白皮书|2017《品牌程序化广告投放指南》重磅发布

2017 年 3 月 3 日 计算广告 舜飞科技


【编者按】本文为舜飞科技来稿。


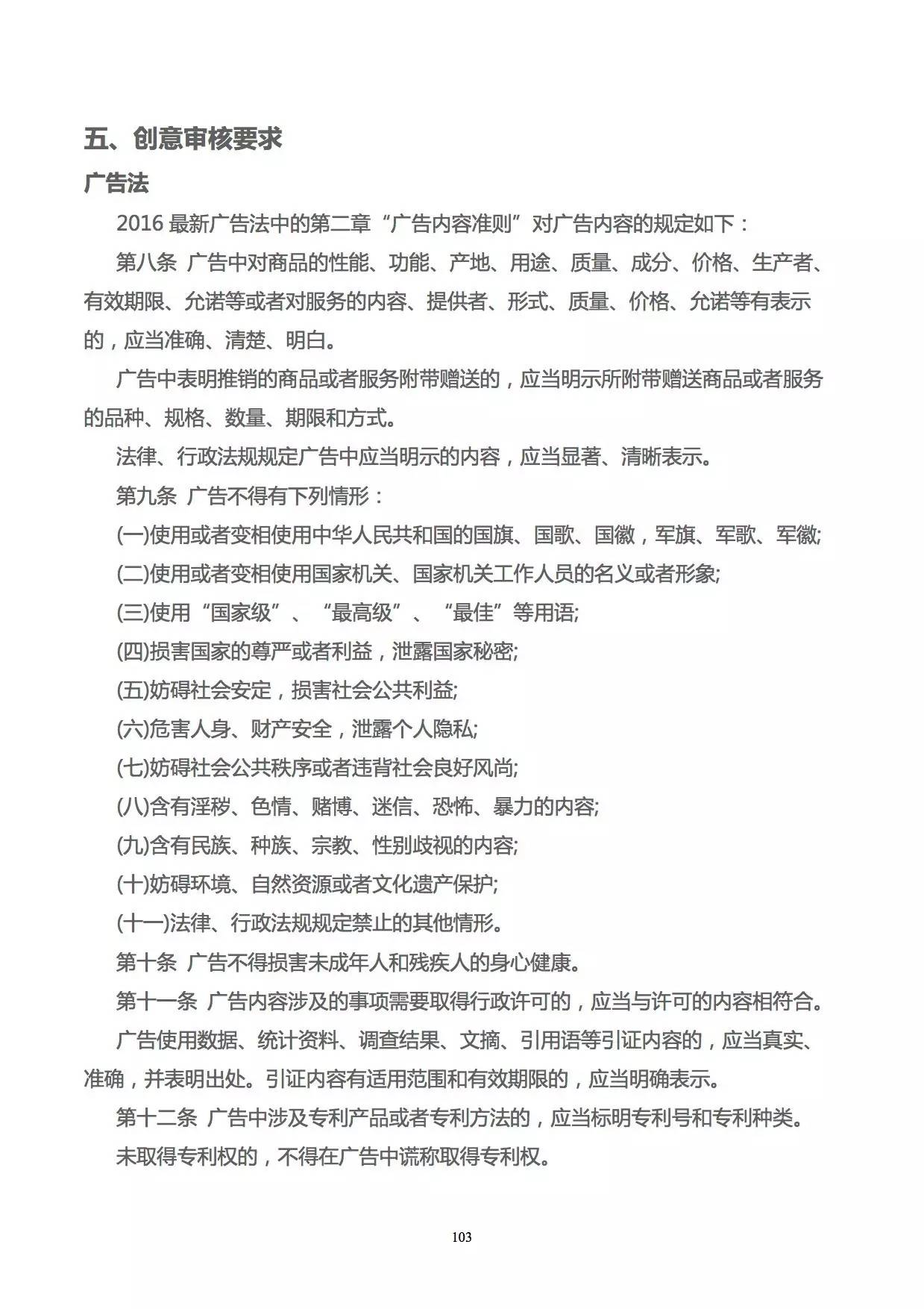
随着程序化广告的快速发展和日渐成熟,广告主们对程序化广告的接受度和认可度也越来越高。据eMarketer最新预测报告,2017年,中国程序化广告支出可达167.4亿美元,增幅51.5%,占中国网络展示广告支出的58.0%。


品牌广告购买正加速从传统媒体直采转换到程序化购买模式上。2017年品牌程序化广告的关键词主要是 “广告可视度、品牌安全、透明程序化、移动端” 。视频媒体是品牌广告的主要投放渠道,并且投放预算会不断从PC端向移动端倾斜。KPI考核标准也不再是追求单纯的曝光,更多的是实现Viewable TA%和Viewable TA N+Reach的提升,并加快推进品牌安全和透明程序化。

 

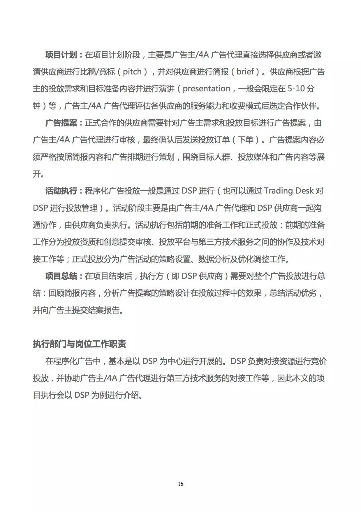
舜飞科技继2017年1月发布了《程序化广告生态实用手册》白皮书之后,于3月又推出《品牌程序化广告投放指南》白皮书,作者是奋斗在行业前线的舜飞科技产品副总裁梁丽丽。该投放指南围绕品牌程序化广告投放的运作流程,从项目计划、广告提案、活动执行、项目总结这四大阶段,详细剖析了品牌程序化广告中涉及的相关运营、产品及技术知识点,旨在帮助读者更好地梳理品牌程序化广告生态体系。


*全文共112页,点击文末  “阅读原文”  ,免费下载白皮书









舜飞 l BiddingX是中国领先的程序化营销平台,对接国内外全部主流广告交易平台,提供包括RTB、PMP和PDB在内的全方位程序化解决方案,每日可竞价流量超过400亿。舜飞科技(Sunteng)在每个营销接触点提供领先的技术产品,包括DSP需求方平台、DMP数据管理平台、ABTester、TagManager等,帮助广告主更好地管理和使用数据资产,让营销更具实效。


微信号:biddingx





登录查看更多
0

相关内容

华为发布《自动驾驶网络解决方案白皮书》
专知会员服务
130+阅读 · 2020年5月22日
【德勤】中国人工智能产业白皮书,68页pdf
专知会员服务
310+阅读 · 2019年12月23日
【大数据白皮书 2019】中国信息通信研究院
专知会员服务
138+阅读 · 2019年12月12日
【白皮书】“物联网+区块链”应用与发展白皮书-2019
专知会员服务
94+阅读 · 2019年11月13日
2019年中国人工智能基础数据服务行业白皮书
艾瑞咨询
28+阅读 · 2019年9月16日
5G时代:北京移动业务支撑系统 DevOps 实践
DevOps时代
15+阅读 · 2019年6月13日
阿里云发布机器学习平台PAI v3.0
雷锋网
13+阅读 · 2019年3月22日
最新发布:CES 2019 科技趋势(附40页PPT)
数据科学浅谈
5+阅读 · 2019年1月7日
百度的广告和今日头条的广告
keso怎么看
8+阅读 · 2018年2月9日
安全牛发布《威胁情报市场指南》报告
安全牛
13+阅读 · 2017年7月10日
Generating Fact Checking Explanations
Arxiv
9+阅读 · 2020年4月13日
Conceptualize and Infer User Needs in E-commerce
Arxiv
3+阅读 · 2019年10月8日
Arxiv
5+阅读 · 2018年10月4日
Arxiv
25+阅读 · 2018年1月24日
Arxiv
3+阅读 · 2017年12月14日
Arxiv
5+阅读 · 2015年9月14日
VIP会员
相关VIP内容
相关资讯
2019年中国人工智能基础数据服务行业白皮书
艾瑞咨询
28+阅读 · 2019年9月16日
5G时代:北京移动业务支撑系统 DevOps 实践
DevOps时代
15+阅读 · 2019年6月13日
阿里云发布机器学习平台PAI v3.0
雷锋网
13+阅读 · 2019年3月22日
最新发布:CES 2019 科技趋势(附40页PPT)
数据科学浅谈
5+阅读 · 2019年1月7日
百度的广告和今日头条的广告
keso怎么看
8+阅读 · 2018年2月9日
安全牛发布《威胁情报市场指南》报告
安全牛
13+阅读 · 2017年7月10日
Top
微信扫码咨询专知VIP会员