《人工智能芯片基准测试评估方法》行业标准

2022 年 2 月 20 日 专知



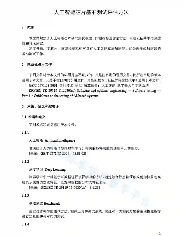
本文件规定了人工智能芯片基准测试框架、评测指标及评估方法,主要包括基本信息披露和技术测试。本文件适用于芯片厂商或检测机构对具有人工智能算法加速能力的处理器或加速器的基准测试工作。


基准测试作为一种客观的评价方式,在计算机体系架构的发展中扮演着重要的角色,有效地推动着 面向不同方向的硬件和软件设计的演进。专用的AI加速芯片或其它一些拥有强大计算能力的IP应用越发广泛,成为人工智能时代不可或缺 的一环,因此迫切播要一套方法能够横向对比这些AI加速芯片或整个AI解决方案的优劣。并且,基 于清晰指标体系的技术评测能够去伪存真,推动相关产业健康发展。人工智能芯片基准测试越来越受到 业界的关注,但目前国际上还没有成熟的相关技术规范和标准。人工智能芯片基准测试体系与方法的建 立,能够明确评测指标,客观反映当前AI加速器能力现状,并从技术层面进行客观比对。为芯片企业 提供第三方评测结果的同时,也为应用企业提供选型参考。本标准通过制定通用方法来衡量用于训练或推理任务的人工智能软硬件的最佳性能。因相关人工智 能芯片技术正在快速发展,本文件仅作为评估参考。随着技术的发展,还将制定后续的相关规范。


http://std.samr.gov.cn/hb/search/stdHBDetailed?id=CEAAB374C5F49163E05397BE0A0A9C60



专知便捷查看

便捷下载,请关注专知公众号(点击上方蓝色专知关注)

  • 后台回复“AICE” 就可以获取《人工智能芯片基准测试评估方法》行业标准》专知下载链接

专知,专业可信的人工智能知识分发 ,让认知协作更快更好!欢迎注册登录专知www.zhuanzhi.ai,获取70000+AI主题干货知识资料!
欢迎微信扫一扫加入专知人工智能知识星球群,获取最新AI专业干货知识教程资料和与专家交流咨询
点击“ 阅读原文 ”,了解使用 专知 ,查看获取70000+AI主题知识资源
登录查看更多
8

相关内容

基准测试是指通过设计科学的测试方法、测试工具和测试系统,实现对一类测试对象的某项性能指标进行定量的和可对比的测试。
《金融大数据术语》行业标准,24页pdf
专知会员服务
55+阅读 · 2022年2月28日
《信息技术大数据系统基本要求》国家标准,11页pdf
专知会员服务
47+阅读 · 2022年2月27日
《智能制造机器视觉在线检测测试方法》国家标准意见稿
《金融大数据术语》行业标准,24页pdf
专知
1+阅读 · 2022年2月28日
车联网创新生态发展报告(33页可下载)
国家自然科学基金
0+阅读 · 2014年12月31日
国家自然科学基金
2+阅读 · 2014年12月31日
国家自然科学基金
2+阅读 · 2014年12月31日
国家自然科学基金
0+阅读 · 2013年12月31日
国家自然科学基金
1+阅读 · 2013年12月31日
国家自然科学基金
0+阅读 · 2013年12月31日
国家自然科学基金
1+阅读 · 2013年12月31日
国家自然科学基金
2+阅读 · 2013年12月31日
国家自然科学基金
0+阅读 · 2012年12月31日
国家自然科学基金
1+阅读 · 2008年12月31日
VIP会员
相关基金
国家自然科学基金
0+阅读 · 2014年12月31日
国家自然科学基金
2+阅读 · 2014年12月31日
国家自然科学基金
2+阅读 · 2014年12月31日
国家自然科学基金
0+阅读 · 2013年12月31日
国家自然科学基金
1+阅读 · 2013年12月31日
国家自然科学基金
0+阅读 · 2013年12月31日
国家自然科学基金
1+阅读 · 2013年12月31日
国家自然科学基金
2+阅读 · 2013年12月31日
国家自然科学基金
0+阅读 · 2012年12月31日
国家自然科学基金
1+阅读 · 2008年12月31日
Top
微信扫码咨询专知VIP会员