为什么你的 iPhone、iPad 和 Mac 不能保修?这些苹果的保修政策你应该知道

2017 年 10 月 12 日 少数派 ElijahLee

通过阅读少数派先前的文章《1288 元的 AppleCare+ 要不要买?看完这篇文章就知道》,你可能已经在一定程度上知晓了 Apple 在中国大陆对于 iPhone 的硬件保修政策。

长按二维码关注少数派,在后台回复「维修」,了解更多 Apple 产品的维修政策。

但是,你可能拥有不止一款 Apple 产品。iPhone、iPad、Apple Watch 和 Mac,你可能正在使用其中的两款或者更多,也可能正计划购入一些新设备。不管你是正在使用中还是计划购买中,我都觉得你有必要了解这些 Apple 产品在中国大陆的硬件保修政策。

Apple 产品售价本就不菲,维修费用也着实高昂,读了这篇文章全面知晓 Apple 的保修政策,你可能就能免遭「买机一时爽,维修火葬场」的痛苦经历。

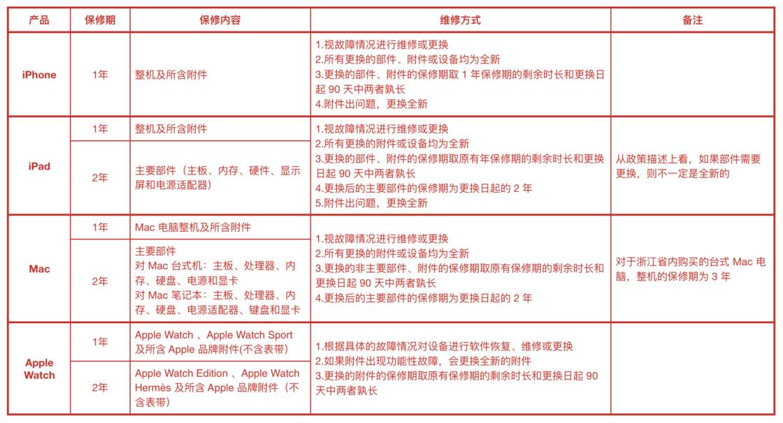
Apple 产品保内维修

保内维修,指的是因产品质量问题引起的维修或厂家允诺的免费维修。保内维修通常有规定的时间区间,即保修期。Apple 中国大陆官网发布的《Apple 产品在中国的硬件保修政策》披露了 iPhone、iPad、Mac 和 Apple Watch 等产品的保内维修政策。

从保修政策中可以看出,对于 iPhone、iPad、Mac 及普通的 Apple Watch,整机保修时间均只有 1 年,部分产品的主要部件保修期为 2 年,而在浙江省购买的台式 Mac 电脑是个特例(梅雨季节时设备内部潮湿),它的整机保修期为 3 年。

虽然我们常会在互联网或者微博等社交媒体看到 Apple 产品出现质量问题的消息,但从整个庞大的用户群体中来看,保内维修的发生概率非常低。中国消费者权益相关法律法规等政策 也对 Apple 产品的保内维修政策提出较高的要求,例如在美国地区 Mac 电脑不论整机还是主要部件,其保修期只有 1 年,而在整个中国大陆还有浙江省都有额外的要求。

Apple 产品保外维修

保外维修,是 Apple 用户最值得关注的内容。首先保外维修内容庞杂,根据不同的维修情况,费用可能有高有低;其次,Apple 产品在保修期内出现质量问题的概率比较低,而一旦保修期一过,如 iPhone 电池损耗等问题马上就会出现;还有,因人为或意外损坏引起的维修费用全都在保外维修的范围,只有 AppleCare+ 能够覆盖到这一部分的优惠维修。

对于不同的产品,保外维修的内容和定价不尽相同。对于可单独更换的部件,如 iPhone 和 iPad 的 SIM 卡托、iPhone 的听筒等,它们的保外维修费用很低,而如果是不可单独更换的部件,如摄像头、iPhone 和 iPad 的 Home 键,它们的维修就需要高昂的费用。

AppleCare+ 与 Apple Care Protection Plan

Apple Care 产品(以下简称 AC)中大多数都是 Apple 推出的主要针对人为或意外损坏维修等的额外硬件保修服务,除此之外,AC 产品还有技术支持等服务。

Apple 在中国大陆推出的 AC 产品有适用于 iPhone、iPad 和 Apple Watch 的 AppleCare+(以下简称 AC+) 和适用于 Mac 的 Apple Care Protection Plan(以下简称 ACPP)两类。AC+ 和 ACPP 都有延长官方保修期的服务,而区别在于 ACPP 没有提供意外损坏保修,也就是说 Apple 会对意外损坏的 iPhone 换新,而 MacBook 则不行。 

iPhone

下表列示了截止 2017 年 10 月 1 日 Apple 官网在售 iPhone 的维修费用。适用于 iPhone 的 AC+ 保修具体内容,少数派先前的文章 已经做了详细的介绍,有兴趣的读者可以前往阅读。

需要注意的是,「仅屏幕损坏」的定义:保修设备不得有屏幕之外的损坏,如果除屏幕之外有其他损坏,将按 iPhone 所有其他损坏进行收费。正如 2017 年 6 月的真实案例,如果你携带一台屏幕有质量问题导致的亮斑且屏幕人为意外碎裂的 iPhone 申请保内维修,Apple 会要求收取修复碎裂屏幕的部分费用。

下表列示了目前 Apple 官网在售 iPhone 及其适用的 AC+ 价格。

iPad

下表列示了截止 2017 年 10 月 1 日 Apple 官网在售 iPad 的维修费用。iPad 由于屏幕胶合等工艺和环保方面原因,没有单独的屏幕维修,也就是说屏幕维修与其它损坏维修费用一致。

下表列示了目前 Apple 官网在售 iPad 及其适用的 AC+ 价格。iPad 的 AC+ 内容与 iPhone 的相同:它将 1 年整机保修期延长至 2 年,并提供两次意外损坏维修服务。下表列示了目前 Apple 官网在售 iPad 及其适用的 AC+ 价格,均为 ¥788。90 日的免费电话技术支持也有相应的延长。适用于 iPad 的 AC+ 需要在购买 iPad 后的 60 天内购买,且 iPad 不得处于损坏状态。

Apple Watch

下表列示了截止 2017 年 10 月 1 日 Apple 官网在售 Apple Watch 的维修费用。

下表列示了目前 Apple 官网在售 Apple Watch 及其适用的 AC+ 价格,因 Apple Watch 表盘而有些许不同。对 Series 3/1 和 Nike+ 等,AC+ 费用为 ¥488,它将 1 年保修期延长至 2 年,并提供 2 次意外损坏保修服务;对于 Hermès 和 Edition,AC+ 费用为 ¥848,它将 2 年保修期延长至 3 年。90 日的免费电话技术支持也有相应的延长。适用于 Apple Watch 的 AC+ 需要在购买 Apple Watch 后的 60 天内购买,且 Apple Watch 不得处于损坏状态。

对于 Apple Watch 的屏幕损坏,因质量问题引发则 Apple 提供保修,若因使用不当或意外损坏,则不算保修。除此之外,Apple 还有更多的规定。屏幕损坏属于 AC+ 的其他损坏范畴,且划痕等外观损坏不在保修范围内。因此为 Apple Watch 更换一次屏幕等于使用了一次意外损坏保修服务,而 Apple 不会对仅有划痕等外观损坏的 Apple Watch 进行维修,不论是否有 AC+,当然你可以将 Apple Watch 刻意损坏来达到意外损坏的保修要求。

Mac

下表列示了截止 2017 年 10 月 1 日 Apple 官网在售 Mac 的维修费用。

适用于 Mac 的 ACPP,因 Mac 型号也有不同。上文提到 ACPP 不同于 AC+,它没有意外损坏维修,例如咖啡倒在了 MacBook 键盘上等的维修等人为或意外情况,没有优惠的维修费用。ACPP 的具体内容包含将整机保修期和电话技术支持延长至 3 年、软件使用问题咨询和全球联保功能等。

与 AC+ 相比,Mac 的 ACPP 保修功能比较弱,主要是没有提供意外损坏保修服务。但是,Apple 于 2017 年 6 月在美国和日本上线了适用于 Mac 的 AC+,它将整机保修延长至 3 年,并提供两次意外损坏维修服务。未来,Apple 在中国大陆上线适用于 Mac 的 AC+ 服务,非常值得期待。

关于全球联保,Apple 也有额外的规定。部分读者可能会认为在美国或日本购买 Mac 并购买 AC+,就可以通过「全球联保功能」实现在中国大陆的额外硬件保修。但是 Apple 官方表示:不行,只有都推出了 AC+ 的地区才能实现全球联保。

AC+ 和 ACPP 是否值得购买

关于 AC+ 和 ACPP 是否值得购买这个问题,真是要见仁见智,如果你实在无法判断,以下建议可以提供参考。

  1. iPhone X 和 iPhone 8 的 AC+,非常值得购买,具体可阅读 少数派先前的文章;

  2. iPad Pro 的 AC+,值得购买,其余的可以购买;

  3. Apple Watch 的 AC+,Hermès 和 Edition 版本值得购买,其余的可以购买;

  4. Mac 的 ACPP,有特殊需求者可以购买。

注:本文内容如如有纰漏、错误、未尽之处等,以 Apple 官方口径为准。

本文作者感谢 @肉呆大魔王 提供并补充信息。

关注少数派回复关键词,看更多精选文章 🔨

iOS 11限免摄影PixelApp壁纸音乐

ChromeAndroid小工具生活方式iPhone X游戏

登录查看更多
0

相关内容

Mac,是 Macintosh 的简称,是由美国苹果公司设计生产的个人电脑系列产品。
AI创新者:破解项目绩效的密码
专知会员服务
35+阅读 · 2020年6月21日
最新《经济学中的强化学习》2020大综述,42页pdf128篇文献
【课程】纽约大学 DS-GA 1003 Machine Learning
专知会员服务
46+阅读 · 2019年10月29日
谷歌之困:谷歌为什么做不好硬件?
ZEALER订阅号
3+阅读 · 2019年11月21日
选购指南:2019 年,MacBook Pro 应该买哪款?
少数派
13+阅读 · 2019年5月30日
“搞机器学习没前途”
CSDN
236+阅读 · 2018年9月12日
最终还是凉凉?苹果将放弃 iPad mini 更新
ZEALER订阅号
5+阅读 · 2018年8月28日
“我今年36岁了,除了收费啥也不会!”
创业邦杂志
4+阅读 · 2018年1月14日
嘿,这是本应属于你的“红包”!
腾讯
3+阅读 · 2017年7月13日
A Survey on Bayesian Deep Learning
Arxiv
64+阅读 · 2020年7月2日
Do RNN and LSTM have Long Memory?
Arxiv
19+阅读 · 2020年6月10日
Phrase-Based & Neural Unsupervised Machine Translation
Arxiv
14+阅读 · 2018年4月18日
Arxiv
6+阅读 · 2018年2月26日
Arxiv
5+阅读 · 2017年11月13日
VIP会员
相关论文
A Survey on Bayesian Deep Learning
Arxiv
64+阅读 · 2020年7月2日
Do RNN and LSTM have Long Memory?
Arxiv
19+阅读 · 2020年6月10日
Phrase-Based & Neural Unsupervised Machine Translation
Arxiv
14+阅读 · 2018年4月18日
Arxiv
6+阅读 · 2018年2月26日
Arxiv
5+阅读 · 2017年11月13日
Top
微信扫码咨询专知VIP会员