官宣!这些北京高校,去雄安!

2022 年 1 月 7 日 CVer

点击下方卡片,关注“CVer”公众号

AI/CV重磅干货,第一时间送达

本文转载自:募格学术 | 来源:青塔


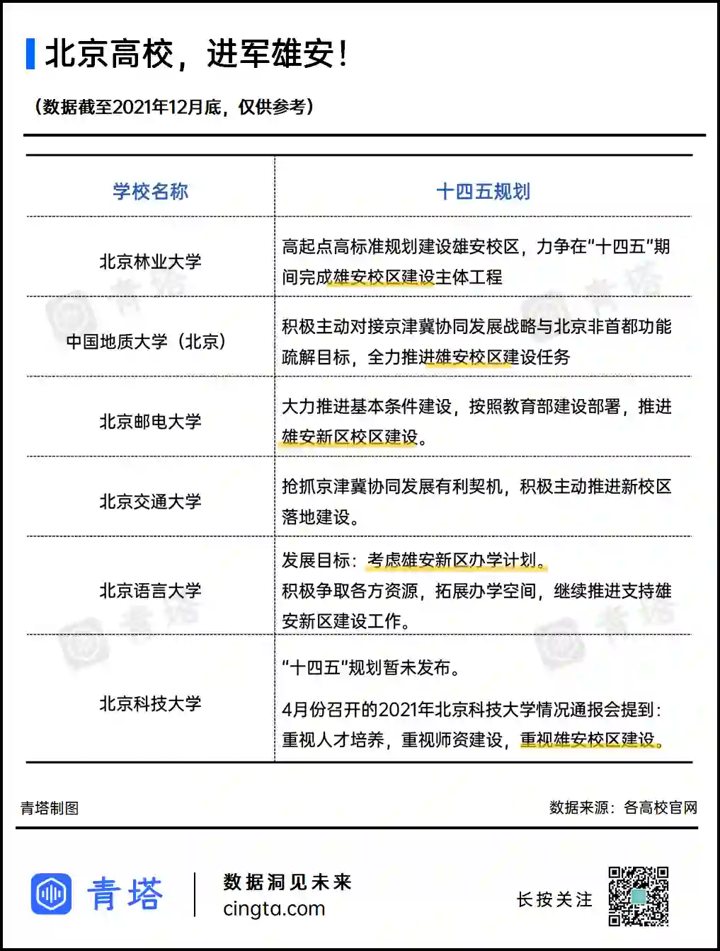
究竟哪些北京高校,将前往雄安?


随着各校“十四五”规划陆续出炉,最终的答案正逐渐浮出水面。


12月2日,北京邮电大学发布“十四五”发展规划,其中提到:大力推进基本条件建设,按照教育部建设部署, 推进雄安新区校区建设。


查阅各高校官网,过去的一年间,至少已有6所位于北京的中央部属高校,在“十四五”规划或相关活动中提及雄安校区建设。具体如下:



随着北京疏解非首都功能的深入推进,未来五年,我国尤其是京津冀地区的高等教育格局,将迎来重大改变。

▎北京高校,“离开”北京!

早在2016年,北京市教委就发布了《北京市“十三五”时期教育改革和发展规划(2016—2020年)》,宣布“十三五”期间,北京将不再扩大教育办学规模,在京高校不再新增占地面积、不再校内扩建, 支持在京中央高校和市属高校通过整体搬迁、办分校、联合办学等多种方式向郊区或河北、天津转移疏解。

根据整体安排, 北京部属高校的疏解方式共有三种 ,第一种是前往北京郊区建新校区。

12月初, 清华大学 通州金融发展和人才培养基地项目正式动工。建成后,清华大学五道口金融学院和继续教育学院将搬迁至通州校区。

北京大学 昌平校区也在落成当中,2022年9月份,北京大学电子学院等4个学院将入驻新校区,主要发展新工科,并推动相关科技成果落地转化。


与此同时, 北京航空航天大学、中国人民大学、中央财经大学、中央民族大学、北京邮电大学、北京化工大学等高校 ,均已在京郊布局新校区建设,北京市也将推进沙河、良乡高教园区向大学城转化。


第二种,是向天津市、河北省等京津冀其他城市疏解。


北京协和医学院 ,已经确定将前往 津。 5月份,天津市政府与中国医学科学院北京协和医学院正式签署合作协议,在津共建中国医学科技创新体系核心基地天津基地(中国医学科学院天津医学健康研究院、 北京协和医学院天津校区)

北京理工大学怀来校区也在2020年9月份全面动工,这片位于河北省张家口市的新校区拟占地约1001.4亩,预计建设周期为5年。怀来校区将重点建设“新材料科学与技术”等4个学科群,打造高层次人才培养、科学研究基地、科技成果孵化和高新技术产业培育基地,最终建成含能材料领域的国家实验室。

第三种,也是北京高校疏解的重头戏,前往雄安新区

▎建设雄安校区,北京高校在行动

10月9日, 北京林业大学 校领导班子首次集体赴雄安新区考察调研,落实新校区建设用地工作。

北京林业大学党委书记王洪元表示,学校已成立雄安校区规划建设领导小组和工作专班,将把支持雄安新区建设发展作为重大政治责任,全力推进雄安校区规划建设。

中国地质大学(北京) 也在6月份,正式成立了 “雄安校区建设办公室” ,负责对接教育部和雄安新区相关工作,并组织设计雄安校区建设与发展规划。


北京交通大学 2021年工作要点中明确提到,学校将抢抓京津冀协同发展有利契机,积极主动在雄安新区谋划新的办学空间。

5月份,北京交通大学党委书记、校长一行前往雄安新区考察。河北省委常委、副省长,雄安新区党工委书记、管委会主任张国华在座谈会上表示, 将对北京交通大学在雄安新区的建设发展选址和有关保障政策上给予大力支持和帮助。

图 | 北京交通大学党委书记黄泰岩与河北省委常委张国华会谈

12月1日,国务院新闻办公室举行了新闻发布会。关于推动京津冀协同发展的问题,国家发改委透露, 从2021年起,部分在京部委所属高校、医院和央企总部已启动分期分批向新区疏解。

“一些在京高校要搬去雄安新区已经传了好几年,但始终没有落地,对于一些高校吸引人才、稳定师资、延揽优秀生源都有影响。现在看来已经形成了明确的政策,让大家有了比较稳定的预期。”

中国人民大学公共管理学院教授、中国人民大学国家发展与战略研究院研究员马亮在接受媒体采访时谈到——

“对于雄安新区来讲, 这是一座未来之城,毫无疑问应该是一个未来的高教之城。 如果有一批跟它的功能匹配,能够真正扎根的高校,对于雄安新区城市功能的优化、提升会有非常大的作用”。


ICCV和CVPR 2021论文和代码下载


后台回复:CVPR2021,即可下载CVPR 2021论文和代码开源的论文合集

后台回复:ICCV2021,即可下载ICCV 2021论文和代码开源的论文合集

后台回复:Transformer综述,即可下载最新的3篇Transformer综述PDF


CVer-Transformer交流群成立


扫码添加CVer助手,可申请加入CVer-Transformer 微信交流群,方向已涵盖:目标检测、图像分割、目标跟踪、人脸检测&识别、OCR、姿态估计、超分辨率、SLAM、医疗影像、Re-ID、GAN、NAS、深度估计、自动驾驶、强化学习、车道线检测、模型剪枝&压缩、去噪、去雾、去雨、风格迁移、遥感图像、行为识别、视频理解、图像融合、图像检索、论文投稿&交流、PyTorch和TensorFlow等群。


一定要备注:研究方向+地点+学校/公司+昵称(如Transformer+上海+上交+卡卡),根据格式备注,可更快被通过且邀请进群


▲长按加小助手微信,进交流群

▲点击上方卡片,关注CVer公众号

整理不易,请点赞和在看
登录查看更多
0

相关内容

北京邮电大学,“211工程”院校。以信息科技为特色,工学门类为主体,工、管、文、理相结合的多科性全国重点大学。其校训为:厚德、博学、敬业、乐群。
上海市智能网联汽车发展报告,25页pdf
专知会员服务
39+阅读 · 2022年2月10日
智慧城市白皮书(2021年)
专知会员服务
180+阅读 · 2021年4月24日
大数据白皮书(2020年), 72页pdf
专知会员服务
59+阅读 · 2020年12月31日
专知会员服务
96+阅读 · 2020年8月7日
博士扩招不停!博士生再迎重大变革...
CVer
0+阅读 · 2022年3月28日
两会建议:扩招博士
CVer
0+阅读 · 2022年3月6日
重磅:2017年长江学者建议人选名单公布!
材料科学与工程
16+阅读 · 2018年1月5日
国家自然科学基金
3+阅读 · 2016年12月31日
国家自然科学基金
12+阅读 · 2015年12月31日
国家自然科学基金
0+阅读 · 2015年8月31日
国家自然科学基金
0+阅读 · 2014年12月31日
国家自然科学基金
0+阅读 · 2013年12月31日
国家自然科学基金
0+阅读 · 2012年9月30日
国家自然科学基金
0+阅读 · 2012年8月29日
国家自然科学基金
0+阅读 · 2012年4月30日
国家自然科学基金
0+阅读 · 2008年12月31日
Residual Mixture of Experts
Arxiv
0+阅读 · 2022年4月20日
Arxiv
0+阅读 · 2022年4月14日
Arxiv
13+阅读 · 2022年1月20日
Arxiv
31+阅读 · 2021年6月30日
VIP会员
相关VIP内容
相关基金
国家自然科学基金
3+阅读 · 2016年12月31日
国家自然科学基金
12+阅读 · 2015年12月31日
国家自然科学基金
0+阅读 · 2015年8月31日
国家自然科学基金
0+阅读 · 2014年12月31日
国家自然科学基金
0+阅读 · 2013年12月31日
国家自然科学基金
0+阅读 · 2012年9月30日
国家自然科学基金
0+阅读 · 2012年8月29日
国家自然科学基金
0+阅读 · 2012年4月30日
国家自然科学基金
0+阅读 · 2008年12月31日
Top
微信扫码咨询专知VIP会员