夫妻博士免费给200㎡以上精装复式楼!单身博就只有130㎡普通房了,省会大城市高校!

2021 年 12 月 12 日 CVer

点击下方卡片,关注“CVer”公众号

AI/CV重磅干货,第一时间送达

转载自:论文项目硕博招聘 | 来源:武汉生物工程学院、博士人才网公众号


武汉生物工程学院2021年招聘简章

武汉生物工程学院是经教育部批准设立的省管民办普通本科高校,是湖北省第一所通过教育部本科教学工作合格评估、审核评估的民办大学。学校位于武汉市阳逻经济开发区,地铁阳逻线直达学校。校园占地面积1700余亩,全日制在校生2.3万余人。
学校现有12个学院,设有67个本、专科专业,联合培养专业硕士研究生已涉及工程、农业、兽医等三大专业学位类别。学校拥有现代化的教学楼、实验楼、科研楼20余栋,建有国家级大学生校外实践教育基地1个,省级重点实验教学示范中心1个、工程技术研究中心1个、实习实训基地4个、大学生创新活动基地1个。    学校现有专兼职教师1300余人,其中全国优秀教师、“湖北省教学名师”、省级人才、湖北省优秀教师、“楚天园丁奖”教师、“荆楚好老师”等17人,自有博士教师数量居全国同类高校前列。近年来,教师承担国家自然科学基金项目23项,持续领跑全国同类院校。    学校先后获评“全国精神文明建设工作先进单位”、教育部“三全育人”综合改革试点高校、首批“全国高校实践育人创新创业基地”“全国首批深化创新创业教育改革示范高校”“全国创新创业典型经验高校”“省级文明单位(校园)”(连续七届)等荣誉称号。
一、招聘要求
政治品质好,热爱高等教育事业,能自觉恪守高等教育职业道德;身心健康,遵守国家法律法规和各项规章制度;具有良好的敬业精神、团队精神和奉献精神;具备岗位所需的专业技能条件。
二、相关待遇
(一)教授、副教授:待遇面议。
(二)“双证”博士
1.年薪:12-15万元。
2.安家费:年龄在40周岁及以下且无高级职称,15万元/人;年龄在40周岁及以下且具有副高职称,17万元/人;年龄在45周岁以下且具有正高职称,20万元/人。
3.科研启动经费:自然科学领域10万元/人,人文社会科学领域5万元/人。
4.住房:免费提供130-180平方米精装修住房;夫妻双方均为“双证”博士,可提供面积大于200平方米精装修复式楼住房。
(三)硕士:年薪6-8万元(另行发放双方约定的安家费5万元,分3年发放)。
(四)对录用人员实行试用期管理,试用期结束考核合格即转入正式聘任,若考核不合格即终止聘任合同。
(五)职称评聘:按学校职称评聘的有关政策进行评定。
注:以上(二)(三)类人员,正式录用后,其档案关系转入我校;按国家相关规定办理五险一金;凡应邀来校参加考核,免费提供食宿,高层次人才同时报销单程路费。
三、联系方式:
博士及副高以上人员E-mail投递至:boshizhaopin@163.com;硕士及以下人员E-mail投递至:wsyzhaopin@163.com;咨询电话:027-89646806/89647770,朱老师/李老师。
邮寄地址:湖北省武汉市阳逻经济开发区汉施路1号武汉生物工程学院人事处;邮编:430415。

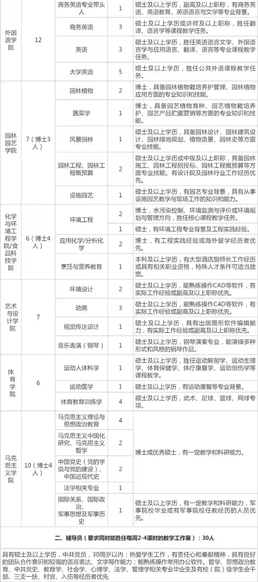
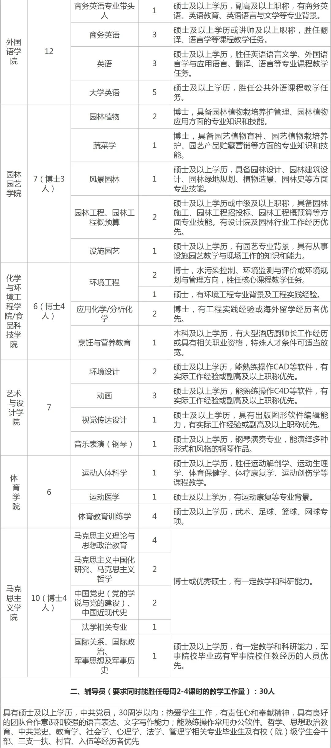
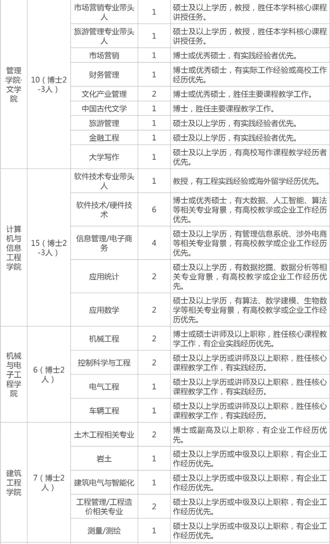
招聘计划


2022 AI算法岗求职群来了!


本星球不仅面向2021届、2022届找工作和找实习的学生(研一/研二/大三/大四等),还面向刚入学或已工作的人群。目前已有超过3200+位同学加入星球旨在分享AI算法岗的秋招准备攻略(含刷题)、面试经验和校招/社招/实习的内推机会(含提前批)、学习路线、知识题库和Offer如何选择等


    希望这个星球可以让你少走一些弯路

    扫码进星球


如果喜欢招聘/面经/内推,请给个在看

登录查看更多
0

相关内容

工程学工学,是通过研究与实践应用数学自然科学社会学等基础学科的知识,来达到改良各行业中现有建筑、机械、仪器、系统、材料和加工步骤的设计和应用方式一门学科。实践与研究工程学的人叫做工程师

在高等学府中,将自然科学原理应用至工业、农业和服务业等各个生产部门所形成的诸多工程学科也称为工科工学

工程学分类:

专知会员服务
96+阅读 · 2020年8月7日
广东疾控中心《新型冠状病毒感染防护》,65页pdf
专知会员服务
19+阅读 · 2020年1月26日
国家自然科学基金
1+阅读 · 2015年7月19日
国家自然科学基金
5+阅读 · 2015年7月12日
国家自然科学基金
2+阅读 · 2015年5月31日
国家自然科学基金
4+阅读 · 2013年12月31日
国家自然科学基金
1+阅读 · 2012年12月31日
国家自然科学基金
0+阅读 · 2012年12月31日
国家自然科学基金
1+阅读 · 2012年7月24日
国家自然科学基金
0+阅读 · 2012年4月30日
国家自然科学基金
0+阅读 · 2011年12月31日
国家自然科学基金
3+阅读 · 2011年12月31日
Arxiv
0+阅读 · 2022年4月20日
Arxiv
0+阅读 · 2022年4月19日
Arxiv
1+阅读 · 2022年4月19日
Arxiv
0+阅读 · 2022年4月18日
Disentangled Information Bottleneck
Arxiv
12+阅读 · 2020年12月22日
VIP会员
相关基金
国家自然科学基金
1+阅读 · 2015年7月19日
国家自然科学基金
5+阅读 · 2015年7月12日
国家自然科学基金
2+阅读 · 2015年5月31日
国家自然科学基金
4+阅读 · 2013年12月31日
国家自然科学基金
1+阅读 · 2012年12月31日
国家自然科学基金
0+阅读 · 2012年12月31日
国家自然科学基金
1+阅读 · 2012年7月24日
国家自然科学基金
0+阅读 · 2012年4月30日
国家自然科学基金
0+阅读 · 2011年12月31日
国家自然科学基金
3+阅读 · 2011年12月31日
Top
微信扫码咨询专知VIP会员