带你了解中国人工智能产业全貌,《2019年人工智能行业现状与发展趋势报告》发布

2019 年 10 月 10 日 专知

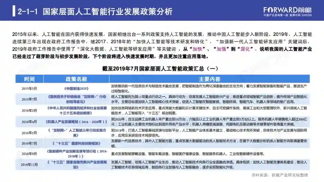
【导读】人工智能是当下非常火爆的产业,从学术界到工业界,各行各业如火如荼。中国的人工智能产业已经走过了萌芽阶段与初步发展阶段,将进入快速发展阶段,并且更加注重应用落地。经过近几年的快速发 展,国内人工智能产业上中下游格局也逐渐清晰。其中,上游提供基础能力,中游将基础能力转化成人工智能技术,下游则将人工智能技术应用到特定行业中。


深圳前瞻产业研究院人工智能行业研究小组,长期关注人工智能行业的发展动态,积极参与深圳市人工智能行业协会等权 威机构举办的会议活动,结合人工智能行业的产业链结构、市场发展现状、投资情况及典型案例,对人工智能行业的发展前景和趋势做出前瞻性分析,并发布《2019年人工智能行业现状与发展趋势报告》。

原文链接:

https://bg.qianzhan.com/report/detail/1910081709070618.html

【部分趋势报告】

完整PDF下载

请关注专知公众号(点击上方蓝色专知关注

  • 后台回复“CYBG” 就可以获取完整版PPT《2019年人工智能行业现状与发展趋势报告》的PDF下载链接~ 

-END-

专 · 知


专知,专业可信的人工智能知识分发,让认知协作更快更好!欢迎登录www.zhuanzhi.ai,注册登录专知,获取更多AI知识资料!

欢迎微信扫一扫加入专知人工智能知识星球群,获取最新AI专业干货知识教程视频资料和与专家交流咨询

请加专知小助手微信(扫一扫如下二维码添加),加入专知人工智能主题群,咨询技术商务合作~

专知《深度学习:算法到实战》课程全部完成!560+位同学在学习,现在报名,限时优惠!网易云课堂人工智能畅销榜首位!

点击“阅读原文”,了解报名专知《深度学习:算法到实战》课程

登录查看更多
1

相关内容

电力人工智能发展报告,33页ppt
专知会员服务
132+阅读 · 2019年12月25日
【德勤】中国人工智能产业白皮书,68页pdf
专知会员服务
310+阅读 · 2019年12月23日
2019中国硬科技发展白皮书 193页
专知会员服务
86+阅读 · 2019年12月13日
2019年人工智能行业现状与发展趋势报告,52页ppt
专知会员服务
124+阅读 · 2019年10月10日
2018年中国人工智能行业研究报告
艾瑞咨询
3+阅读 · 2018年4月2日
A Comprehensive Survey on Transfer Learning
Arxiv
121+阅读 · 2019年11月7日
VIP会员
Top
微信扫码咨询专知VIP会员