报告 | 毕马威、阿里研究院:《从工具革命到决策革命——通向智能制造的转型之路》(附PDF下载)

2019 年 4 月 17 日 走向智能论坛
关注 走向智能论坛 ,与我们同行!
小智的话

4月17日,毕马威中国联合阿里研究院共同发布《从工具革命到决策革命——通向智能制造的转型之路》报告, 深入讨论智能制造的基础与内涵。报告以“数据+算力+算法”这一大技术体系为核心,从产业链的视角详细阐述了科技对制造业五大生产环节的全面提升和重构,提出了智能制造的四条赋能路径,全面解读智能制造带来的“工具+决策”两个维度的革命性机遇。本文来自:毕马威官网,版权归原作者所有,由《走向智能论坛》小智整理并推荐阅读。

报告 | 毕马威、阿里研究院:《从工具革命到决策革命——通向智能制造的转型之路》(附PDF下载)


在“走向智能论坛”微信公众号回复“20190417”,可免费下载”从工具革命到决策革命——通向智能制造的转型之路PDF完整报告 


近年来,随着大数据、云计算、人工智能、工业互联网等技术的迅速发展,数字化技术被广泛应用于经济的各个环节,推动了新消费时代的到来。个性化、定制化的消费观越来越普遍,重塑了生产者和消费者之间的关系,也对供给端的生产效率、产品质量、敏捷反应等都提出了更高的要求,制造业的智能升级迫在眉睫。



毕马威中国联合阿里研究院共同发布《从工具革命到决策革命——通向智能制造的转型之路》(以下简称“报告”), 深入讨论智能制造的基础与内涵。报告以“数据+算力+算法”这一大技术体系为核心,从产业链的视角详细阐述了科技对制造业五大生产环节的全面提升和重构。并在此基础上,提出了智能制造的四条赋能路径,全面解读智能制造带来的“工具+决策”两个维度的革命性机遇。


报告首先分析了“数据+算力+算法”这一智能制造的核心技术体系的构成。首先,数据是智能经济的基础,是智能制造的核心生产资料。其次,以云计算、边缘计算为代表的算力的快速发展为处理海量数据提供了有力保障。第三,以人工智能、机理模型为代表的算法技术帮助智能制造发现规律并提供智能决策支持。最后,以5G等为代表的现代通讯网络将三大要素紧密联系起来,让它们协同作业,发挥出巨大的价值。


报告分别从需求洞察、研发、采购、生产、营销和售后等五大产业链环节详细阐述了“数据+算力+算法”这一技术集群对制造业生产环节的赋能重构。报告认为,与传统制造体系相比,智能制造生产体系的优势主要表现为:消费者洞察从间接到直接,研发环节由串行到并行,采购环节实现自动化、低库存化和社会化,生产环节全面智能化,和无所不在的智能销售和售后服务。


毕马威亚太区及中国主席陶匡淳表示:“当前,智能经济已成为各国关注的焦点问题 。中国在2019年政府工作报告中首次提出’智能+’概念,促进先进制造业和现代服务业融合,具有极其重要的意义。制造业是衡量一个国家竞争力的重要标志之一,在国民经济中占有举足轻重的地位。毕马威一直积极推动企业的数字化转型,并结合我们多年来积累的丰富行业经验,帮助制造业企业利用数字科技提升管理能力和创新能力,实现更高质量的发展。“


报告通过深入研究,并结合淘工厂、恒逸石化、中信云等企业案例,总结了智能制造的四条赋能路径及其为企业带来的巨大价值:1.规模化供给解决定制化需求,实现长尾重构;2.精准捕捉用户需求,快速推出新品,实现敏捷响应;3.工业大脑结合行业洞见,重构人机边界,实现智能决策;4.工业互联、云中台助力大型集团构建高度协同的智能制造生态体系。


阿里巴巴集团副总裁、阿里研究院院长高红冰表示:“智能制造的意义,就在于如何以数据的自动流动化解不确定性:让正确的数据、在正确的时间、以正确的方式,自动传递给正确的人和机器,以实现资源配置效率的优化。阿里巴巴将过去20年内沉淀的多元商业场景及相应的数字化能力与云计算等服务充分融合,形成了阿里巴巴商业操作系统。秉承‘开放、分享、透明、责任’的发展理念,阿里巴巴商业操作系统,将向社会全方位地开放自身全球领先的技术积累、蓬勃发展的广阔市场、成熟高效的运营经验等。阿里巴巴商业操作系统,将积极响应和贯彻落实国家‘智能+’的发展战略,与各界合作伙伴一道,为消费端和供给端架起一座数字化能力迁移之桥,探索一条数字化全面转型之路,进而助力经济社会的智能化转型与高质量发展。”


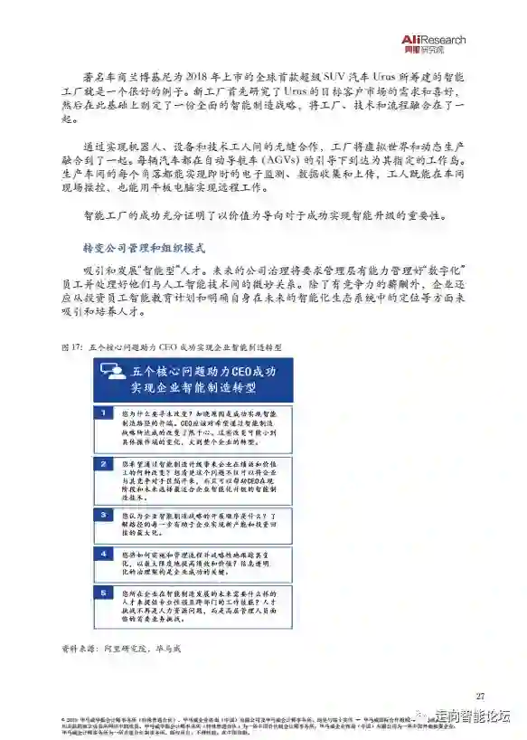
此外,报告还从经济进步和企业发展的角度审视了智能制造的意义。智能制造颠覆了传统产业几百年来赖以生存的“传统工具+经验决策”的发展模式,掀起了在工具和决策两个维度上的深层次革命。工具革命大幅提高了生产效率,而决策革命则通过人工智能等手段优化决策的准确性、及时性、科学性,实现真正意义上的智能化生产。“随着全球化竞争的加剧,创新的作用愈发凸显,制造业企业必须加紧实现智能化转型,发展先进制造业。”毕马威中国首席经济学家康勇表示,“为此,企业必须建立具有前瞻性的、以价值为导向的、跨部门的智能制造发展战略,才能在激烈的竞争中夺得先机!”


以下为报告主要内容:


在“走向智能论坛”微信公众号回复“20190417”,可免费下载”从工具革命到决策革命——通向智能制造的转型之路PDF完整报告 


相关阅读

1、报告 | 华为、IDC白皮书:数字平台破局企业数字化转型(附PDF下载)

2、报告 | 产业智能化白皮书:人工智能产业化发展地形初现端倪(附PDF下载)

3、报告 | 2019年中国制造业企业智能化路径研究报告(附PDF下载)

4、报告 | 产业互联网——构建智能+时代数字生态新图景(附PDF下载)

5、报告 | AII:《工业智能白皮书》(2019 讨论稿)(附PDF下载)

6、报告 | 解构与重组:开启智能经济(附PDF下载)

7、报告 | 下一个时代:5G+AI(附PPT图片)

8、中国工程院:《全球工程前沿2018》(附PDF下载)


登录查看更多
2

相关内容

《人工智能2020:落地挑战与应对 》56页pdf
专知会员服务
197+阅读 · 2020年3月8日
新时期我国信息技术产业的发展
专知会员服务
71+阅读 · 2020年1月18日
报告 | 2020中国5G经济报告,100页pdf
专知会员服务
98+阅读 · 2019年12月29日
【大数据白皮书 2019】中国信息通信研究院
专知会员服务
138+阅读 · 2019年12月12日
报告 | 绿色制造标准化白皮书(2019年版)(附PDF下载)
走向智能论坛
11+阅读 · 2019年9月10日
腾讯85页PPT:“智能+”产业互联网生态报告(附PPT下载)
数据科学浅谈
23+阅读 · 2019年5月19日
报告 | 解构与重组:开启智能经济(附PDF下载)
走向智能论坛
10+阅读 · 2019年1月7日
Arxiv
102+阅读 · 2020年3月4日
Arxiv
3+阅读 · 2019年9月5日
Explanatory Graphs for CNNs
Arxiv
4+阅读 · 2018年12月18日
Arxiv
3+阅读 · 2018年11月13日
A General and Adaptive Robust Loss Function
Arxiv
8+阅读 · 2018年11月5日
Arxiv
4+阅读 · 2018年10月31日
Arxiv
4+阅读 · 2018年6月1日
Arxiv
9+阅读 · 2018年5月24日
VIP会员
相关论文
Arxiv
102+阅读 · 2020年3月4日
Arxiv
3+阅读 · 2019年9月5日
Explanatory Graphs for CNNs
Arxiv
4+阅读 · 2018年12月18日
Arxiv
3+阅读 · 2018年11月13日
A General and Adaptive Robust Loss Function
Arxiv
8+阅读 · 2018年11月5日
Arxiv
4+阅读 · 2018年10月31日
Arxiv
4+阅读 · 2018年6月1日
Arxiv
9+阅读 · 2018年5月24日
Top
微信扫码咨询专知VIP会员