西电回应两学生毕设代做事件:留校察看一年,取消保研资格!

2022 年 5 月 31 日 CVer

点击下方卡片,关注“CVer”公众号

AI/CV重磅干货,第一时间送达

点击进入—> CV 微信技术交流群

转载自:双一流与985高校

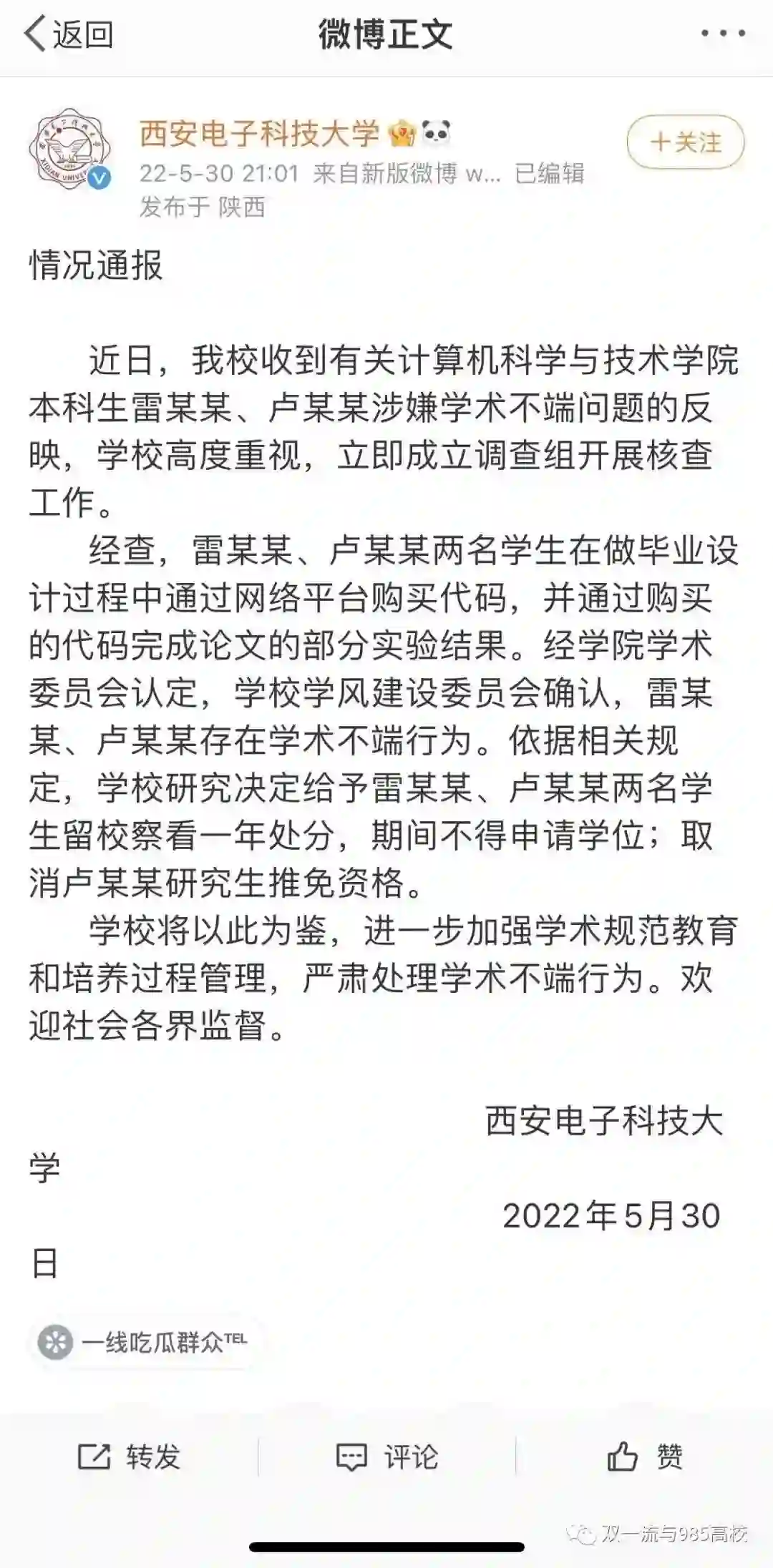
西电最新通报:留校察看一年、取消卢某某推免资格。





事件回顾


此前, #西安电子科技大学回应学生毕设代做事件 # 冲上热搜,对于两名学生疑似找人有偿代做毕业设计的相关问题,学校高度重视并开展调查。



事件回顾

5月22日,有网友在 西安电子科技大学吧 发帖,表示要吐槽最近遇到的无赖。

简单概括就是, 西电的两个大四学生找他代做毕设 ,不断加需求,但是不提加钱反而威胁要钱。


其中一位同学下单过程



以投诉举报要挟转账



雷某要挟楼主转账



卢某:《和你死磕到底》!


随后不久,网友挖出当事人的信息。

网上流传信息表示, 卢某 行政保研 ,即当两年辅导员再读研;同时还有一堆 荣誉加身: “优秀共青团员”、“党员先锋”、“校三等奖学金”、“军训优秀学员”、“竞赛星火杯院三等奖”、“运动会优秀志愿者”……


目前已交由学院处理

最终,楼主忍无可忍在贴吧曝光,有热心吧友从楼主这里拿到了程序和订单信息,并发送到各位负责老师的邮箱中。目前,学校已开始调查。

其中一位同学也在事件发酵后联系楼主 要求删帖及协商


目前,原贴已经删除,当事人也表示 已将所得报酬全额捐赠,并不再从事相关副业。



学校将严查学术问题



根据教育部办公厅发布《关于严厉查处高等学校学位论文买卖、代写行为的通知》,对参与购买、代写学位论文的学生, 给予开除学籍处分。 已获得学历证书、学位证书的,依法予以撤销。被撤销的学历证书、学位证书已注册的,应当予以注销并报教育行政部门宣布无效。



ICCV和CVPR 2021论文和代码下载


后台回复:CVPR2021,即可下载CVPR 2021论文和代码开源的论文合集

后台回复:ICCV2021,即可下载ICCV 2021论文和代码开源的论文合集

后台回复:Transformer综述,即可下载最新的3篇Transformer综述PDF


目标检测和Transformer交流群成立


扫描下方二维码,或者添加微信:CVer6666,即可添加CVer小助手微信,便可申请加入CVer-目标检测或者Transformer 微信交流群。另外其他垂直方向已涵盖:目标检测、图像分割、目标跟踪、人脸检测&识别、OCR、姿态估计、超分辨率、SLAM、医疗影像、Re-ID、GAN、NAS、深度估计、自动驾驶、强化学习、车道线检测、模型剪枝&压缩、去噪、去雾、去雨、风格迁移、遥感图像、行为识别、视频理解、图像融合、图像检索、论文投稿&交流、PyTorch、TensorFlow和Transformer等。


一定要备注:研究方向+地点+学校/公司+昵称(如目标检测或者Transformer+上海+上交+卡卡),根据格式备注,可更快被通过且邀请进群


▲扫码或加微信: CVer6666,进交流群


CVer学术交流群(知识星球)来了!想要了解最新最快最好的CV/DL/ML论文速递、优质开源项目、学习教程和实战训练等资料,欢迎扫描下方二维码,加入CVer学术交流群,已汇集数千人!


扫码进群

▲点击上方卡片,关注CVer公众号

整理不易,请点赞和在看

登录查看更多
1

相关内容

专知会员服务
32+阅读 · 2021年9月5日
专知会员服务
44+阅读 · 2021年5月6日
专知会员服务
59+阅读 · 2021年4月12日
【快讯】CVPR2020结果出炉,1470篇上榜, 你的paper中了吗?
最新BERT相关论文清单,BERT-related Papers
专知会员服务
53+阅读 · 2019年9月29日
学习自然语言处理路线图
专知会员服务
140+阅读 · 2019年9月24日
刚刚,清华回应:查无此人!
CVer
0+阅读 · 2022年5月24日
刚刚!同济大学致歉!
CVer
0+阅读 · 2022年4月29日
郑州大学通报
CVer
0+阅读 · 2022年4月5日
痛心!年仅37岁,又一高校青椒病逝
CVer
0+阅读 · 2022年3月16日
国家自然科学基金
1+阅读 · 2014年12月31日
国家自然科学基金
0+阅读 · 2012年12月31日
国家自然科学基金
0+阅读 · 2012年12月31日
国家自然科学基金
0+阅读 · 2012年12月31日
国家自然科学基金
0+阅读 · 2011年12月31日
国家自然科学基金
1+阅读 · 2011年12月31日
国家自然科学基金
0+阅读 · 2011年12月31日
国家自然科学基金
0+阅读 · 2009年12月31日
国家自然科学基金
0+阅读 · 2009年12月31日
Arxiv
0+阅读 · 2022年8月1日
已删除
Arxiv
33+阅读 · 2020年3月23日
VIP会员
相关VIP内容
专知会员服务
32+阅读 · 2021年9月5日
专知会员服务
44+阅读 · 2021年5月6日
专知会员服务
59+阅读 · 2021年4月12日
【快讯】CVPR2020结果出炉,1470篇上榜, 你的paper中了吗?
最新BERT相关论文清单,BERT-related Papers
专知会员服务
53+阅读 · 2019年9月29日
学习自然语言处理路线图
专知会员服务
140+阅读 · 2019年9月24日
相关基金
国家自然科学基金
1+阅读 · 2014年12月31日
国家自然科学基金
0+阅读 · 2012年12月31日
国家自然科学基金
0+阅读 · 2012年12月31日
国家自然科学基金
0+阅读 · 2012年12月31日
国家自然科学基金
0+阅读 · 2011年12月31日
国家自然科学基金
1+阅读 · 2011年12月31日
国家自然科学基金
0+阅读 · 2011年12月31日
国家自然科学基金
0+阅读 · 2009年12月31日
国家自然科学基金
0+阅读 · 2009年12月31日
Top
微信扫码咨询专知VIP会员