跨平台长连接组件设计及可插拔改造

2018 年 4 月 9 日 ImportNew


(点击上方公众号,可快速关注)


来源:宫城 ,

zeeyang.com/2018/04/03/cross-platform-architecture%20design-and-pluggable/


背景


我们在提出开发跨平台组件之前, iOS 和 Android 客户端分别使用一套长连接组件,需要双倍的人力开发和维护;在产品需求调整上,为了在实现细节上保持一致性也具有一定的难度;Web 端与客户端长连接的形式不同,前者使用 WebSocket,后者使用 Socket ,无形中也增加了后端的维护成本。为了解决这些问题,我们基于 WebSocket 协议开发了一套跨平台的长连接组件。


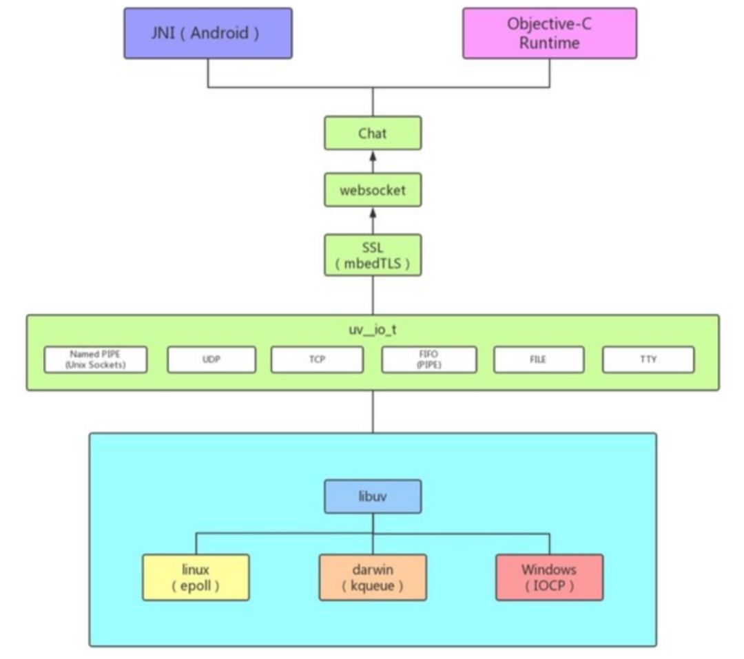
架构介绍


组件自上而下分为五层:


  • Native 层:负责业务请求封装和数据解析,与原生进行交互

  • Chat 层:负责提供底层通信使用的 c 接口,包含连接、读写和关闭

  • Websocket 层:实现 websocket 协议及维护心跳

  • TLS 层 :基于 mbedTLS 实现 TLS 协议及数据加解密

  • TCP 层:基于 libuv 实现 TCP 连接和数据的读写


整体架构如下图所示:



TCP 层


TCP 层我们是基于 libuv 进行开发, libuv 是一个异步 I/O 库,并且支持了多个平台( Linux ,Windows 和 Darwin ),一开始主要应用于开发 Node.js ,后来逐渐在其他项目也开始使用。文件、 网络和管道 等操作是 I/O 操作 ,libuv 为此抽象出了相关的接口,底层使用各平台上最优的 I/O 模型实现。


它的核心是提供了一个 event loop ,每个 event loop 包含了六个阶段:


  • timers 阶段:这个阶段执行 timer( setTimeout 、 setInterval )的回调

  • I/O callbacks 阶段:执行一些系统调用错误,比如网络通信的错误回调

  • idle , prepare 阶段:仅 node 内部使用

  • poll 阶段:获取新的 I/O 事件, 适当的条件下 node 将阻塞在这里

  • check 阶段:执行 setImmediate() 的回调

  • close callbacks 阶段:执行 socket 的 close 事件回调



TLS 层


mbedTLS(前身PolarSSL)是实现了一套易用的加解密算法和 SSL / TLS 库。TLS 以及前身 SSL 是传输层安全协议,给网络通信提供安全和数据完整性的保障,所以它能很好的解决数据明文和劫持篡改的问题。并且其分为记录层和传输层,记录层用来确定传输层数据的封装格式,传输层则用于数据传输,而在传输之前,通信双方需要经过握手,其包含了双方身份验证,协商加密算法,交换加密密钥。



Websocket 层


Websocket 层包含了对协议的实现和心跳的维护。


其最新的协议是 13 RFC 6455。协议的实现分为握手,数据发送/读取,关闭连接。


握手


握手要从请求头去理解。


WebSocket 首先发起一个 HTTP 请求,在请求头加上 Upgrade 字段,该字段用于改变 HTTP 协议版本或者是换用其他协议,这里我们把 Upgrade 的值设为 websocket ,将它升级为 WebSocket 协议。


同时要注意 Sec-WebSocket-Key 字段,它由客户端生成并发给服务端,用于证明服务端接收到的是一个可受信的连接握手,可以帮助服务端排除自身接收到的由非 WebSocket 客户端发起的连接,该值是一串随机经过 base64 编码的字符串。


GET /chat HTTP/1.1

Host: server.example.com

Upgrade: websocket

Connection: Upgrade

Sec-WebSocket-Key: dGhlIHNhbXBsZSBub25jZQ==

Origin: http://example.com

Sec-WebSocket-Protocol: chat, superchat

Sec-WebSocket-Version: 13


收到请求后,服务端也会做一次响应:


HTTP/1.1 101 Switching Protocols

Upgrade: websocket

Connection: Upgrade

Sec-WebSocket-Accept: s3pPLMBiTxaQ9kYGzzhZRbK+xOo=


里面重要的是 Sec-WebSocket-Accept ,服务端通过从客户端请求头中读取 Sec-WebSocket-Key 与一串全局唯一的标识字符串(俗称魔串)“258EAFA5-E914-47DA- 95CA-C5AB0DC85B11”做拼接,生成长度为160位的 SHA-1 字符串,然后进行 base64 编码,作为 Sec-WebSocket-Accept 的值回传给客户端,客户端再去解析这个值,与自己加密编码后的字符串进行比较。


处理握手 HTTP 响应解析的时候,可以用 http-paser ,解析方式也比较简单,就是对头信息的逐字读取再处理,具体处理你可以看一下它的状态机实现。解析完成后你需要对其内容进行解析,看返回是否正确,同时去管理你的握手状态。


数据发送/读取


数据的处理需要用帧协议图来说明:


0                   1                   2                   3

0 1 2 3 4 5 6 7 8 9 0 1 2 3 4 5 6 7 8 9 0 1 2 3 4 5 6 7 8 9 0 1

+-+-+-+-+-------+-+-------------+-------------------------------+

|F|R|R|R| opcode|M| Payload len |    Extended payload length    |

|I|S|S|S|  (4)  |A|     (7)     |             (16/64)           |

|N|V|V|V|       |S|             |   (if payload len==126/127)   |

| |1|2|3|       |K|             |                               |

+-+-+-+-+-------+-+-------------+ - - - - - - - - - - - - - - - +

|     Extended payload length continued, if payload len == 127  |

+ - - - - - - - - - - - - - - - +-------------------------------+

|                               |Masking-key, if MASK set to 1  |

+-------------------------------+-------------------------------+

| Masking-key (continued)       |          Payload Data         |

+-------------------------------- - - - - - - - - - - - - - - - +

:                     Payload Data continued ...                :

+ - - - - - - - - - - - - - - - - - - - - - - - - - - - - - - - +

|                     Payload Data continued ...                |

+---------------------------------------------------------------+


首先我们来看看数字的含义,数字表示位,0-7表示有8位,等于1个字节。


0 1 2 3 4 5 6 7 8 9 0 1 2 3 4 5 6 7 8 9 0 1 2 3 4 5 6 7 8 9 0 1


所以如果要组装一个帧数据可以这样子:


char *rev = (rev *)malloc(4);

rev[0] = (char)(0x81 & 0xff);

rev[1] = 126 & 0x7f;

rev[2] = 1;

rev[3] = 0;


ok,了解了帧数据的样子,我们反过来去理解值对应的帧字段。


首先0x81是什么,这个是十六进制数据,转换成二进制就是1000 0001, 是一个字节的长度,也就是这一段里面每一位的值:


0 1 2 3 4 5 6 7 8

+-+-+-+-+-------+

|F|R|R|R| opcode|

|I|S|S|S|  (4)  |

|N|V|V|V|       |

| |1|2|3|       |

+-+-+-+-+-------+


  • FIN 表示该帧是不是消息的最后一帧,1表示结束,0表示还有下一帧。

  • RSV1, RSV2, RSV3 必须为0,除非扩展协商定义了一个非0的值,如果没有定义非0值,且收到了非0的 RSV ,那么 WebSocket 的连接会失效,建议是断开连接。

  • opcode 用来描述 Payload data 的定义,如果收到了一个未知的 opcode ,同样会使 WebSocket 连接失效,协议定义了以下值:

  • %x0 表示连续的帧

  • %x1 表示 text 帧

  • %x2 表示二进制帧

  • %x3-7 预留给非控制帧

  • %x8 表示关闭连接帧

  • %x9 表示 ping

  • %xA 表示 pong

  • %xB-F 预留给控制帧


连续帧是和 FIN 值相关联的,它表明可能由于消息分片的原因,将原本一个帧的数据分为多个帧,这时候前一帧的 opcode 就是0,FIN 也是0,最后一帧的 opcode 就不再是0,FIN 就是1了。


再可以看到 opcode 预留了非控制帧和控制帧,这两个又是什么?


控制帧表示 WebSocket 的状态信息,像是定义的分片,关闭连接,ping和pong。


非控制帧就是数据帧,像是 text 帧,二进制帧。


0xff 作用就是取出需要的二进制值。


下面再来看126,126则表示的是 Payload len ,也就是 Payload 的长度:


                8 9 0 1 2 3 4 5 6 7 8 9 0 1 2 3 4 5 6 7 8 9 0 1

                +-+-------------+-------------------------------+

                |M| Payload len |    Extended payload length    |

                |A|     (7)     |             (16/64)           |

                |S|             |   (if payload len==126/127)   |

                |K|             |                               |

+-+-+-+-+-------+-+-------------+ - - - - - - - - - - - - - - - +

|     Extended payload length continued, if payload len == 127  |

+ - - - - - - - - - - - - - - - +-------------------------------+

|                               |Masking-key, if MASK set to 1  |

+-------------------------------+-------------------------------+

| Masking-key (continued)       |           Payload Data        |

+-------------------------------- - - - - - - - - - - - - - - - +

:                     Payload Data continued ...                :

+ - - - - - - - - - - - - - - - - - - - - - - - - - - - - - - - +

|                     Payload Data continued ...                |

+---------------------------------------------------------------+


MASK 表示Playload data 是否要加掩码,如果设成1,则需要赋值 Masking-key 。所有从客户端发到服务端的帧都要加掩码


Playload len


表示 Payload 的长度,这里分为三种情况


长度小于126,则只需要7位

长度是126,则需要额外2个字节的大小,也就是 Extended payload length

长度是127,则需要额外8个字节的大小,也就是 Extended payload length + Extended payload length continued ,Extended payload length 是2个字节,Extended payload length continued 是6个字节

Playload len 则表示 Extension data 与 Application data 的和


Masking-key 是在 MASK 设置成1之后,随机生成的4字节长度的数据,然后和 Payload Data做异或运算

Payload Data 就是我们发送的数据

而数据的发送和读取就是对帧的封装和解析。


关闭连接


关闭连接分为两种:服务端发起关闭和客户端主动关闭。


服务端跟客户端的处理基本一致,以服务端为例:


服务端发起关闭的时候,会客户端发送一个关闭帧,客户端在接收到帧的时候通过解析出帧的opcode来判断是否是关闭帧,然后同样向服务端再发送一个关闭帧作为回应。


Chat 层


Chat 层比较简单,只是提供一些通用的连接、读写数据和断开接口和回调,同时维护一个 loop 用于重连。


Native 层


这一层负责和原生进行交互,由于组件是用 c 代码编写的,所以为了调用原生方法,Android 采用 JNI 的方式,iOS 采用 runtime 的方式来实现。


JNI :


JNIEXPORT void JNICALL

Java_com_youzan_mobile_im_network_Channel_nativeDisconnect(JNIEnv *env, jobject jobj) {

    jclass clazz = env->GetObjectClass(jobj);

    jfieldID fieldID = env->GetFieldID(clazz, CONTEXT_VARIABLE, "J");

    context *c = (context *) env->GetLongField(jobj, fieldID);

    im_close(c);

}


runtime:


void sendData(int cId, int mId, int version, int mv, const char *req_id, const char *data {

    context *ctx = (context *)objc_msgSend(g_obj, sel_registerName("ctx"));

    send_request(ctx, cId, mId, version, mv, req_id, data);

}


插拔式架构改造


在实现了一套跨端长连接组件之后,最近我们又完成了其插件化的改造,为什么要做这样的改造呢?由于业务环境复杂和运维的相关限制,有的业务方可以配置 TLS 组成 WSS;有的业务方不能配置,只能以明文 WebSocket 的方式传输;有的业务方甚至连 WebSocket 的承载也不要,转而使用自定义的协议。随着对接的业务方增多,我们没办法进行为他们一一定制。我们当初设计的结构是 Worker (负责和业务层通信) -> WebSocket -> TLS -> TCP ,这四层结构是耦合在一起的,这时候如果需要剔除 TLS 或者扩展一个新的功能,就会改动相当多的代码。基于以上几点,我们发现,原先的定向设计完全不符合要求,为了接下来可能会有新增协议解析的预期,同时又不改变使用 libuv 进行跨平台的初衷,所以我们就实施了插件化的改造,最重要的目的是为了解耦,同时也为了提高组件的灵活性,实现可插拔(冷插拔)。


解耦


首先我们要对四层结构的职责进行明确


  • Worker :提供业务接口和回调

  • WebSocket :负责 WebSocket 握手,封装/解析帧数据和维护心跳

  • TLS :负责 TLS 握手和数据的加解密

  • TCP:TCP 连接和数据的读写


以及整理出结构间的执行调用:



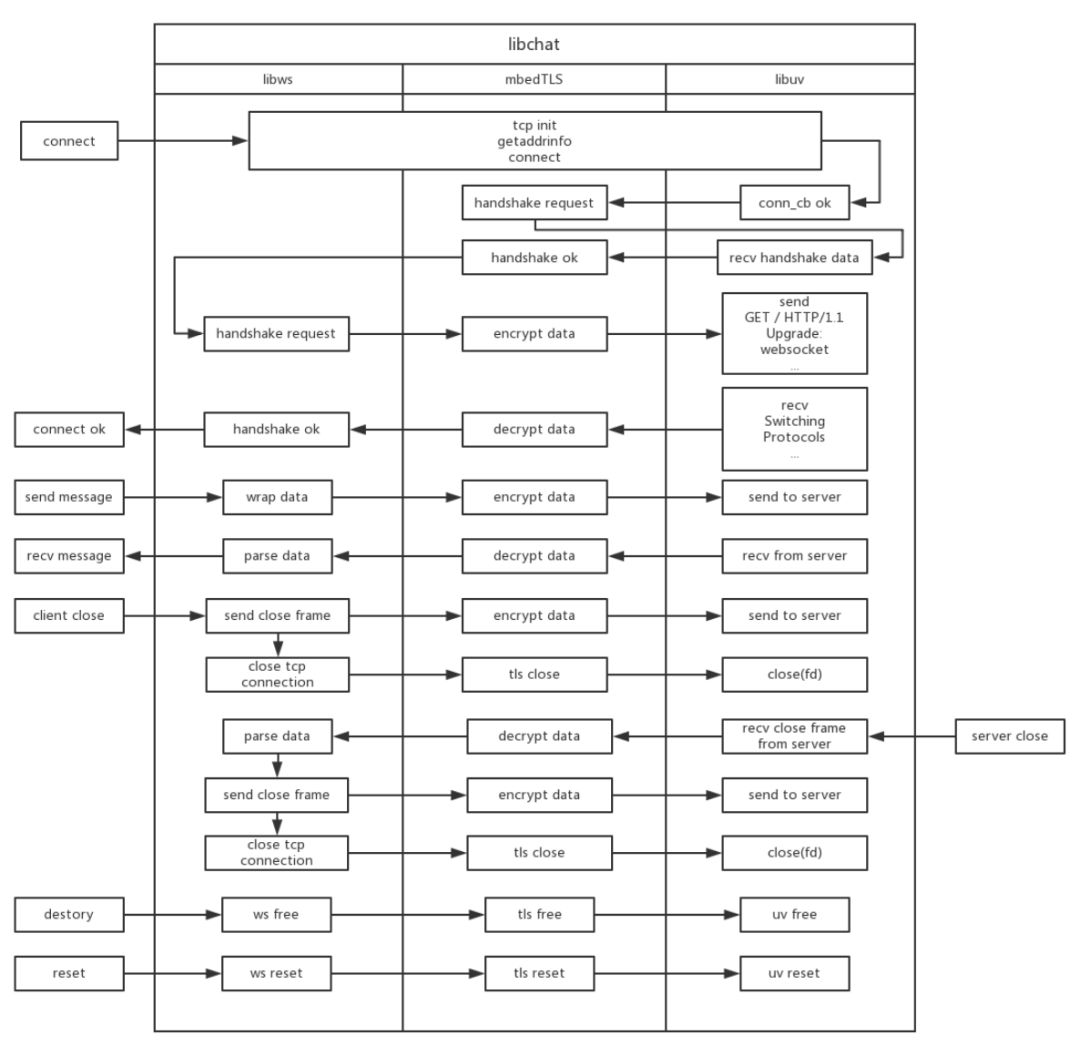
其中 connect 包含了连接和握手两个过程。在完成链路层连接后,我们认为协议层握手完成,才算是真正的连接成功。


同样的,数据读写、连接关闭、连接销毁和重置都会严格按照结构的顺序依次调用。


可插拔改造


解耦完成之后我们发现对于接口的调用都是显式的,比如 Worker send data 中调用 WebSocket send data , WebSocket send data 中又调用 TLS send data ,这样的显式调用是因为我们知道这些接口是可用的,但在插件化中某个插件可能没有被使用,这样接口的调用会在某一层中断而导致整个组件的不可用。


结构体改造


所以我们首先考虑到的是抽象出一个结构体,将插件的接口及回调统一,然后利用函数指针实现插件方法的调用,以下是对函数指针声明:


/* handle */

typedef int (*node_init)(dul_node_t *node, map_t params);

typedef void (*node_conn)(dul_node_t *node);  

typedef void (*node_write_data)(dul_node_t *node,

                                const char *payload,

                                unsigned long long payload_size,

                                void *params);

typedef int (*node_read_data)(dul_node_t *node, 

                              void *params, 

                              char *payload, 

                              uint64_t size);                    

typedef void (*node_close)(dul_node_t *node);                           

typedef void (*node_destroy)(dul_node_t *node);

typedef void (*node_reset)(dul_node_t *node);

  

/* callback */

typedef void (*node_conn_cb)(dul_node_t *node, int status);

typedef void (*node_write_cb)(dul_node_t *node, int status);                         

typedef int (*node_recv_cb)(dul_node_t *node, void *params, uv_buf_t *buf, ssize_t size);

typedef void (*node_close_cb)(dul_node_t *node);


但如果仅仅声明这些函数指针,在使用时还必须知道插件的结构体类型才能调用到函数的实现,这样插件之间仍然是耦合的。所以我们必须将插件提前关联起来,通过结构体指针来寻找上一个或者下一个插件,OK,这样就很容易联想到双向链表正好能够满足我们的需求。所以加上 pre 、 next 以及一些必要参数后,最终我们整理的结构体为:


typedef struct dul_node_s {

    // 前、后插件

    dul_node_t *pre;

    dul_node_t *next;

 

    // 必要参数

    char *host;

    int port;

    map_t params;

 

    node_init init;

    node_conn conn;

    node_write_data write_data;

    node_read_data read_data;

    node_close close;

    node_destroy destroy;

    node_reset reset;

 

    node_conn_cb conn_cb;

    node_write_cb write_cb;

    node_recv_cb recv_cb;

    node_close_cb close_cb;

} dul_node_t;


接着我们再对原有的结构体进行调整,将结构体前面的成员调整为 dul_node_s 结构体的成员,后面再加上自己的成员。这样在插件初始化的时候统一以 dul_node_s 结构体初始化,而在用到具体某一个插件时我们进行结构体类型强转即可,这里有点像继承里父类和子类的概念。


插件注册


在插件使用前我们按需配置好用到的插件,但如果把插件接口直接暴露给业务方来配置,就需要让业务方接触到 C 代码,这点比较难以控制。基于这个原因,我们讨论了一下,想到前端里面 webpack 对于插件配置的相关操作,于是我们查阅了 webpack 的相关文档,最终我们仿照这个方式实现了我们的插件配置:"ws?path=/!tls!uv" 。不同插件以 ! 分割,通过循环将插件依次创建:


void separate_loaders(tokenizer_t *tokenizer, char *loaders, context *c) {

    char *outer_ptr = NULL;

     

    char *p = strtok_r(loaders, "!", &outer_ptr);

    dul_node_t *pre_loader = (dul_node_t *)c;

    while (p) {

        pre_loader = processor_loader(tokenizer, p, pre_loader);

        p = strtok_r(NULL, "!", &outer_ptr);

    }

}


单个插件所需要额外的 params 以 query string 形式拼接,在插件创建中用 ? 分割出来 ,以 kv 形式放入到一个 hashmap 中。再根据插件的名称调用对应的初始化方法,并根据传入的 pre_loader 绑定双向链表的前后关系:


void (*oper_func[])(dul_node_t **) = {

    ws_alloc,

    tls_alloc,

    uv_alloc,

};

 

char const *loaders[] = {

    "ws", "tls", "uv"

};

 

dul_node_t *processor_loader(tokenizer_t *tokenizer, const char *loader, dul_node_t *pre_loader) {

    char *p = loader;

    char *inner_ptr = NULL;

 

    /* params 提取组装 */

    p = strtok_r(p, "?", &inner_ptr);

    dul_node_t *node = NULL;

    map_t params = hashmap_new();

    params_parser(inner_ptr, params);

 

    /* 这里采用转移表,进行插件初始化 */

    while (strcmp(loaders[sqe], p) != 0) {

        sqe++;

    }

    oper_func[sqe](&node);

     

    if (node == NULL) {

        return NULL;

    }

    node->init(node, params);

    hashmap_free(params);

 

    // 双向链表前后关系绑定

    pre_loader->next = node;

    node->pre = pre_loader;

    return node;

}

 

/* params string 解析 */

void params_parser(char *query, map_t params) {

    char *outer_ptr = NULL;

    char *p = strtok_r(query, "&", &outer_ptr);

    while (p) {

        char *inner_ptr = NULL;

        char *key =  strtok_r(p, "=", &inner_ptr);

        hashmap_put(params, key, inner_ptr);

        p = strtok_r(NULL, "&", &outer_ptr);

    }

}


Tips:随着插件的增加,对应初始化的代码也会越来越多,而且都是重复代码,为了减少这部分工作,我们可以采取宏来定义函数。后续如果增加一个插件,只需要在底下加一行 LOADER_ALLOC(zim_xx, xx) 即可。


#define LOADER_ALLOC(type, name)                    \

    void name##_alloc(dul_node_t **ctx) {           \

        type##_t **loader = (type##_t **)ctx;       \

        (*loader) = malloc(sizeof(type##_t));       \

        (*loader)->init = &name##_init;             \

        (*loader)->next = NULL;                     \

        (*loader)->pre = NULL;                      \

    }                       

 

LOADER_ALLOC(websocket, ws);

LOADER_ALLOC(zim_tls, tls);

LOADER_ALLOC(zim_uv, uv);


接口调用


再回到一开始我们思考接口调用的问题,由于有了函数指针变量,我们就需要在插件的初始化中把函数的地址存储在这些变量中:


int ws_init(dul_node_t *ctx, map_t params) {

    websocket_t *ws = (websocket_t *)ctx;

    bzero(ws, sizeof(websocket_t));

     

    // 省略中间初始化过程

   

    ws->init = &ws_init;

    ws->conn = &ws_connect;

    ws->close = &ws_close;

    ws->destroy = &ws_destroy;

    ws->reset = &ws_reset;

    ws->write_data = &ws_send;

    ws->read_data = &ws_read;

    ws->conn_cb = &ws_conn_cb;

    ws->write_cb = &ws_send_cb;

    ws->recv_cb = &ws_recv_cb;

    ws->close_cb = &ws_close_cb;

    return OK;

}


对比接口前后调用的方式,前者需要知道下一个 connect 函数,并进行显式调用,如果在 TLS 和 TCP 中新增一层,就需要改动 connect 函数的调用。但后者完全没有这个顾虑,不论是新增还是删除插件,它都可以通过指针找到对应的结构体,调用其 connect 函数,插件内部无需任何改动,岂不妙哉。


/* 改造前 */

int tls_ws_connect(tls_ws_t *handle,

                   tls_ws_conn_cb conn_cb,

                   tls_ws_close_cb close_cb) {

    ...

 

    return uv_tls_connect(tls,

                          handle->host,

                          handle->port,

                          on__tls_connect);

}

 

/* 改造后 */

static void tls_connect(dul_node_t *ctx) {

    zim_tls_t *tls = (zim_tls_t *)ctx;

     

    ...

 

    if (tls->next && tls->next->conn) {

        tls->next->host = tls->host;

        tls->next->port = tls->port;

        tls->next->conn(tls->next);

    }

}


新增插件


基于改造后组件,新增插件只需要改动三处,以日志插件为例:


增加日志文件


在头文件中定义 zim_log_s 结构体(这里没有额外的成员):


typedef struct zim_log_s zim_log_t;

 

struct zim_log_s {

    dul_node_t *pre;

    dul_node_t *next;

 

    char *host;

    int port;

    map_t params;

 

    node_init init;

    node_conn conn;

    node_write_data write_data;

    node_read_data read_data;

    node_close close;

    node_destroy destroy;

    node_reset reset;

 

    node_conn_cb conn_cb;

    node_write_cb write_cb;

    node_recv_cb recv_cb;

    node_close_cb close_cb;

};


在实现文件中实现接口及回调,注意:即使接口或回调内没有额外的操作,仍然需要实现,例如此处的 log_conn_cb 和 log_connect ,否则上一个插件或下一个插件在日志层调用时会中断:


/* callback */

void log_conn_cb(dul_node_t *ctx, int status) {

    zim_log_t *log = (zim_log_t *)ctx;

    if (log->pre && log->pre->conn_cb) {

        log->pre->conn_cb(log->pre, status);

    }

}

 

/* 省略中间直接回调 */

 

int log_recv_cb(dul_node_t *ctx, void *params, uv_buf_t *buf, ssize_t size) {

    /* 收集接收到的数据 */

    recv_data_from_server(buf->base, params, size);

     

    /* 继续向上一层插件回调接收到的数据 */

    zim_log_t *log = (zim_log_t *)ctx;

    if (log->pre && log->pre->recv_cb) {

        log->pre->recv_cb(log->pre, opcode, buf, size);

    }

    return OK;

}

 

/* log hanlder */

int log_init(dul_node_t *ctx, map_t params) {

    zim_log_t *log = (zim_log_t *)ctx;

    bzero(log, sizeof(zim_log_t));

 

    log->init = &log_init;

    log->conn = &log_connect;

    log->write_data = &log_write;

    log->read_data = &log_read;

    log->close = &log_close;

    log->destroy = &log_destroy;

    log->reset = &log_reset;

    log->conn_cb = &log_conn_cb;

    log->write_cb = &log_write_cb;

    log->recv_cb = &log_recv_cb;

    log->close_cb = &log_close_cb;

 

    return OK;

}

 

static void log_connect(dul_node_t *ctx) {

    zim_log_t *log = (zim_log_t *)ctx;

    if (log->next && log->next->conn) {

        log->next->host = log->host;

        log->next->port = log->port;

        log->next->conn(log->next);

    }

}

 

/* 省略中间直接调用 */

 

static void log_write(dul_node_t *ctx, 

                      const char *payload, 

                      unsigned long long payload_size,

                      void *params) {

    /* 收集发送数据 */

    send_data_to_server(payload, payload_size, params);

 

    /* 继续往下一层插件写入数据 */

    zim_log_t *log = (zim_log_t *)ctx;

    if (log->next && log->next->write_data) {

        log->next->write_data(log->next, payload, payload_size, flags);

    }                           

}


增加日志初始化函数及修改转移表


LOADER_ALLOC(zim_log, log);

     

void (*oper_func[])(dul_node_t **) = {

    ws_alloc,

    tls_alloc,

    uv_alloc,

    log_alloc,

};

 

char const *loaders[] = {

    "ws", "tls", "uv", "log"

};


修改插件注册


/* 增加日志前 */

char loaders[] = "ws?path=/!tls!uv";

context_init(c, "127.0.0.1", 443, "", "", "", "", NULL, loaders);

 

/* 增加日志后 */

char loaders[] = "log!ws?path=/!log!tls!uv";

context_init(c, "127.0.0.1", 443, "", "", "", "", NULL, loaders);

 


我们重新运行程序,就能发现日志功能已经成功的配置上去,能够将接受和发送的数据上报:



总结


回顾一下跨平台长连接组件的设计,我们使用 libuv 和 mbedtls 分别实现 TCP 和 TLS ,参照 WebSocket 协议实现了其握手及数据读写,同时抽象出通信接口及回调,为了和原生层交互,iOS 和 Android 分别采用 runtime 消息发送和 JNI 进行原生方法调用。


但这样的定向设计完全不符合后期可能会有新增协议解析的预期,所以我们进行了插件化改造,其三个核心点是结构体改造、双向链表和函数指针。


我们通过将插件行为抽象出一个结构体,利用双向链表将前后插件绑定在一起,使用函数指针调用具体插件的函数或回调。


这样做的优点是使得插件之间不存在耦合关系,只需保持逻辑顺序上的关系,同时通过修改插件的注册提高了灵活性,使得组件具有可插拔性(冷插拔)。


但在新增组件中我们需要实现所有的接口和回调,如果数量多的话,这还真是一件比较繁琐的事情。


看完本文有收获?请转发分享给更多人

关注「ImportNew」,提升Java技能

登录查看更多
0

相关内容

FPGA加速系统开发工具设计:综述与实践
专知会员服务
69+阅读 · 2020年6月24日
【CMU】深度学习模型中集成优化、约束和控制,33页ppt
专知会员服务
46+阅读 · 2020年5月23日
【北京大学】面向5G的命名数据网络物联网研究综述
专知会员服务
38+阅读 · 2020年4月26日
TensorFlow Lite指南实战《TensorFlow Lite A primer》,附48页PPT
专知会员服务
70+阅读 · 2020年1月17日
【干货】大数据入门指南:Hadoop、Hive、Spark、 Storm等
专知会员服务
98+阅读 · 2019年12月4日
在K8S上运行Kafka合适吗?会遇到哪些陷阱?
DBAplus社群
9+阅读 · 2019年9月4日
AWVS12 V12.0.190530102 windows正式版完美破解版
黑白之道
29+阅读 · 2019年8月24日
浅谈 Kubernetes 在生产环境中的架构
DevOps时代
11+阅读 · 2019年5月8日
爱奇艺基于AI的移动端自动化测试框架的设计
前端之巅
18+阅读 · 2019年2月27日
重新体验NoSQL | 飞雪连天射白鹿 大数狂舞倚灵动(Lindorm)
阿里巴巴数据库技术
12+阅读 · 2018年12月25日
【AI说】揭秘京东实时数据仓库背后的神秘力量—JDQ
京东大数据
10+阅读 · 2017年9月14日
A survey on deep hashing for image retrieval
Arxiv
15+阅读 · 2020年6月10日
Arxiv
3+阅读 · 2018年6月1日
Arxiv
6+阅读 · 2018年5月18日
Arxiv
3+阅读 · 2018年3月2日
VIP会员
相关资讯
在K8S上运行Kafka合适吗?会遇到哪些陷阱?
DBAplus社群
9+阅读 · 2019年9月4日
AWVS12 V12.0.190530102 windows正式版完美破解版
黑白之道
29+阅读 · 2019年8月24日
浅谈 Kubernetes 在生产环境中的架构
DevOps时代
11+阅读 · 2019年5月8日
爱奇艺基于AI的移动端自动化测试框架的设计
前端之巅
18+阅读 · 2019年2月27日
重新体验NoSQL | 飞雪连天射白鹿 大数狂舞倚灵动(Lindorm)
阿里巴巴数据库技术
12+阅读 · 2018年12月25日
【AI说】揭秘京东实时数据仓库背后的神秘力量—JDQ
京东大数据
10+阅读 · 2017年9月14日
Top
微信扫码咨询专知VIP会员