巨头入局“吃鸡”热潮,最终谁家更胜一筹?

2017 年 11 月 15 日 产品100干货速递 极光大数据


2017年,“吃鸡”突然成为一个热门词汇,“吃鸡游戏”也成一类现象级热门游戏。反应迅速的国内手游厂商抓住这一热点,网易、小米、腾讯等厂商于9月开始陆续推出多款类似游戏。抢先内测的网易《荒野行动》在上线一周内便聚集了超过1500万用户,再次显示了该类游戏的强大号召力。网易也凭借《荒野行动》及《终结者2:审判者》占据目前该类游戏的大半壁江山。而11月18日腾讯的同类游戏即将上线,届时是抢占了先机的网易更胜一筹,还是用户基数恐怖的腾讯后来居上?极光大数据发布《2017年11月军事演习类手游研究报告》,让您一睹此类手游的渗透率、日新增及活跃等数据。


极光观点:


  • 号召力惊人,网易《荒野行动》上线一周聚集超1500万用户,渗透率达1.53%

  • 军事演习类手游受热捧,网易、小米、腾讯等巨头纷纷入局

  • 已上线的军事演习类手游中,网易以《荒野行动》及《终结者2:审判者》包揽渗透率及日活冠亚军,《小米枪战》居第三名


巨头入局“吃鸡”手游


“吃鸡”热潮,网易、小米等先后入局


  • 2017年,军事演习类游戏受到玩家欢迎,“吃鸡”成为此类游戏代名词

  • 2017年下半年,网易、小米、腾讯相继推出军事演习类手游,10月底11月初,随着各游戏正式上线,竞争愈发激烈



“吃鸡”不是一个人的游戏


微博推广、平台直播等快速跟进


  • 2017年11月初,陈赫、papi酱等相继通过微博宣传推广某此类手游

  • 多个此类手游登录各直播平台,网易作为游戏方招募手游主播



“吃鸡”需谨慎


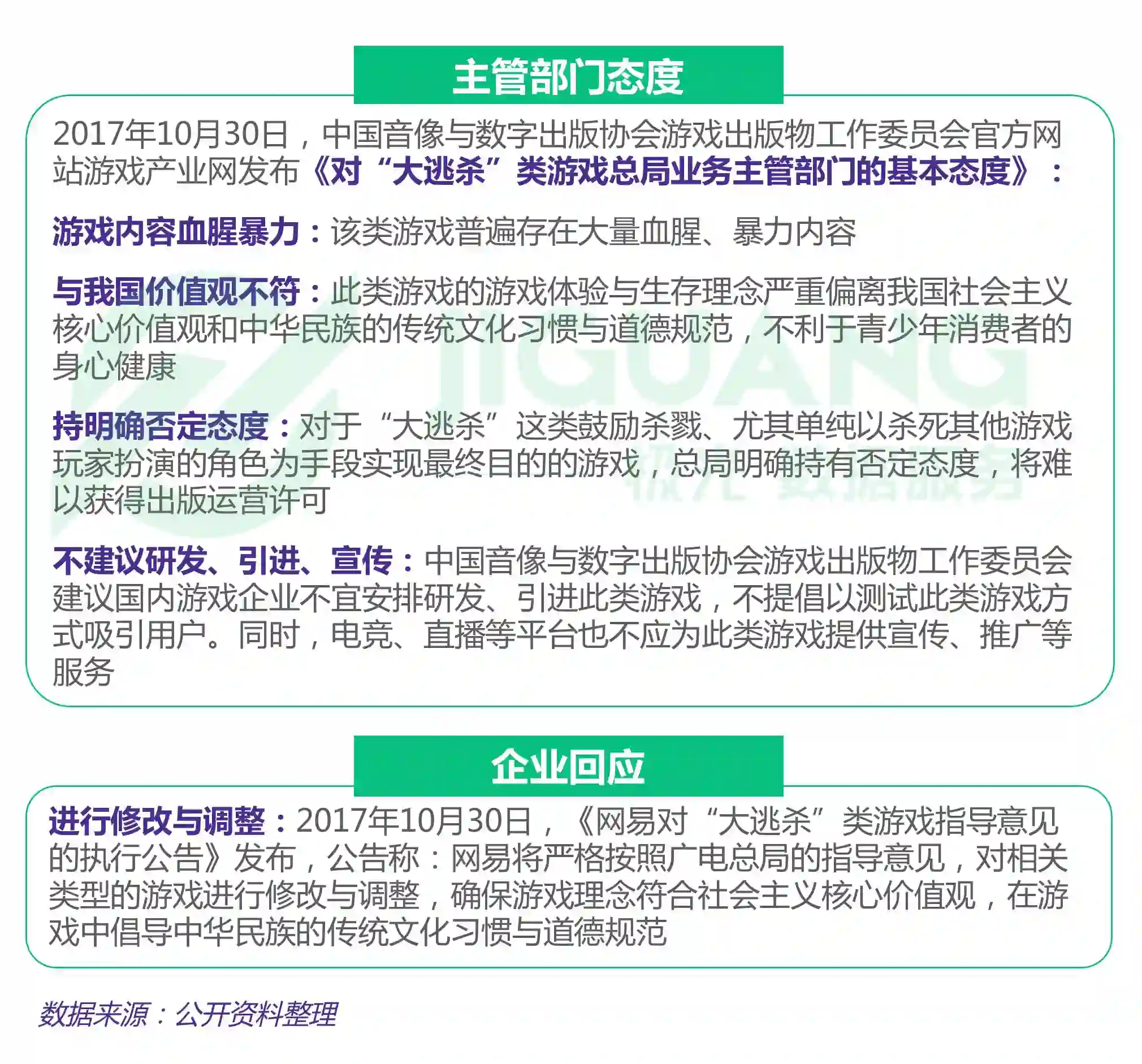
业务主管部门表示对此类游戏持否定态度


  • 2017年10月30日,《对“大逃杀”类游戏总局业务主管部门的基本态度》发布,相应业务主管部门表示对此类游戏持否定态度

  • 《网易对“大逃杀”类游戏指导意见的执行公告》发布。11月14日,网易宣布对此类游戏做出多项符合社会主义核心价值观的调整,并将游戏类型定义为“军事演习类手游”。



渗透率及用户规模


荒野行动渗透率最高,为1.53%,用户规模1526万


  • 2017年11月8日,荒野行动渗透率为1.53%,用户规模1526万,终结者2:审判日渗透率为0.50%,用户规模497万,小米枪战渗透率为0.22%,用户规模为221万



日新增用户数


11月1日至8日,荒野行动日新增用户数均值为202.5万


  • 2017年11月1日至8日,荒野行动日新增用户数均值为202.5万,终结者2:审判日为50.3万,小米枪战为14.7万




日活跃用户数


11月8日,荒野行动app DAU为1013.8万


  • 2017年11月8日,荒野行动DAU最高,为1013.8万,其次为终结者2:审判日,为369.9万,小米枪战为175.5万



报告说明

数据来源

极光大数据,源于极光云服务平台的行业数据采集及极光iAPP平台针对各类移动应用的长期监测,并结合大样本算法开展的数据挖掘和统计分析

数据周期

报告整体时间段:2017.10.1-2017.11.8

具体数据指标请参考各页标注


作者:极光大数据


本文由作者授权产品壹佰发布,如需转载,请联系作者。

投稿邮箱:yli01@kaikeba.com 欢迎您的来稿



产品壹佰www.chanpin100.com),是慧科集团旗下企业开课吧诚意打造的,互联网产品人学习成长社群;致力于为互联网产品爱好者,提供优质学习资讯、线上公开课、线下沙龙、学习社群与教学服务。


开课吧 www.kaikeba.com ),是慧科集团倾力打造的互联网人学习成长社群,2016年8月,开课吧实力融聚无限互联、莱茵教育、产品壹佰、美好学院等知名职业教育品牌,专注打造互联网产品经理、UXD全能设计、技术开发等前沿专业课程及学习社群。致力于通过创新科技,提供智慧学习服务,高效链接人与知识,帮助互联网人实现可持续职业成长。


登录查看更多
0

相关内容

中国领先的在线游戏与互联网服务公司,主营以网易门户、163邮箱、《梦幻西游》、《魔兽世界》为代表的互联网产品与网络游戏。主要依靠在线游戏、在线广告服务创收。目前,网易门户流量位居全球互联网站第30,《梦幻西游》等三大游戏的用户数超过4.6亿,旗下8个邮箱品牌总用户数超过5亿。

20129月以来,公司先后发布《斩魂》、《武魂》以及《熊猫人之谜》等新游戏,进一步巩固其在网游行业的优势地位。作为中国第一批创立并上市的互联网公司,网易享有「中国暴雪」的称号。此外,网易离职员工创业成功者较其他互联网大公司更多,示范效应影响很大。

20006月,公司以「NTES」为代码正式登陆纳斯达克交易所。

2020年中国《知识图谱》行业研究报告,45页ppt
专知会员服务
240+阅读 · 2020年4月18日
【德勤】中国人工智能产业白皮书,68页pdf
专知会员服务
310+阅读 · 2019年12月23日
2019中国硬科技发展白皮书 193页
专知会员服务
86+阅读 · 2019年12月13日
【大数据白皮书 2019】中国信息通信研究院
专知会员服务
138+阅读 · 2019年12月12日
2018年游戏行业研究报告
行业研究报告
3+阅读 · 2019年4月20日
教辅巨头沉浮录(1978-2018)
创业家
3+阅读 · 2019年1月8日
刘强东人设崩了,京东没崩
PingWest品玩
6+阅读 · 2018年11月20日
AI算法起家的今日头条为何败给了色情?
大数据技术
4+阅读 · 2018年1月5日
2017创业阵亡最全名单曝光,触目惊心!
今日互联网头条
5+阅读 · 2017年12月26日
"AI+教育"是虚火还是风口?
数据玩家
3+阅读 · 2017年12月14日
Arxiv
21+阅读 · 2019年8月21日
Arxiv
3+阅读 · 2018年10月8日
Text classification using capsules
Arxiv
5+阅读 · 2018年8月12日
VIP会员
相关VIP内容
相关资讯
Top
微信扫码咨询专知VIP会员