报告|深度!中国机器视觉产业发展前景与投资预测分析

2017 年 8 月 22 日 机器人大讲堂


足不出户!看世界机器人大会


8月22日-8月27日世界机器人大会期间,欢迎关注“机器人大讲堂”微信公众号,主页面回复“直播”,即可获得“大讲堂小助手”二维码。扫码添加好友,即可加入预约直播间群。足不出户!观看世界机器人大会精彩直播访谈!

前言

本报告利用前瞻资讯长期对机器视觉行业市场跟踪搜集的一手市场数据,采用与国际同步的科学分析模型,全面而准确的为您从行业的整体高度来架构分析体系。报告主要分析了国内外机器视觉发展现状与技术趋势;机器视觉行业细分产品;机器视觉行业下游行业应用现状与潜力;中国机器视觉行业发展前景与投资建议。同时,佐之以全行业近5年来全面详实的一手连续性市场数据,让您全面、准确地把握整个机器视觉行业的市场走向和发展趋势。



机器视觉行业发展背景


1. 机器视觉界定


机器视觉界定

机器视觉就是用机器来代替人眼做测量和判断的系统,它通过光学装置和非接触传感器自动获取目标对象的图像,并由图像处理设备根据所得图像的像素分布、亮度和颜色等信息进行各种运算处理和判别分析,以提取所需的特征信息或根据判别分析结果对某些现场设备进行运动控制。


一个典型的机器视觉系统包括:光源、镜头、相机(CCD或COMS相机)、图像采集卡、图像处理软件等。



机器视觉原理

机器视觉系统通过机器视觉产品(即图像摄取装置)将被摄取目标转换成图像信号,传送给专用的图像处理系统,图像处理系统对这些信号进行各种运算来抽取目标的特征,进行分析判别,进而根据判别的结果来控制现场的设备动作。


机器视觉作用

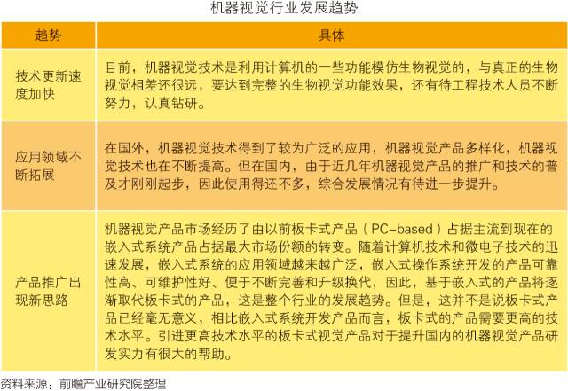
机器视觉用机器代替人眼来做测量和判断,是将图像处理应用于工业自动化领域进行非接触检测、测量,提高加工精度、发现产品缺陷、进行自动分析决策的一项技术,是先进制造业的重要组成部分,发挥着不可替代的作用。目前在欧美发达国家涉及生产加工、品质鉴别的每一条生产线上几乎都有机器视觉系统存在,但在国内,机器视觉发展还刚刚起步,具有巨大的市场潜力。


2. 机器视觉行业特性


行业进入壁垒

国内机器视觉企业起步都是从代理国外品牌开始,很多企业均与国外的同行有较好的合作,并且这种合作具有一定排他性,这给潜在进入者带来了一定的门槛。此外,由于机器视觉技术集光学、电子、机械及计算机技术于一体,对想直接从事机器视觉的生产的企业来说,具有一定的技术壁垒。


行业周期性特征

机器视觉的主要下游行业是半导体和电子制造行业,两者均具有周期性。其中半导体行业是一个明显的周期性行业,行业的周期通常也称为“硅周期”,通常持续4-5年。从而使机器视觉行业也具有相应的周期性。


行业区域性特征

机器视觉在国内制造业的应用也呈现出非常明显的地域化特征,即集中在经济较发达的华东和华南地区。这些地区拥有许多外商独资、合资和港资企业,也有一些企业是专门为国外品牌做代工生产的。事实证明,这些企业仍然是国内机器视觉产品的主要“消费者”。


行业季节性特征

机器视觉的主要下游行业是半导体和电子制造行业,半导体行业具有一定的季节性特征,通常三、四季度为行业销售旺季;电子元器件行业运行也是周期波动频繁,季节性特征明显。这使机器视觉行业也具有一定的季节性。


3. 行业产业链分析


行业产业链简介

机器视觉行业的上游有光源、镜头、工业相机、图像采集卡、图像处理软件等的提供商。行业下游应用较广,主要下游市场是半导体和电子制造行业。除此之外还有应用到汽车、印刷包装、烟草、农业、医药和交通等领域。




机器视觉产业链上游分析

上游行业对机器视觉行业主要有两方面的影响:一是上游行业的技术和产品质量对机器视觉行业的影响;二是来自产品价格的影响。例如光源技术在机器视觉系统中非常重要,光源技术的发展能使光源更接近于明亮、均匀、稳定,这也提高了机器视觉产品的质量。此外上游产品的价格提高会给机器视觉企业带来一定的成本压力。


机器视觉产业链下游分析

从行业应用来看,电子制造行业仍然是拉动需求高速增长的主要因素。我国电子制造、汽车制造和市政交通行业占据了2/3以上的机器视觉市场份额。


中国机器视觉行业发展现状与趋势


1. 机器视觉行业市场规模


行业发展历程

发展时间:在中国,机器视觉应用起源于20世纪80年代的技术引进。中国机器视觉在中国起步较晚,真正在工业领域的广泛应用还不到十年的时间,远远落后于中国工业自动化市场的发展速度和规模。


主要应用领域:2006年以前,中国机器视觉产品的应用主要集中在外资制造企业、出口加工企业以及烟草企业,规模很小。目前,中国正成为世界机器视觉发展最活跃的地区之一,应用范围几乎涵盖国民经济的各个行业,其中包括:工业、农业、医药、军事、航天、气象、天文、公安、交通、安全、科研等领域。而工业领域是机器视觉应用比重最大的领域。


行业发展规模

2011年我国机器视觉市场开始启动,行业步入快速发展期,2011年我国机器视觉行业市场规模约10.8亿元;2013年达到35.4亿元,同比增长55.94%;到2016年,市场规模达到69.4亿元,同比增长13.40%,约占全球市场15%的份额。



2. 机器视觉行业竞争现状


行业竞争主体


(1)主要企业

国内系统集成商有100多家,下表中的本报告企业部分分析中,能够提供系统集成服务的企业:



(2)产品选择

国内机器视觉企业的水平与国际上仍有很大的差距,以至于一些国内的企业购买了机器视觉系统,还要花费昂贵的费用聘请国外的系统集成商。集成系统供应商中在视觉产品的选择方面,依然较青睐于国外品牌。


企业分布情况

根据中国机器视觉产业联盟(CMVU)调查统计,现在已进入中国的国际机器视觉品牌已近200多家,中国自有的机器视觉品牌也已有100多家,机器视觉各类产品代理商超过了300家,专业的机器视觉系统集成商也有100多家。



行业竞争焦点

从机器视觉应用作为一个光机电一体的实际应用来看,成功与否的决定因素从来都是一个综合实力的评估。如今在机器视觉上的竞争焦点已经不再局限于硬件本身,而是更多的转向与之搭配的软件。以凌华为例,正是基于这个原因,除了继续在运动控制和系统平台上进行投入外,凌华也渐渐开始了向系统整合方案供应商的角色转变。在图像处理软件方面,从1998年就开始与比利时Euresys公司开始合作,目前已经积累了大量的客户和成熟应用。


3. 机器视觉行业发展趋势



中国机器视觉研究现状与技术发展


1. 机器视觉软/硬件技术发展现状


机器视觉专利分析

1、专利数量分析

2005-2014年,我国机器视觉相关专利申请数量逐年增加,2014年达到645个。近两年,专利申请量所有下降。2016年,我国机器视觉相关专利申请数量为603个。



2、专利申请人分析

截至2016年底,我国机器视觉相关专利申请人前十名中,高校较多,排名前三位的依次是浙江大学、江南大学和江苏大学。


3、技术分类构成分析

从我国机器视觉专利技术构成来看,发明专利占比最大,达68.82%;实用新型占比29.90%;外观设计占比1.28%。


机器视觉硬件技术

1、镜头技术

工业镜头的选择与任务或应用有关,主要可以分为两大类:一类是发现有没有;另一类是测量一个或几个参数。如:无纺布表面缺陷检测;金属板表面自动探伤;印刷包装视觉检测;直径等尺寸测量;PCB自动检测;汽车零部件检测等。


机器视觉工业镜头的基本指标主要有:焦距(f)、视场角(FOV)、工作距离(WD)、景物范围(SR)、CCD尺寸(d)和相对孔径(F#)等。


2、摄像机技术

目前CCD摄像机以其小巧、可靠和清晰度高等特点在商用与工业领域都得到了广泛低使用,CCD摄影机按照其使用的CCD期间可以分为线阵式和面阵式两大类。线阵CCD摄像机一次只能获得图像的一行信息,被拍摄物体必须以直线行驶从摄像机前已过,才能获得完整的图像,它主要用于检测条状、筒状产品;面阵摄像机可以一次获得整幅图像的信息。


3、光源技术

目前主要的光源类型有:白炽灯泡、荧光灯管、氙灯、LED、X射线管。


4、图像采集卡

在基于PC机的机器视觉系统中,图像采集卡是控制摄像机拍照、完成图像采集与数字化、协调整个系统的重要设备。


2. 机器视觉技术发展趋势


图像处理器将会不断地向PC机以及嵌入式系统靠拢

机器视觉处理器的处理功能,将会不断地向PC机以及嵌入式系统靠拢;处理的能力会继续遵循摩尔定律,18个月将会增长一倍;随着处理功能不断的增强,处理器散发出的热量也会随着越来越高,这会影响系统的功能,散热问题将成为严重的阻碍性因素。


机器视觉算法工具平稳与缓和发展

驱动图像处理软件发展的因素不仅仅包括用户们对简单、方便软件的需求,还包括供应商们对他们的软件在市场上受到产权保护的期望。机器视觉算法工具的发展趋势是比较平稳与缓和发展的。未来大家将看到很多机器学习的应用,用各种算法工具来实现应用功能和任务。


光学物理方面将会成为相机及传感器发展的一个阻碍因素

光学物理方面将会成为相机及传感器发展的一个阻碍因素。它的发展趋势是:CMOS相机会取代CCD相机;会有超高速的相机出现;在相机上会融入更多的智能;会有更多更小的相机出现;更多的相机可以直接连在PC机上。


分辨率与更小光源将驱动成像光学系统的发展

对于成像光学的发展有两个主要驱动力量,一是越来越高分辨率的要求;二是更小光源的需求。但是寻求更小的光源目前来看是非常困难的。同样阻碍成像光学发展的因素仍然是对机器视觉方面、物理光学方面的研究力量不够,另外也缺少相应的设施。对于成像光学的发展趋势,35mm镜头在早期就已经流行,但是可能将会被更小的镜头所取代。


中国机器视觉产业链产品发展分析


1. 机器视觉核心部件市场分析


照明光源市场分析

1、照明光源概述

(1)照明光源作用

照明是影响机器视觉系统输入的重要因素,它直接影响输入数据的质量和应用效果。由于没有通用的机器视觉照明设备,所以针对每个特定的应用实例,要选择相应的照明装置,以达到最佳效果。


(2)照明光源种类

照明光源可分为可见光照明和不可见光照明,常用的可见光照明光源有LED、荧光灯、卤素灯等。可见光的缺点是一方面光能不能保持稳定,另一方面环境光会影响图像的质量,所以一般采用加防护屏的方法来减少环境光的影响。


2、照明光源需求现状


(1)照明光源的要求

由于没有通用的机器视觉照明设备,所以针对每个特定的应用实例,要选择相应的照明装置,以达到最佳效果。一个好的照明系统,应当具有以下特征:尽可能突出目标的特征,在物体需要检测的部分与非检测部分之间尽可能产生明显的区别,增加对比度;保证足够的亮度和稳定性;物体位置的变化不应影响成像的质量。


(2)照明光源需求现状

照明行业已经经历了三代产品,他们分别是第一代电光源:白炽灯(卤钨灯)、第二代电光源:荧光灯(日光灯、节能灯)和第三代电光源:高强度气体放电灯(HID),目前正在向第四代电光源——LED光源发展。据统计,大型公共建筑总面积不足城镇建筑总面积的4%,但总能耗却占全国城镇总耗电量的22%。


3、照明光源主要供应商


(1)Moritex

Moritex成立于1973年,并于1997年起公司把股份列席于NASDAQ证券交易所,于2000年12月Moritex进驻东京证券交易所。日本Moritex公司是国际知名的光纤光源、LED光源、光学镜头的供应商,其产品广泛应用于机器视觉和各类检测应用中。图像处理科学依赖于成像科学:光纤照明和光学镜头的设计。Moritex将光学镜头领域与光学照明领域的开发经验紧密结合,为各种应用中的图像获取提供先进的产品和技术。


(2)Schott

肖特集团是一家享有盛誉的跨国性高科技集团公司,1884年成立于德国,公司总部位于德国美茵兹。作为特种玻璃及相关特种材料、元件和系统制造行业的领导者,肖特集团致力于专业高品质产品的研究、应用开发及制造,更专注于提供专业化的技术解决方案以期改善人们的生活和工作。肖特的主要市场涉及家用电器、光学、光电子、医药包装、汽车和太阳能等领域。


4、照明光源市场发展趋势


机器视觉技术已经广泛应用于不同的领域中,例如,在农业领域应用于苹果的分类、优质种子的分类等等;在汽车工业中应用于钣金成形缺陷检测,在纺织工业中应用于织网的检查;在TFT-LCD工业中应用于瓶子的检测和缺陷检测。人们已经大量研究了机器视觉系统中的后期图像处理系统,但是光学技术在机器视觉的应用还是一个崭新的领域,正处于起步阶段,而光源作为机器视觉光学系统中的关键器件之一,它的进一步研究需要从如下几个方面展开:(1)在整个视场(Field-of-View,FOV),内必须保持光照强度均匀;(2)对不同的测量物体颜色可调;(3)在环境温度的影响下可以自动调节光照强度,(4)响应快速,易于控制;(5)稳定、寿命长。


工业镜头市场分析

1、工业镜头概述

工业镜头是机器视觉系统中的重要组件,其主要功能是光学成像。镜头的参数主要有焦距、视场(FOV,Field of View)、工作距离、分辨率、景深(DOF)等。


2、工业镜头供需状况

由于中国大陆、韩国、台湾都是摄像机生产的重要基地和中心,因此对镜头的需求十分庞大,尤其是中国大陆,目前日本、韩国、台湾许多世界知名的摄像机生产厂商都在中国大陆设立了生产厂,因此,尽管生产的摄像机会销售到全球各地,但生产中对镜头所产生的需求实际是在中国大陆发生的。


深圳由于集中了众多的摄像机生产厂商,因而对镜头的需求量十分庞大,是任何一个镜头厂家都不能忽视的主流市场,目前,国内许多镜头厂商都在深圳设立了办事处,如长春东亚光学、南阳卧龙光学、南阳禾立光学等。


3、主要厂商及产品特点

(1)Computar

Computar是CBC株式会社的镜头品牌。CBC株式会社成立于1925年,总部在日本东京。另外在日本国内设有5家分公司。在海外共有19家分支机构。CBC株式会社作为厂家生产监控产品已有近30年的历史,Computar是其镜头的品牌,GANZ是其包括摄像机、录像机等监控设备的品牌。其中Computar镜头以其高品质、种类丰富、价格合理、售后服务好而在全世界享有很高的声誉,在美国市场占有率为40%,在欧洲市场占有率为30%,在中国市场占有率为40%。在全世界销量第一。Computar镜头现有品种210种,每年不断推出新产品,以求最大限度地满足监控领域对镜头产品的需要。


(2)VST

VST产品系列有:远心镜头、CCTV镜头、低失真、MACRO镜头和CCD显微镜单元。


4、工业镜头市场发展趋势

从目前情况看,真正意义上成系列的国产工业镜头还没有出现。中国作为一个未来的工业大国,研发自己的工业镜头是必要和必须的,但镜头的生产对光学玻璃的材质及加工精度要求非常高,这方面的提高则受到国内工业制造加工的整体水平的制约。

另外从市场角度来讲,国内的机器视觉系统的应用毕竟还出于起步阶段,到真正的广泛应用也还有很长的一段路要走,国产工业镜头的规模发展也会受此制约。中国用户使用本土工业镜头的时日还将有一个漫长的等待过程。


2. 机器视觉系统集成市场分析

机器视觉系统发展概述

1、机器视觉系统发展

在过去的几年里,机器人视觉控制无论是在理论上还是在应用方面都有很大进步。最早基于视觉的机器人系统,采用的是静态look and move形式。即先由视觉系统采集图像并进行相应处理,然后通过计算估计目标的位置来控制机器人运动。这种操作精度直接与视觉传感器、机械手及控制器的性能有关,这使得机器人很难跟踪运动物体。到80年代,计算机及图像处理硬件得到发展,使得视觉信息可用于连续反馈,于是人们提出了基于视觉的伺服形式。这种可以克服模型(包括机器人、视觉系统、环境)中存在的不确定性,提高视觉定位或跟踪精度。


2、机器视觉分类及比较

从组成结构来分类,典型的机器视觉系统可分为两大类:PC式或称板卡式机器视觉系统(PC-Based Vision System),以及嵌入式机器视觉系统,亦称“智能相机”(Smart Camera)或“视觉传感器”(Vision Sensor)。


目前在中国使用简便的智能视觉传感器占了机器视觉系统市场60%左右的市场份额。由于PC式视觉系统在整体成本、灵活性、用户化界面、速度以及精度等方面的优势,接下来的2-5年,在中国市场上PC式视觉系统将与嵌入式视觉系统平分秋色。


嵌入式机器视觉系统发展分析

1、嵌入式系统发展

随着Internet技术与信息家电、工业控制技术等的结合日益紧密,嵌入式设备与Internet的结合已成为大势所趋。此时期新的微处理器层出不穷,要求嵌入式操作系统的设计更加便于移植,支持更多的微处理器。嵌入式系统的开发需要强大的硬件开发工具和软件支持包。通用计算机上使用的新技术、新观念开始逐步移植到嵌入式系统中。


2、嵌入式处理器及分类

嵌入式处理器是嵌入式系统的核心,是控制、辅助系统运行的硬件单元。根据其现状,嵌入式处理器可以分成下面几类:


1)嵌入式微处理器(Embedded Microprocessor Unit,EMPU)

嵌入式微处理器的基础是通用计算机中的CPU。在应用中,将微处理器装配在专门设计的电路板上,只保留和嵌入式应用有关的母板功能,这样可以大幅度减小系统体积和功耗。


2)嵌入式微控制器(Microcontroller Unit,MCU)

嵌入式微控制器又称单片机,就是将整个计算机系统集成到一块芯片中。


3)嵌入式DSP处理器(Embedded Digital Signal Processor,EDSP)

DSP处理器对系统结构和指令进行了特殊设计,使其适合于执行DSP算法,编译效率较高,指令执行速度也较高。


基于PC的视觉系统发展分析

1、基于PC的视觉系统主要特点

该系统主要包括摄像机、视屏采集卡和通用PC机三部分。视频采集卡插在通用PC机的PCI插槽上,摄像机通过视频电缆线和视频采集卡相连,通用PC机是视频采集核心,得到原始的视频图像数据后,转化成所需要的图像格式,最后利用通用PC机强大的软、硬件资源和高速的处理能力对视频图像进行处理。


2、基于PC的视觉系统设计现状

(1)光源、镜头、CCD和图像采集卡的选用

光源、镜头、CCD和图像采集卡作为视觉系统成像部分,正确的选用是后续处理的必要条件,成像的质量直接影响到视觉软件处理和分析部分,最终影响机器视觉系统工作的准确性。


(2)应用软件的设计

作为PC式机器视觉系统的重要组成部分,视觉软件主要通过对图像的分析、处理和识别,实现对特定目标特征的处理。专业的视觉软件能实现图像中目标的高精度定位,从而提高了系统的精度。


国内主要机器视觉系统集成商

国内系统集成商有50多家,主要系统集成商有:北京凌云光技术有限责任公司、北京嘉恒中自图像技术有限公司、北京微视新纪元科技有限公司、凌华科技(中国)有限公司、上海世测自动化系统有限公司等。


国内机器视觉系统发展趋势预判

机器视觉,经历了从基于PC到嵌入式解决方案,目前正快速发展的工业领域也正在改变着现代工厂的面貌。一般情况下,除了某些情况下需要多相机应用、或者已有的控制系统是基于PC系统、对系统保密要求较高的情况下,专家建议应以智能相机为首选。


目前,国内多数厂商对机器视觉的认识还停留在PC-Based方案层面,由于CPU处理能力强大,可以进行较为复杂的图像处理,并且一个PC可支持多个相机进行多方位的检测,因此受到了广大厂商的青睐。但是由于嵌入式方案具有更大的灵活性,而DSP方案的成本又低于PC-Based方案,就抗干扰能力来说,嵌入式方案也更能适应工业环境的供电电压波动、电子干扰、温度变化等等各种干扰,因此,目前机器视觉正在向嵌入式的方向发展。


中国机器视觉行业发展前景与投资建议


1. 机器视觉行业发展前景预测


机器视觉行业前景预测

1、行业发展阻碍因素

机器视觉产品在中国市场应用的主要障碍有:预算限制、不易使用、工程实施资源限制、操作人员的接受程度、视觉技术的了解、相对于其他自动化项目的优先级别不够高。其中由于对视觉技术不够了解以及预算的限制是当前应用中最突出的阻碍因素。


2、行业发展前景预测

目前在我国随着配套基础建设的完善,技术、资金的积累,各行各业对采用图像和机器视觉技术的工业自动化、智能需求开始广泛出现,国内有关大专院校、研究所和企业近两年在图像和机器视觉技术领域进行了积极思索和大胆的尝试,逐步开始了工业现场的应用。


未来几年,行业若按照年均16%左右的增长率,预计到2020年,我国机器视觉行业市场规模将突破150亿元,到2022年达到179亿元。



机器视觉市场生态分析

1、在技术方面

在技术因素上机器视觉市场表现为两个要点。其一是机器视觉应用系统的组成由于所牵涉的专业不同,使得高端系统的设计和实现的难度不断增加。开发特殊行业的视觉装置来代替标准化的产品应是机器视觉技术发展的一个重要取向;二是小型化、集成化产品成为实现“芯片上视觉系统”的重要方向,智能化机器视觉和图像信息自动分析系统的发展已显示出视觉集成产品的显著优势,进而要使机器视觉装置成为用户易于使用的专门工具。


2、在产品价格方面

在机器视觉产品的价格方面,产品的性价比是当前市场发展中的重要因素。正如行业专家提出的一种看法是,机器视觉自身独特的行业个性一是其产品应用的广泛性;二是其产品并非能够直接创造价值。用户对机器视觉技术的高期望值与视觉装置软、硬件研制中高开发成本将成为今后较长一段时期市场发展中的供需矛盾。要解决这一难点主要是依靠技术进步和产品性价比的提高。


3、在实用性方面

在适用性方面则表现为技术与需求的融合。如前所述,机器视觉产品及系统的多样化、个性化方案和专业化服务将日益重要;同时,在产品小型化技术的不断发展中,能够逐渐克服以往机器视觉装置运行工况过于“复杂”的弱点,在用户所提供的有限条件和有限空间内实现其应用。一个相近的例子是,在工业配件上LED已经成为主导光源,其小尺寸、耐用性和稳定性等优点非常适用于工业现场的设备。


2. 机器视觉行业投资机会剖析


行业投资机会剖析

1、行业投资环境评述

在未来的几年内,随着中国加工制造业的发展,对于机器视觉的需求也逐渐增多;随着机器视觉产品的增多,技术的提高,国内机器视觉的应用状况将由初期的低端转向高端。由于机器视觉的介入,自动化将朝着更智能、更快速的方向发展。另外,由于用户的需求是多样化的,且要求程度也不相同。那么,个性化方案和服务在竞争中将日益重要,即用特殊定制的产品来代替标准化的产品。


2、行业投资机会剖析

中国交通、环保和军工三大市场在未来几年的发展将给机器视觉带来较大的投资机会。交通是中国拉动内需的直接受益市场,交通市场的发展,相机、测速器需求量会很大,主要是嵌入式相机,低耗电量配合太阳能电池工作,在偏远不利于布线的地区还要完成无线发射任务。激光测速一直被国外占领,国内企业如果突破这个技术缺口,市场空间也会很大。嵌入式PC会越来越强,尤其某些嵌入式PC已经具备采集视频及运动控制功能,在小体积的前提下。有可能采集卡市场及运动控制卡市场在某些应用上反而会因此类PC的存在而萎缩。


3、行业投资价值分析

作为一项关键性的自动化技术,机器视觉在发展中国家中对经济的现代化非常重要。为了在世界市场中进行竞争,发展中经济不能无限期的依赖于廉价劳动力,况且目前中国的劳动力成本正呈上升趋势,制造业从劳动密集化向自动化转型是必然趋势。中国的机器视觉巨大的潜在市场规模给行业带来很大的成长空间。


☞来源:前瞻产业研究院

作者:陆澜清



推荐阅读

往期回顾|001讲王田苗—国内外机器人发展热点与趋势

往期回顾|002讲新松总裁曲道奎--机器人发展的临界点

往期回顾|003讲中民国际资本执行董事刘国清-数字化工厂与人工智能

往期回顾|004讲赵胜--全球视野下的工业4.0和机器人

往期回顾|005讲甘中学——从智能工业机器人到智慧工业机器人

往期回顾|006讲长江学者王树新——微创手术机器人技术创新与产业发展

往期回顾|007讲哈工大教授杜志江——国产手术机器人的研究体会

往期回顾|008讲80后博导齐俊桐--无人机智能控制前沿技术

重磅|清华大学教授攻克机器人最后1cm防线

一堂课下潜深海7000米!揭秘罕见黑暗生物链+蛟龙号“龙脑”

投资蓝海+国防重任!上海大学精海系列无人艇突破多项关键技术填补中国空白

无人机也有"大小脑"?湖南卫视偶像级80后科学家分享多项首创突破性技术

温馨提示

意向合作,文章转载, 均可联系堂博士电话:13810423387(同微信)。

以上需求均可联系微信:35735796。



登录查看更多
1

相关内容

机器视觉通常用于分析图像,并生成一个对被生成图像物体或场景的描述,这些描述最终用于辅助或决定机器人控制决策。 一门基于计算机图像识别和分析的技术。主要用于自动检测,流程控制或机器人引导等。
【CVPR2020】跨模态哈希的无监督知识蒸馏
专知会员服务
61+阅读 · 2020年6月25日
新时期我国信息技术产业的发展
专知会员服务
71+阅读 · 2020年1月18日
报告 | 2020中国5G经济报告,100页pdf
专知会员服务
98+阅读 · 2019年12月29日
电力人工智能发展报告,33页ppt
专知会员服务
132+阅读 · 2019年12月25日
【德勤】中国人工智能产业白皮书,68页pdf
专知会员服务
309+阅读 · 2019年12月23日
互联网+检验检测智能化成发展趋势
人工智能学家
7+阅读 · 2019年3月2日
【物联网】物联网产业现状与技术发展
产业智能官
15+阅读 · 2018年12月17日
【质量检测】机器视觉表面缺陷检测综述
产业智能官
30+阅读 · 2018年9月24日
【机器视觉】机器视觉技术在工业检测中的应用综述
机器视觉技术的农业应用研究进展
科技导报
7+阅读 · 2018年7月24日
【机器视觉】表面缺陷检测:机器视觉检测技术
产业智能官
25+阅读 · 2018年5月30日
2017全球大数据产业八领域典型公司盘点分析
人工智能学家
3+阅读 · 2017年12月6日
A Survey on Edge Intelligence
Arxiv
52+阅读 · 2020年3月26日
Arxiv
36+阅读 · 2019年11月7日
CoCoNet: A Collaborative Convolutional Network
Arxiv
6+阅读 · 2019年1月28日
Arxiv
7+阅读 · 2018年1月31日
Arxiv
9+阅读 · 2018年1月30日
Arxiv
6+阅读 · 2018年1月29日
VIP会员
相关VIP内容
相关资讯
互联网+检验检测智能化成发展趋势
人工智能学家
7+阅读 · 2019年3月2日
【物联网】物联网产业现状与技术发展
产业智能官
15+阅读 · 2018年12月17日
【质量检测】机器视觉表面缺陷检测综述
产业智能官
30+阅读 · 2018年9月24日
【机器视觉】机器视觉技术在工业检测中的应用综述
机器视觉技术的农业应用研究进展
科技导报
7+阅读 · 2018年7月24日
【机器视觉】表面缺陷检测:机器视觉检测技术
产业智能官
25+阅读 · 2018年5月30日
2017全球大数据产业八领域典型公司盘点分析
人工智能学家
3+阅读 · 2017年12月6日
Top
微信扫码咨询专知VIP会员