Word 真的难以替代?用了一段时间 Pages 我想说「并不是」

2018 年 5 月 23 日 少数派

Pages 是一款用心设计,注重用户使用体验的排版软件,同时也是苹果为 macOS 免费提供的 iWork 工作套件中一个组件。很多人拿到自己的新 Mac 后第一件事就是把它卸掉,然后安装 Microsoft Word。但其实 Pages 也同样是一款非常出色的应用。

本文我将通过介绍我用 Pages 处理一篇文章的实例,从自定义模版、图文处理、自动目录、引用、合作及分享这几个方面来讲一讲我的 Pages 工作流,并分享一些使用上的心得。同时,我认为了解一个软件,明白它的工作机制很重要,因此会在流程中适当穿插讲解一些有助于理解的核心概念。

注:Pages 目前官方译作「Pages 文稿」,本文中将使用 「Pages」代称。

为方便讲解,在开始阅读本文之前,可以下载 EPUB 格式的范例来进行参考。

「EPUB 范例:MEGA 下载/坚果云下载 /pCloud /百度网盘关注少数派,在后台回复「Pages」即可获得下载链接。


特色功能

Pages 的使用场景及特性

在开始介绍功能之前,我想先聊一聊我通常在什么场景下使用 Pages,以及我为什么会选择 Pages 而不是其他工具。

我常在以下几个场景使用 Pages:

  1. 在文字处理时,用自定义模版来使排版有特色,用脚注等功能来添加引用;

  2. 在团队共事时,用合作功能来实现多人实时编辑,用批注功能来给每个人分配书写任务;

  3. 在润色编辑时,打开修改追踪来管理修改的内容是否合理可以采纳;

  4. 在其他文字文字处理场合,如简历、简报、电子书等,直接修改内置模版快速开始工作。

文字处理软件(例如 Word)普遍要求使用者有一定的使用经验与技巧。Pages 则不然,它不是简单的功能堆砌,而是用心思考后的化繁为简,它简单到主界面只有一条工具栏,却为你的创作给予无限可能。上面这句话也许听着有点像广告词,但它确实是我使用 Pages 的主要原因,我认为 Pages 是一个设计之初就用心思考过的软件,每一个图标,功能的位置逻辑清晰,而不是一上来就把一堆功能砸给你让你无所适从。

Pages 与 Word 界面对比

于我而言,Pages 有几个特性我非常看重。首先是快,大部分文字处理软件上,打开一个文件迎接你的通常是一个漫长的进度条,Pages 则不然,它在大多是情况下能实现文件秒开,在打开软件的同时就已经进入工作状态。

其次是细节处的用心,它会在你用参考线时让触控板微震提醒你对齐,用自动同步让你随时随地编辑,自动保存让你不再分心而专注文章本身,这些细微的地方 Pages 都为你自动打理好了。

最后要提的是它的格式特性,Pages 文档本质是一个容器格式,它会把所有的图片文字等素材全部封装在一个 .pages 文件中,方便挪动管理的同时也不会出现素材链接丢失无法显示的情况,这对于文稿这类经常需要移动的文件类型至关重要。

开始处里文稿之前

很多人学习软件基本靠自己摸索,最终踩到很多「雷」,觉得软件不好用。于是这次我想在开始之前先将 Pages 「处理模式」及「不可见元素」这两个概念摆出来,目的是帮助你理解在不同处理模式下 Pages 能够进行哪些操作。以及遇到排版混乱问题时,如何通过查看不可见元素来快速找到问题出现的原因。

如果你从未使用过 Pages,看到这些概念会有些不明所以,可以先跳过这一部分,使用过几次 Pages 再返回来阅读。

首先说说处理模式,Pages 拥有「文字处理」和「页面布局」两种操作模式以适应不同类型文稿的需求。当你新建空白文档时,Pages 的默认模式是文字处理,它能让你专注写作。在文字处理模式下,你敲击文字到达一定长度时会自动生成下一页,其实质是一个能不断延伸的特殊巨大文本框,你在里面敲击文字,添加图片时,它都会自动帮你调整好位置。

另一个模式页面布局则广用于需要特殊排版的情况。在页面布局模式下,Pages 的使用方式类似于 InDesign 这类排版软件,初始的时候就是一张空白画布,对排版完全不干预,它允许你在任意位置添加文字、表格、图片等。这种模式适用于需求排版精细的文件,例如简报,海报和宣传单等。有一点需要注意的是,在页面布局模式下只能使用文本框添加文字。

了解了使用类型之后,我们来看模版选择器。在左侧,有诸如基本、报告、图书、简报这些选择,Pages 会针对每一种文件类型的需求自动帮你设定好模式。报告这类文字流的模版就会采用上文中提到的文字处理模式,而简报这类需要排版的模版则会采用页面布局模式。若你选择了最近新增的图书模版,它会自动将 EPUB 输出考虑进去。

模版选择器

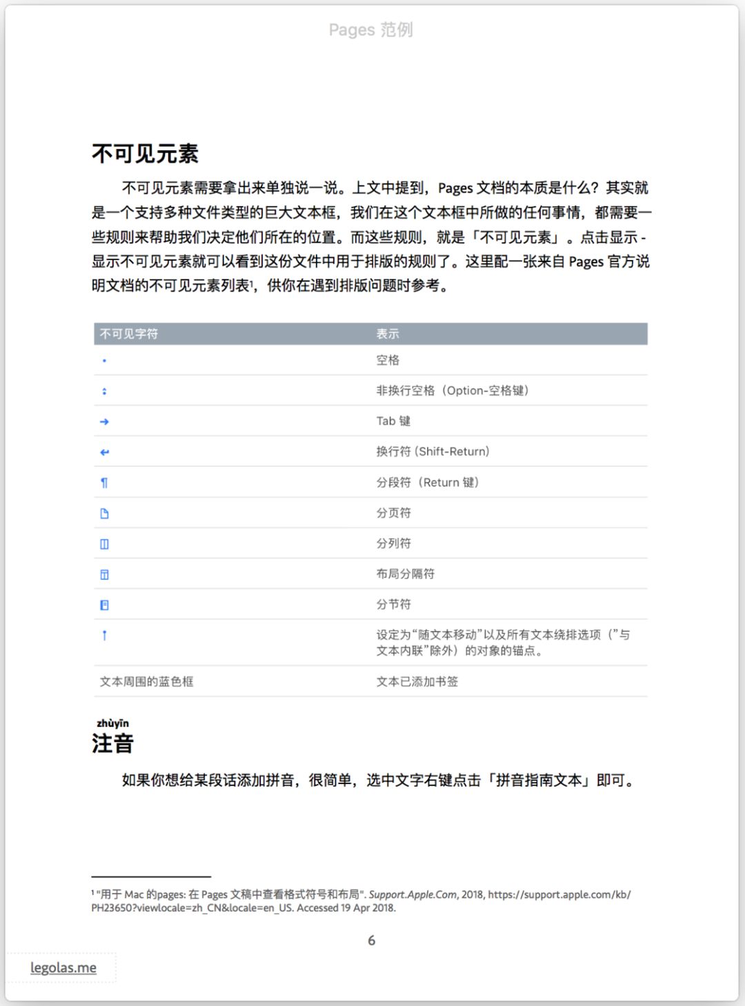
说完了处理模式,再来看看「不可见元素」。在 Pages 中所做的任何排版,都需要一些规则来决定各部分的位置,而这些规则,就是不可见元素。在使用 Pages 的过程中,若偶尔操作失误遇到排版异常,不用担心,依次点击「显示 - 显示不可见元素」就可以看到这份文稿中用于排版的规则了。下图来自 Pages 官方说明文档的不可见元素列表,供你在遇到排版问题时参考。

不可见元素列表

值得一提的是,不可见元素是可以被选中的,它和其它文字符号相差无几,只是起到了排版作用而已,完全可以按照自己的需求选中删除或变更。

自定义模版

为什么要使用自定义模版,它有什么好处?为了说清这个问题,得先来看看段落样式,段落样式提前确定了文章中每一部分的文字应该采用什么样的字体、大小、颜色、间距、缩进等。而自定义模版则提前定义了这些段落样式,以及文章中的纸张类型等设置,做好了一个自定义模版对接下来的文章排版大有裨益。

反之,若写作时不注意段落样式,那么后期整理时会非常麻烦,花在上面的时间精力往往都不值得。在书写过程中,最好能养成对各部分文字归类到对应段落样的习惯,不仅方便后期排版调整,也方便全局管理。

新建自定义模版的具体操作是:选择「空白」模版并创建文档,敲出一些预留文字如大标题,小标题,正文等,接下来按照你的喜好依次修改各部分文字样式并更新。值得注意的是,Pages 默认的空白模版有很多冗余段落样式,在使用中会有些混淆视听,你完全可以删除不需要的。

为自定义模版留下预留文字

设置完成后将自定义模版保存在模版选择器中,依次点击「文件 - 存储为模版 - 添加到模版选择器」即可。留下预留文字的目的是在模版选择器中预览自定义模版时可以直接看到模版内容,所有保存的自定义模版都可以在模版选择器的「我的模版」里找到。

图文处理

处理文字和图片时应该注意什么?这里我们来看一看如何用「粘贴并匹配样式」来快速处理文字样式,用「分页符」来处理文章分页,用「图片画廊」来处理流程图,以及「文本内联」来确保图片始终跟随匹配文字移动。

进行排版首先我们需要处理文字,在将文字复制到 Pages 的过程中,「粘贴并匹配样式」这个工具可以帮助你,它会自动帮你把从其它地方复制过来的文字匹配当前段落样式。具体操作方法为:将鼠标光标留在需要插入文字的地方,点击「编辑 - 粘贴并匹配样式」,你也可以使用键盘快捷键「Shift + Option + Command + V」。

很多时候,我们需要在某一段内容结束后下方留白,这时候可以使用分页符。比如下面的处理中,在大标题结束后,下面有大段空白需要跳过,在大标题下按下一堆回车换行是可行的,不过这些琐碎的换行排版元素可能会导致后期排版意想不到的问题。此处更好的解决办法是使用分页符,它的作用是直接结束这一页并将输入光标移至下一页起始位置。具体操作方法为:在标题结束的地方点击「插入 - 分页符」。

下图中我将不可见元素显示出来以供参考,你会发现最右下角有一个类似书页的小标示,就是刚刚插入的分页符。除分页符外,Pages 中还有分节符和分栏符,它们都是用来划分文章区域的重要工具。

添加分页符

在管理图片时,值得一提的是图片画廊,它允许你使用一个图片的位置来展示多张图片,非常适合流程图或者大量图文说明时使用。这里我将语言设置的三张图片说明做成了图片画廊,读者可以在阅读时根据需求来回切换图片。

图片画廊

在排版时,我们常需要处理文字和图片间的排版关系,一般来说自动的文本绕排功能就已足够。但是在之前几篇 Pages 文章中有人反馈图片在文章中随意移动,这是因为图片尺寸太大在当页中放不下,Pages 自动寻找合适放置导致的。有两种方法解决这个问题,一是让它彻底停留在页面不要动,选中图片点击「停留在页面」即可;另一种方法是将这张图片绑定到相应文字上,让图片永远跟着这段绑定文字走,这就是「图文混排内联」。

内联是确保图片永远跟随相应文字的重要的功能,如果 Pages 无法在内联的文字附近插入图片的话,它会自动将图片放在下一页,不会随意移动。具体操作方法为:选中想要使用内联功能的图片,依次点击「格式 - 排列 - 随文本移动 - 文本绕排 - 内联」。如果不满意绕排图片的链接文字位置,鼠标选择图片拖动到满意的位置就可以了。


图文内联

自动目录

关于目录,我想着重讨论这两个问题:如何给文章加入自动目录,让文章结构做到一目了然;自动目录添加完成后如何在目录和正文分别加入页码。

首先来说自动目录,Pages 会根据你想要取材的小标题等部分自动生成目录与相应页码。具体操作方式为:将鼠标光标放置在目录页开头,依次点击「插入 - 目录 - 文稿」。插入后选择目录的取材来源,参考范例中将以小标题为单位生成目录,点击「格式 - 目录」,勾选「小标题」。

添加自动目录

为了让目录和正文分别拥有独立的页码,你需要了解节的概念。一篇文章可以分为很多部分,若我们想对文章的某一区域进行单独设置,就需要把文章分成多个节。第一眼看到「节」很多人不理解它的意思,节在 Pages 中是一个区域划分的单位,一篇文章中可以有多个节,每个节都可以拥有自己的页码,页眉或页脚等设置。在范例文章中,我将目录和首页归类并设置为一个节,正文部分设置为另一个节,为它们单独提供页码。要做到这一点,只需要在目录结束的地方加一个分节符。

显示出不可见元素后,你会发现目录结束的位置系统自动帮我们加入了分页符。而这里我们不需要分页符,为了能分别设置标题和正文,需要的是分节符。具体操作方法为:如下图选中目录结束后分页符这个不可见元素的图标

选中分页符

点击「插入 - 分节符」,观察下图右下角,你会发现分页符已经被替换成一个书本一样的图标,它就是分节符。

将分页符替换为分节符

分节符设置完成后,目录已基本完成,且和正文区分开来各成一节。我们可以对目录的页码进行单独设置。具体操作方法为:将鼠标光标移动到目录页,在文档底下的页脚区域晃动会弹出插入页码选项,点击「插入页码」。


插入页码

分别选中目录节和正文节,对其进行设置。下图中我为目录页添加了罗马数字的页码,为正文添加了标准数字的页码。若不你希望任何页码出现在首页上,可以对目录的页码节设置勾选「在首页上隐藏」。


为首页和正文分别设置页码

引用

我们经常在学术类文章中会看到脚注引用,如何在 Pages 实现这一功能? 在范例文档中只使用了一个引用,就是 Pages 官方对于参考线的图例,现在我们来为它添加一个脚注。具体操作方法为:在想要插入脚注数字标的地方点击「插入 - 脚注」,这时候 Pages 会自动在文章下方帮你创建填写脚注的位置。

这里推荐一个我常用来添加引用的免费网站:Cite This For Me,选择你喜欢的引用格式,输入引用地址,就会自动生成引用,将你的获得的引用填入下方自动生成的脚注位置即可。

添加脚注

合作

今天和以往不同的是,越来越多的时候,我们需要很多人同时编辑一篇文章。Pages 上有几个重要功能可以帮助你完成合作写作,比如修改追踪和批注。

在团队合作处理一篇文章时,你可能会希望实时看到每个人都做了哪些修改内容,这时候可以使用修改追踪。修改追踪是一个对文档审核非常实用的功能,它会记录下开启追踪后对这篇文稿的所有修改,若在合作模式下则会记录下所有人所做出的修改请求。值得注意的是,在合作模式下,只有合作文档的发起者可以决定是否采纳修改建议。


修改追踪

若团队中出现不同意见,需要对文稿的某个部分做出讨论,亦或者你自己需要给文档一些标注以便以后重新思考,都可以使用批注功能,你可以对想要修改的地方点击「插入 - 批注」即可,与你合作的人也可以看到你的批注并添加回复。

批注与回复

分享

文章写完了,通常最后一步就是将其分享。这里我想讨论的两个问题:分享中有什么需要注意的格式,Pages 在格式处理上有什么亮点? 

对于文稿分享来说,一般情况下输出 PDF 或者 EPUB 就足够了。PDF 是常用的矢量固定排版格式,使用它你在任何设备上看到的文字排版位置都是固定的,这在电脑上使用没什么问题,但在手机或者其它移动设备上就是灾难了,文字只能通过局部放大才能看清。它适合输出需要打印,传阅或者排版已经固定的内容,输出 PDF 意味着任何人都可以在几乎任何设备上打开你的文档。

EPUB 支持更多的媒体形式,如图片画廊和视频等,它不但支持固定排版模式,也支持屏幕宽度自适应来显示元素,读者可以调整字体来配合自己的阅读习惯。它适合输出包含图片,视频的电子书等富媒体文稿。

Pages 对 EPUB 格式的支持非常优秀。范例中,我使用了图片画廊,所以选择 EPUB 输出以正常显示这类多媒体类型。有些人认为 EPUB 只能输出动态自动排版,这是不正确的,EPUB 完全可以使用类似 PDF 的固定布局。本文中,我不希望自动布局重排破坏本文排版,因此选择「固定布局」。

导出 EPUB 文档

写在文后

回顾全文,我们来重新思考 Pages 所提供的这两种模式及不可见元素究竟意味着什么。在文字处理模式中,Pages 实质提供的是一个特殊的可延伸文本框,所调整的四周边距,其实正是这个文本框对于母版白背景的相对位置;对于页面布局模式,Pages 则去掉了这个特殊文本框,因此你可以自由决定文稿中各个元素的位置。不可见元素则定义了一切规则,决定了每个功能中文字,图片等元素应处何处。操作模式及不可见元素,正是 Pages 背后的基本运行逻辑。

我希望这篇文章,不是枯燥的 Pages 说明书,这点它自带的说明文档就可以做到。而是通过我的工作流了解一个软件,对各个功能的实现原理,知其然,知其所以然。这样你在实际使用中若遇到问题,第一时间就能大概猜到原因,用 Pages 自带的帮助一般就可以找到答案。

题图来源: 苹果官网
本文作者: 王禹效 (
legolas.me)
特别感谢: 周小乖,Oscar Liu,西语 对本文行文的帮助与建议。

关注少数派回复关键词,看更多精选文章 📱

iOS限免摄影WindowsApp壁纸音乐

ChromeAndroid小工具生活方式iPhone X游戏

登录查看更多
0

相关内容

【2020新书】从Excel中学习数据挖掘,223页pdf
专知会员服务
93+阅读 · 2020年6月28日
【Manning新书】现代Java实战,592页pdf
专知会员服务
101+阅读 · 2020年5月22日
斯坦福2020硬课《分布式算法与优化》
专知会员服务
123+阅读 · 2020年5月6日
【经典书】Python计算机视觉编程,中文版,363页pdf
专知会员服务
144+阅读 · 2020年2月16日
【2020新书】简明机器学习导论,电子书与500页PPT
专知会员服务
205+阅读 · 2020年2月7日
【干货】大数据入门指南:Hadoop、Hive、Spark、 Storm等
专知会员服务
98+阅读 · 2019年12月4日
7 款实用到哭的App,只说一遍
高效率工具搜罗
84+阅读 · 2019年4月30日
已删除
架构文摘
3+阅读 · 2019年4月17日
神器Cobalt Strike3.13破解版
黑白之道
12+阅读 · 2019年3月1日
可能是 Android 上最好用的写作 App
少数派
10+阅读 · 2018年12月21日
Pipenv: 吹嘘自己无所不能,实际上没什么卵用
Python程序员
3+阅读 · 2018年12月21日
可能是讲分布式系统最到位的一篇文章
InfoQ
8+阅读 · 2018年11月19日
如果聊天机器人想要成功,还需要这个……
我是一个爬虫
码农翻身
12+阅读 · 2018年6月4日
Spark的误解-不仅Spark是内存计算,Hadoop也是内存计算
Arxiv
11+阅读 · 2019年6月19日
Phrase-Based & Neural Unsupervised Machine Translation
VIP会员
相关VIP内容
【2020新书】从Excel中学习数据挖掘,223页pdf
专知会员服务
93+阅读 · 2020年6月28日
【Manning新书】现代Java实战,592页pdf
专知会员服务
101+阅读 · 2020年5月22日
斯坦福2020硬课《分布式算法与优化》
专知会员服务
123+阅读 · 2020年5月6日
【经典书】Python计算机视觉编程,中文版,363页pdf
专知会员服务
144+阅读 · 2020年2月16日
【2020新书】简明机器学习导论,电子书与500页PPT
专知会员服务
205+阅读 · 2020年2月7日
【干货】大数据入门指南:Hadoop、Hive、Spark、 Storm等
专知会员服务
98+阅读 · 2019年12月4日
相关资讯
7 款实用到哭的App,只说一遍
高效率工具搜罗
84+阅读 · 2019年4月30日
已删除
架构文摘
3+阅读 · 2019年4月17日
神器Cobalt Strike3.13破解版
黑白之道
12+阅读 · 2019年3月1日
可能是 Android 上最好用的写作 App
少数派
10+阅读 · 2018年12月21日
Pipenv: 吹嘘自己无所不能,实际上没什么卵用
Python程序员
3+阅读 · 2018年12月21日
可能是讲分布式系统最到位的一篇文章
InfoQ
8+阅读 · 2018年11月19日
如果聊天机器人想要成功,还需要这个……
我是一个爬虫
码农翻身
12+阅读 · 2018年6月4日
Spark的误解-不仅Spark是内存计算,Hadoop也是内存计算
Top
微信扫码咨询专知VIP会员