InfoQ出品:《数字化浪潮中的组织变革与人才突围》研究报告(附下载)

2021 年 2 月 3 日 InfoQ
下载《InfoQ: 数字化浪潮中的组织变革与人才突围》,探求数字化转型背景下,组织变革与人才突围如何支撑实现企业战略愿景。

当前,越来越多的企业希望通过数字化转型扩大规模、提质增效、把握机遇,但在机遇与挑战并存的变革中,业务、技术、组织、人才、知识等诸多维度的不断解构与重塑对企业洞察力、领导力、执行力提出了严峻挑战,数字化转型看似如火如荼,但实则盲目试错、无所适从。

究其根本,企业的数字化能力需要在精准赋能个体的基础上,通过技术、组织、文化、业务逐层传导、逐步释放,最终支持实现战略愿景,而这当中任何一环的不配都将成为企业数字化转型的掣肘。
 
该报告旨在探讨企业数字化转型与组织发展、人才培养的关联关系、传导路径,通过梳理企业、组织、个体等多层面的制约、诉求及实践探索,为处在数字化转型过程中的企业领导者、数字化人才梯队的建设者提供一个参考视角,帮助企业通过数字化人才的培育提升数字化能力,最终助力企业实现战略愿景。

报告目录:


  • 数字化转型背景下学习型组织的理论与实践

  • 企业数字化建设、组织管理与个体赋能

  • 个体的危机意识与突围实践


扫码填写信息后,即可获取免费报告↓


主要观察发现:
 
1. 组织管理能力是通过IT能力建设支撑业务架构转变的中间变量与必要条件,正成为数字化转型不可或缺的关键,而打造学习型组织是强化组织管理能力的核心。
 

2. 学习型组织的核心目标在于通过依托于组织的思维方式激发群体智慧,以解决问题、促进创新为导向支撑企业实现战略愿景。个体是构建数字化敏捷组织的基本单元,其技能提升是打造学习型组织的根本抓手,也是实现组织、企业层面路径目标的基本条件。
 
 
3. 数字技术融合是企业发展数字化能力的必经之路,但深受内部人员缺乏必要技能和专业知识的掣肘,企业虽然迅速加大员工数字化培训投入,但在组织架构调整和文化建设等方面稍显滞后,数字化转型之路正面临根深蒂固的障碍。
 
 
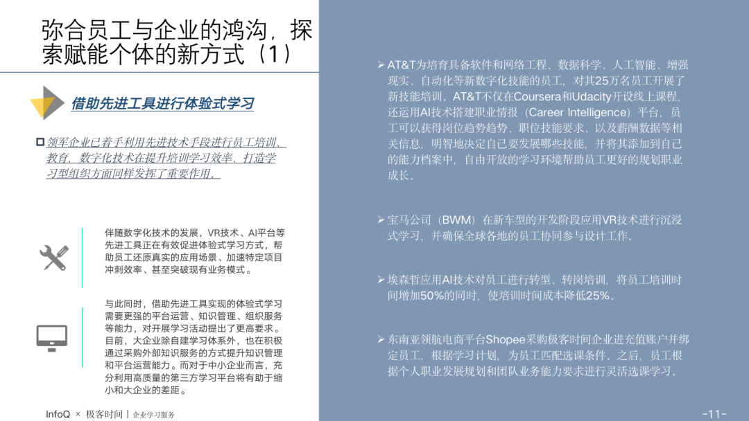
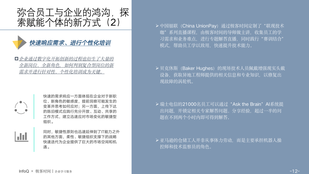
4. 为弥合员工、组织与企业间的鸿沟,部分企业率先探索体验式学习、基于实践需求的个性化培训、促进组织层面的知识流动等方式。个体面对数字化浪潮展现出强烈的危机意识,但被广泛采用的线上学习方式在过程掌控和结果认同方面存在严重制约。
 
 
5. 通过在线学习平台建立个体、组织、企业间的知识连接与流通可能成为企业打通各层传导路径、赢得数字化转型的关键,多样化的课程形式、PGC内容生产体系、多维度的精准匹配模型或将成为在线学习平台的标配。
 

更多详细内容,请扫描下方二维码或点击阅读原文获取完整版《InfoQ:数字化浪潮中的组织变革与人才突围》 👇

登录查看更多
0

相关内容

区块链+数字经济发展白皮书,45页pdf
专知会员服务
133+阅读 · 2021年4月25日
2021年中国人工智能在零售领域应用行业短报告,30页pdf
专知会员服务
70+阅读 · 2021年4月22日
756页美国国家安全AI战略报告
专知会员服务
181+阅读 · 2021年3月25日
区块链赋能新基建领域应用白皮书, 41页ppt
专知会员服务
111+阅读 · 2021年3月17日
【腾讯IDC】数实共生:未来经济白皮书2021,81页pdf
专知会员服务
75+阅读 · 2021年1月24日
《AI新基建发展白皮书》,国家工信安全中心
专知会员服务
193+阅读 · 2021年1月23日
专知会员服务
77+阅读 · 2020年12月19日
专知会员服务
48+阅读 · 2020年12月4日
德勤:2020技术趋势报告,120页pdf
专知会员服务
192+阅读 · 2020年3月31日
【数字化转型】数字化转型的十个关键词
产业智能官
5+阅读 · 2020年3月22日
【数字化转型】全球数字化转型趋势的启示
产业智能官
4+阅读 · 2020年2月8日
【数字化】如何落地数字化转型
产业智能官
7+阅读 · 2019年8月18日
【数字化】数字化转型正在成为制造企业核心战略
产业智能官
35+阅读 · 2019年4月22日
【学科发展报告】智慧城市
中国自动化学会
10+阅读 · 2019年1月14日
华为数字化转型实践
人工智能学家
4+阅读 · 2018年10月20日
德勤:工业4.0与数字孪生(附PDF下载)
走向智能论坛
41+阅读 · 2018年9月6日
Arxiv
0+阅读 · 2021年4月25日
AliCoCo: Alibaba E-commerce Cognitive Concept Net
Arxiv
13+阅读 · 2020年3月30日
Arxiv
4+阅读 · 2019年12月2日
Arxiv
3+阅读 · 2018年11月13日
Physical Primitive Decomposition
Arxiv
4+阅读 · 2018年9月13日
VIP会员
相关VIP内容
区块链+数字经济发展白皮书,45页pdf
专知会员服务
133+阅读 · 2021年4月25日
2021年中国人工智能在零售领域应用行业短报告,30页pdf
专知会员服务
70+阅读 · 2021年4月22日
756页美国国家安全AI战略报告
专知会员服务
181+阅读 · 2021年3月25日
区块链赋能新基建领域应用白皮书, 41页ppt
专知会员服务
111+阅读 · 2021年3月17日
【腾讯IDC】数实共生:未来经济白皮书2021,81页pdf
专知会员服务
75+阅读 · 2021年1月24日
《AI新基建发展白皮书》,国家工信安全中心
专知会员服务
193+阅读 · 2021年1月23日
专知会员服务
77+阅读 · 2020年12月19日
专知会员服务
48+阅读 · 2020年12月4日
德勤:2020技术趋势报告,120页pdf
专知会员服务
192+阅读 · 2020年3月31日
相关资讯
【数字化转型】数字化转型的十个关键词
产业智能官
5+阅读 · 2020年3月22日
【数字化转型】全球数字化转型趋势的启示
产业智能官
4+阅读 · 2020年2月8日
【数字化】如何落地数字化转型
产业智能官
7+阅读 · 2019年8月18日
【数字化】数字化转型正在成为制造企业核心战略
产业智能官
35+阅读 · 2019年4月22日
【学科发展报告】智慧城市
中国自动化学会
10+阅读 · 2019年1月14日
华为数字化转型实践
人工智能学家
4+阅读 · 2018年10月20日
德勤:工业4.0与数字孪生(附PDF下载)
走向智能论坛
41+阅读 · 2018年9月6日
Top
微信扫码咨询专知VIP会员