被“踢”出瑞幸后,陆正耀“帝国”崩塌:神州租车19亿港元卖身,值吗? | 撩车

2020 年 7 月 7 日 创业邦杂志


《撩车》是创业邦旗下的汽车栏目,我们将以全新的内容形式,带你“撩”动全球汽车产业的新机会。

这是《撩车》的第154篇推送。

作者 | 若然

编辑 | 大湿兄


“陆正耀的‘神州系故事’,终于到了要完结的时刻。”

暴风眼中的瑞幸,在连续两次收到纳斯达克退市通知后,最终选择放弃挣扎,并在6月29日“如约”退市。这家曾以火箭般速度创下最快IPO纪录的公司,又戏剧性地成为了纳斯达克最快退市的中国公司,没撑过13个月。

作为瑞幸背后的总操盘手,陆正耀本人也被“踢”出董事会。

陆正耀(来源:神州租车官网)

7月5日,瑞幸在当日召开的股东特别大会中,投票通过了对陆正耀、大钲资本创始人黎辉、愉悦资本创始人刘二海、独立董事邵孝恒的董事罢免议案。

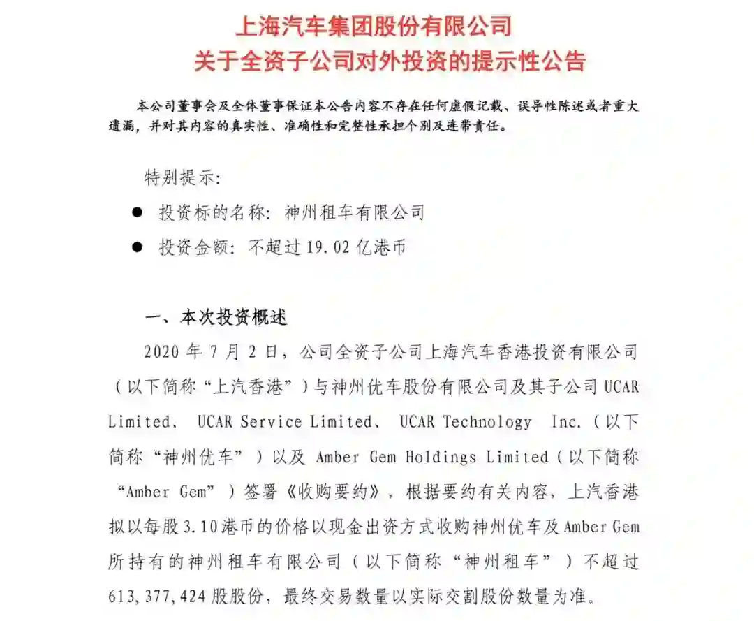
而在三天前,神州系“铁三角”合作攒的第一个资本局神州租车,也找到了新的买家上汽集团。上汽拟以19.02亿港元收购神州租车28.92%股份。

一向自视甚高的陆正耀,自瑞幸自曝造假之后陷入重重困境,为了挽救瑞幸,一方面频频向外界致歉,另一方面多方筹措资金,不惜将神州租车摆上货架,最终被 上汽集团出手“接盘”。

神州优车、神州租车、瑞幸咖啡、宝沃汽车,陆正耀的神州系帝国走向黄昏。

独角兽神州租车的诞生

神州的危机,起源于一场惊险的资本游戏。 

2005年,中国汽车市场迎来大爆发,产销量均突破500万辆,中国成为全球第二大汽车市场。

从美国考察回来的陆正耀看到国内汽车市场的无限潜力,便参照美国汽车俱乐部AAA的商业模式,创办了UAA(联合汽车俱乐部),主攻汽车后市场。

那时,凭借4700万忠实会员,美国汽车俱乐部AAA整合了汽车服务商、专营店和救援机构,并将触角伸向金融、通信、房产等领域,一度成为业界翘楚。

但陆正耀并不满足于此。彼时,携程已经登陆纳斯达克完成IPO,酒店预订业务的整合模式成为携程当时的杀手锏。

在这种模式启发下,陆正耀将汽车售后服务产业链中的全部环节整合到一起,UAA转型成为神州租车。

2007年,神州租车正式成立 ,但两年的运营下来,租车业务负债累累。幸运的是,在2010年,时任联想投资 董事总经理 (现任 愉悦资本创始及执行合伙人 )的刘二海,为陆正耀带来了救命稻草—联想控股的12亿元投资。

有了“弹药”后,陆正耀瞬间有了底气,当即就斥资6亿采购了6000辆新车,车队规模迅速扩大至万辆以上,2010年神州租车一举成为当时中国规模最大的汽车租赁公司。

陆正耀在港交所留影(图片来源:新华财经)


到了2012年3月,神州租车车队规模已经达到2.9万辆,在全国拥有超过500家的门店与服务点,稳坐市场第一。据罗兰贝格统计,当时神州租车的车队规模是排名其后的8家租车公司车辆之和。

同年7月,神州租车获得华平资本2亿美金的大额融资,而主导此次融资的正是时任华平资本亚太区总裁的黎辉。神州系资本“铁三角”——陆正耀、刘二海、黎辉,也在此时开始成形。


2014年,神州租车在香港联交所主板成功上市,市值最高时达到472亿元。陆正耀迎来人生第一次高光时刻。

也是从此时,陆正耀开始了重复神州租车的上市套路:抢占风口、巨额融资、烧钱扩张、急速IPO。

2015年,国内汽车市场发生戏剧性变化。滴滴打车和快的打车宣布合并,Uber也入局中国,网约车市场迎来了一轮高速扩张,竞争也变得愈发激烈。

刚刚品尝完资本盛宴的陆正耀,也想在网约车市场分得一杯羹。于是同年,陆正耀决定依托神州租车的车辆,成立B2C模式的“神州专车”,杀入这场混战之中。

一年后,陆正耀又创立神州专车的主体公司——神州优车。并将神州专车原有的相关资产、业务、债权债务及5家子公司100%的股权,全部置入其中。之后,又迅速开展了多轮彪悍的资本运作。

不到一年内,神州优车共完成四轮融资,先后引入华平投资、云峰投资、浦发银行等多家战略投资者,总融资额超过100亿元。

2016年7月,神州优车正式挂牌新三板。陆正耀再次迎来高光时刻,而这次只用了不到2年。

陆正耀提出神州宝沃汽车新零售(图片来源:神州优车

随后,神州优车继续在车领域深入布局。2018年10月,神州优车作为担保方,加入到宝沃汽车将67%股权转让给长盛兴业的交易中。直至去年3月,神州优车终于完成了对宝沃的直接控股。

可以说,从神州租车、神州专车,到神州买买车、神州车闪贷,再到宝沃汽车,陆正耀几乎打造出了一个完整闭环:宝沃汽车解决神州租车的上游车源问题;神州租车将所购车辆供神州专车使用;而神州买买车则明确了其二手车的去处;神州车闪贷则提供金融贷款服务。

陆正耀的汽车商业闭环(图片制作:创业邦

但这次瑞幸的突然爆雷,却让陆正耀建立起来的商业帝国,短时间内轰然倒塌。首当其冲的,便是神州租车。
瑞幸点燃导火索
神州租车“卖身”一波三折

4月3日,瑞幸自暴财务造假,神州租车受此牵连,当日股价跌超70%,市值一度蒸发超46亿元。

作为神州系中核心资产,神州租车开始筹划从“神州系”中剥离,但过程可谓是一波三折。

瑞幸爆雷的半个月后,神州租车主要股东之一Amber Gem(华平投资子公司)就与神州优车签订了买卖协议,计划分两批收购神州优车所持有的神州租车17%的股份。但在第一批收购完成后,双方就终止了协议。

6月1日,神州租车等来第二个买家—北汽集团。神州优车和北汽集团签订了一份无法律约束力的战略合作协议,北汽将收购神州租车21.26%的股份,投资额约为8亿元。

而正当人们等待这桩收购瓜熟蒂落时,1个月后,上汽集团却半路杀出,成为神州租车的第三个“意向买家”。

来源:上汽官网


7月2日,上汽发布公告称,其全资子公司上汽香港拟以现金出资方式,收购神州优车及Amber Gem所持有的神州租车28.92%的股份,投资额约为17.3亿元。

而上汽能够“截和”北汽,与神州优车达成这笔交易,并不难理解。谁给的钱多,当然就卖给谁。

数据显示,上汽的意向收购价,较神州租车7月2日收市价溢价超过了20%。而在此之前,神州租车股价已有反弹。在两者的加权之下, 上汽向神州租车支付超过12.4亿元,是北汽所付金额的1.5倍多。

对于上汽入股神州租车的动作,资本市场也很看好。受此消息影响,上汽集团、神州租车连续三个交易日双双大涨。

光大证券认为,抛开财务数据的影响,从用户运营的角度出发,入股神州租车有利于提升上汽集团在C端租车领域的实力,同时补齐上汽的出行业务版图,带动享道出行品牌的快速发展。


图源:享道出行官网

数据显示,截至2018年底,汽车租赁行业龙头老大依然是神州租车,市场份额达到17%,比一嗨租车和首汽租车的总和还要多。而截至2019年底,神州租车车队总规模接近15万辆,进驻城市超过307个,网点布局超过1000家。

当然,神州租车也并非全无风险。

一方面,神州租车因为高负债,融资压力一直很大。神州租车至今仍欠付有关贷款的未偿还本金总额1.68亿美元。2019年神州租车资产负债率已经达到67.15%,达到近三年来最高。

另一方面,神州租车近年来多项业务萎靡,盈利能力下滑严重。2019年,神州租车净利润仅为3000万, 同比暴跌近90%。

今年第一季度,状况更糟, 净利润亏损达到1.88亿元 ,去年同期净利润则为3.90亿元。而疫情的冲击,更使神州租车“雪上加霜”。

神州租车对上汽到底是香饽饽,还是烫手山芋,没人能下定论。

转型出行服务商

传统车企开启自救


“谁先转型谁先活。”


华夏出行党委书记、总经理岳殿伟近日在接受媒体采访时直言,“整车企业放弃转型出行行业就放弃了未来,出行服务是整车企业转型的必由之路,只有转型出行领域才能使得整车企业与消费者产生紧密联系,而不止是简单的一买一卖。”


早在2017年,普华永道就指出,到2030年,中国、美国、欧洲出行服务市场将会达到1.4万亿美元(2017年为870亿美元)。届时,出行服务将为汽车行业贡献22%的收入和30%的利润,弥补车辆销售额的下降。


2020年主要网约车平台竞争格局(来源:威尔森出行行业检测


在这样的背景下,车企以自建、投资、合作以及收购的各种方式,冲进出行市场。据不完全统计,2011年至今,至少已有20家车企在出行领域有所布局


2015年,吉利推出B2C出行服务平台曹操专车,成为国内布局共享出行领域最早的传统车厂。


2017年,北汽推出旗下出行平台华夏出行,涉及共享汽车分时租赁、网约专车、城市物流、整车出租(长租)等多种业务形态。


2018年底,上汽集团正式上线享道出行,随后在去年5月,实现战略升级,发布了享道租车品牌,聚焦B端市场,形成企业级租车和个人专车双业务板块。


网约车市场的龙头老大,滴滴甚至和31家汽车产业链企业合作,成立了“洪流联盟”。联盟成员中不乏东风、一汽、广汽等车企巨头,以及宁德时代、博世等大型供应商。


虽然相比于滴滴,车企具备强大的车源优势,且更容易获得相关资质,但想要在野蛮的网约车市场分一杯羹,这些优势还远远不够,仍需要强大的运营思维以及一整套运力调节机制。


目前来看,仅滴滴一家就占据整个网约车市场超过90%的市场份额。


共享出行领域,车本身不是核心问题,核心有三个,一个是流量和获客能力,第二是精细化运营的能力,第三是获取司机的能力,此外还有品牌。”爱分析高级分析师刘馥亮曾如此表示。


而神州租车运营多年,品牌影响力和市场占有率远远高于享道出行,加上长期在大数据上的积累,神州租车在产品设计、人员专业性和公司管理上更有优势。


这也是北汽和上汽争抢神州租车的主要因素,他们都希望借此能更好地向移动出行服务商转型。


"汽车行业面对的不再是传统意义上的‘汽车消费者’,而是‘出行服务消费者’。"大众汽车全球执行副总裁苏伟铭也认为,在智能互联时代,最大的价值点会转移到移动出行服务上,车企要做的就是向价值链上游寻求突破。


写在最后

2012年,神州租车第一次尝试登陆美股时,一位美国基金经理直言不讳地告诉陆正耀: “中国公司都会讲一个好故事,但后来几乎很少将其变成现实。”

没想到,把神州租车故事变成现实的陆正耀,八年后,自己却成了“造假事件”的主角,还连累到自己耗费13年的心血。

瑞幸之后,陆正耀的汽车生态故事再也讲不下去了。



参考资料:腾讯深网 《幕后大佬陆正耀的财富密码


所有对本栏目感兴趣的朋友,可以扫描二维码入群交流。或者添加微信felix930809进群




更多《撩车》原创文章:





MORE | 更多精彩文章

 富士康将发力电动汽车;特斯拉两款车降价;阿里巴巴联手宝马 | 每周撩车
  市值超550亿,从默默无闻到科创板手机第一股,“非洲手机之王”的马拉松心态 | 科创板一周年  
  山东“苟晶被顶替上学事件”调查结果公布;好未来2020财年亏损超1亿美元;10款教育类APP违规被点名| 教育周报
印度政府正式宣布封禁59款中国App,TikTok已下架并完全停止服务,印度本土创企“疯狂融资”丨Going Global 周报
●  曾被誉为服装界“黄埔军校”,如今连年巨亏,负债20亿,美邦不知自己该是谁

登录查看更多
0

相关内容

神州租车-周周有新车!全国1000+服务网点,100+车型,100%车险,无限里程!24小时服务,手续便捷,不计免赔,还能免费上门送取车,随时随地,随需所用.Tel:400-616-6666
最新《自动微分手册》77页pdf
专知会员服务
103+阅读 · 2020年6月6日
商业数据分析,39页ppt
专知会员服务
165+阅读 · 2020年6月2日
广东疾控中心《新型冠状病毒感染防护》,65页pdf
专知会员服务
19+阅读 · 2020年1月26日
报告 | 2020中国5G经济报告,100页pdf
专知会员服务
98+阅读 · 2019年12月29日
电力人工智能发展报告,33页ppt
专知会员服务
132+阅读 · 2019年12月25日
【德勤】中国人工智能产业白皮书,68页pdf
专知会员服务
310+阅读 · 2019年12月23日
2019中国宠物医院发展报告
行业研究报告
12+阅读 · 2019年7月30日
艾瑞发现:小黑鱼企业案例研究报告
艾瑞咨询
4+阅读 · 2019年5月31日
2018年瑞幸咖啡深度分析报告
行业研究报告
14+阅读 · 2019年2月3日
刘强东人设崩了,京东没崩
PingWest品玩
6+阅读 · 2018年11月20日
为什么AI公司都在一边融资,一边投资?
腾讯创业
6+阅读 · 2018年9月25日
刘强东清明节回湖南湘潭认祖,带给乡亲100亿“小礼物”
中国企业家杂志
7+阅读 · 2018年4月7日
爱奇艺路演PPT曝光:下周在纳斯达克上市
腾讯科技
3+阅读 · 2018年3月19日
2017创业阵亡最全名单曝光,触目惊心!
今日互联网头条
5+阅读 · 2017年12月26日
Arxiv
4+阅读 · 2018年1月15日
VIP会员
相关VIP内容
最新《自动微分手册》77页pdf
专知会员服务
103+阅读 · 2020年6月6日
商业数据分析,39页ppt
专知会员服务
165+阅读 · 2020年6月2日
广东疾控中心《新型冠状病毒感染防护》,65页pdf
专知会员服务
19+阅读 · 2020年1月26日
报告 | 2020中国5G经济报告,100页pdf
专知会员服务
98+阅读 · 2019年12月29日
电力人工智能发展报告,33页ppt
专知会员服务
132+阅读 · 2019年12月25日
【德勤】中国人工智能产业白皮书,68页pdf
专知会员服务
310+阅读 · 2019年12月23日
相关资讯
2019中国宠物医院发展报告
行业研究报告
12+阅读 · 2019年7月30日
艾瑞发现:小黑鱼企业案例研究报告
艾瑞咨询
4+阅读 · 2019年5月31日
2018年瑞幸咖啡深度分析报告
行业研究报告
14+阅读 · 2019年2月3日
刘强东人设崩了,京东没崩
PingWest品玩
6+阅读 · 2018年11月20日
为什么AI公司都在一边融资,一边投资?
腾讯创业
6+阅读 · 2018年9月25日
刘强东清明节回湖南湘潭认祖,带给乡亲100亿“小礼物”
中国企业家杂志
7+阅读 · 2018年4月7日
爱奇艺路演PPT曝光:下周在纳斯达克上市
腾讯科技
3+阅读 · 2018年3月19日
2017创业阵亡最全名单曝光,触目惊心!
今日互联网头条
5+阅读 · 2017年12月26日
Top
微信扫码咨询专知VIP会员