产品经理成长:画一份属于自己的知识体系地图

2018 年 12 月 25 日 产品100干货速递


碎片化学习的焦虑

每个岗位都需要知识积累,产品经理岗位尤其需要。

但是,很多人面对爆炸的知识信息不知道从何学起,学到什么程度,哪些有价值。所以我决定分享一下体系化知识、提升自我的方法论。

我的方法论基点在于:

碎片化学习要搭配框架化思考来让知识相互作用,从而搭建专属的知识体系

我认为所有的知识都是有价值、碎片化的,只不过粒度不同。

比如一篇讲UI设计的公众号文章可能是一颗鹅卵石,而一本写UI设计的书可能是一块巨型顽石,如果没有框架,是造不成摩天大楼的。他们都属于同一知识体系,但是对于所属的整体领域来说,都是片面的、视角化的。

所以其实我们日常没有章法的学习,其实是碎片化学习,是需要框架来做补充的。

碎片化学习的优势就在于便捷,但如果不能框架化消化整理、复盘总结,就会暴露弊端,知识不成体系,知识点之间不能相互作用,读了万卷书,却好像丢了很多知识点没有学到。

所以为什么我们在明明有很多书的情况下,还需要关注各种大牛,看他人的总结。这就是框架和总结的力量,他们的文章哪怕没有新增的知识点,但是通过联想、思考,也可以互相作用出更大的价值。

知识体系地图方法论

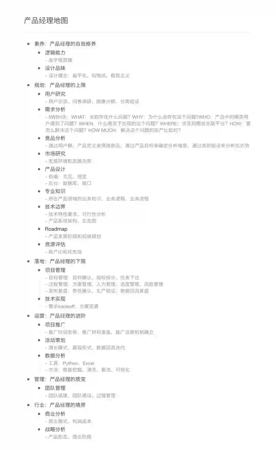
我的方法就是为自己绘制一份产品经理知识体系地图,类似于RPG游戏的技能书、站点地图一样,把我们认知领域的知识体系分门别类,在学习的时候参考总结,让知识体系化积累起来。

首先,初版的产品经理地图一个是一维的,我们需要把知识体系按照MECE原则来划分一下。这里有必要解释一下MECE原则,这个分析方法对任何问题都是行之有效的。

MECE,是Mutually Exclusive Collectively Exhaustive 缩写,中文意思是“相互独立,完全穷尽”。 也就是对于一个重大的议题,能够做到不重叠、不遗漏的分类,而且能够借此有效把握问题的核心,并成为有效解决问题的方法。

它是麦肯锡的第一个女咨询顾问巴巴拉·明托(Barbara Minto)在金字塔原理(The Minto Pyramid Principle)中提出的一个很重要的原则。

所谓的不遗漏、不重叠指在将某个整体(不论是客观存在的还是概念性的整体)划分为不同的部分时,必须保证划分后的各部分符合以下要求:

1)各部分之间相互独立 (Mutually Exclusive)

(2)所有部分完全穷尽 (Collectively Exhaustive)

MECE(相互独立、完全穷尽)是麦肯锡思维过程的一条基本准则。 “相互独立”意味着问题的细分是在同一维度上并有明确区分、不可重叠的,“完全穷尽” 则意味着全面、周密。

举例来说,比如人类这个集合按照MECE原则分类,是不能分成【男人】和【小孩】的,因为【小男孩】的存在,导致了两者存在交际,没有相互独立。同时,部分【女性】群体也没有被列举出来,所以也不满足完全穷尽

MECE是好的思考框架的基础,做MECE之前要确定目的,比如我们分析个人信息的时候,就要选择分为【男人】和【女人】,同时也要确定范围角度,比如身高【175以上】和【175以下】,至于不在个人信息范围的【喜欢吃黄瓜】和【不喜欢吃黄瓜】就可以放下,因为会导致数据冗余。

所以MECE其实是在确定目的、范围前提下的一张张拼图,每块既不相同,又能拼成完整的一幅图。

所以根据MECE原则,我的产品经理地图被分为了如下几个类别,这其实严格意义上不属于MECE的,因为知识之间的耦合度太多,拆得太细就更加难以看出形状。所以实际上我们是以MECE原则为出发点,参考市面上的知识体系分类方法,给出了金字塔原理下的知识体系。

接下来就是继续细分,这里可以参考产品经理工作流程,其实可以顺利地按时间线把可能涉及到的点全部列出来。这里大家可以根据自己的工作内容、想发展的方向来做,比如想专攻前端的产品经理,就可以把交互视觉上多分细致一些。

细分之后就是完善。我按照我读过的文章在每个类别下面初步完善了一下。这样我就完成了对于我当前知识体系的梳理。

后续如何使用

首先我会对这份地图进行多维化处理,比如根据自己的知识水平来打分,针对内部的各个细项来定重要性。这样做的目的其实是标签化,标签化意味着归档和存储。我会在印象笔记内把每个相关知识文章打上标签,从而在检索和复盘的时候,可以看到所有的相关内容,而不是大海捞针去翻文章,打乱了自己的思绪。

所以这份地图是一个目标、一个蓝图、也是一个总结框架,可以方便我们量化知识体系,从而达到积累提升的效果。

对于每个人来说,这份地图不尽相同。知识体系不一样、岗位不一样、兴趣特长不一样,都会导致划分和内容的区别,这也是我所推崇的。每个人应该有自己的独特的知识体系,建立起来之后再互相分享碰撞,从而获得新的体系化知识,这才是学生时代制式化学习、业余时间碎片化学习所不能给我们的。

自成体系再对撞,一定好过迷茫游弋。

希望大家都能搭建起自己的思考、知识框架,让每个知识都有归宿。

以上。

END!

登录查看更多
2

相关内容

产品经理(Product manager,简称为 PM)是指,定义1:在公司中,针对某一项或是某一类的产品进行规划和管理的人,主要负责产品的需求分析、研发、制造、营销、渠道等工作;定义2:是针对某个产品,贯穿其生命周期,没有行政权力的全面负责人。一般来说,产品经理是负责并保证高质量的产品按时完成和发布的专职管理人员(某些公司有专职的项目经理完成)。他的任务包括倾听用户需求;负责产品功能的定义、规划和设计;做各种复杂决策,保证开发队伍顺利开展工作及跟踪错误等,总之,产品经理全权负责产品的最终完成和后续迭代
商业数据分析,39页ppt
专知会员服务
165+阅读 · 2020年6月2日
华为发布《自动驾驶网络解决方案白皮书》
专知会员服务
130+阅读 · 2020年5月22日
大数据安全技术研究进展
专知会员服务
96+阅读 · 2020年5月2日
专知会员服务
125+阅读 · 2020年3月26日
中科大-人工智能方向专业课程2020《脑与认知科学导论》
《代码整洁之道》:5大基本要点
专知会员服务
50+阅读 · 2020年3月3日
阿里技术专家:优秀工程师是怎样炼成的?
51CTO博客
8+阅读 · 2019年6月15日
产品经理们,好好琢磨产品定位吧
产品100干货速递
7+阅读 · 2019年6月4日
我在知识星球这一年
码农翻身
10+阅读 · 2019年2月28日
薪水你自己填-番外篇
待字闺中
4+阅读 · 2018年6月13日
投资,重要的是未来
雪球
5+阅读 · 2017年12月17日
构建AI知识体系-专知主题知识树简介
专知
339+阅读 · 2017年9月17日
项目实战:如何构建知识图谱
PaperWeekly
30+阅读 · 2017年9月14日
Arxiv
102+阅读 · 2020年3月4日
Few-shot Learning: A Survey
Arxiv
363+阅读 · 2019年4月10日
Arxiv
10+阅读 · 2019年2月19日
Arxiv
53+阅读 · 2018年12月11日
Arxiv
11+阅读 · 2018年9月28日
VIP会员
相关VIP内容
商业数据分析,39页ppt
专知会员服务
165+阅读 · 2020年6月2日
华为发布《自动驾驶网络解决方案白皮书》
专知会员服务
130+阅读 · 2020年5月22日
大数据安全技术研究进展
专知会员服务
96+阅读 · 2020年5月2日
专知会员服务
125+阅读 · 2020年3月26日
中科大-人工智能方向专业课程2020《脑与认知科学导论》
《代码整洁之道》:5大基本要点
专知会员服务
50+阅读 · 2020年3月3日
相关资讯
阿里技术专家:优秀工程师是怎样炼成的?
51CTO博客
8+阅读 · 2019年6月15日
产品经理们,好好琢磨产品定位吧
产品100干货速递
7+阅读 · 2019年6月4日
我在知识星球这一年
码农翻身
10+阅读 · 2019年2月28日
薪水你自己填-番外篇
待字闺中
4+阅读 · 2018年6月13日
投资,重要的是未来
雪球
5+阅读 · 2017年12月17日
构建AI知识体系-专知主题知识树简介
专知
339+阅读 · 2017年9月17日
项目实战:如何构建知识图谱
PaperWeekly
30+阅读 · 2017年9月14日
Top
微信扫码咨询专知VIP会员