火速下载!《阿里巴巴Android开发手册》重磅发布!

2018 年 3 月 1 日 ImportNew

春意盎然之际,阿里巴巴再度为工程师送上一份重磅开春好礼:《阿里巴巴Android开发手册》。该开发规范在阿里内部经过了长期的修缮,现已总结成册,向所有移动开发者、技术爱好者开放,希望帮助开发者码出高效、码出质量,提升系统的质量、协作的高效性。


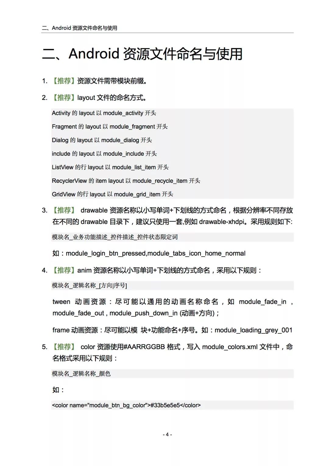
如何免费下载?


长按识别以下二维码,关注阿里技术方公众号,回复安卓即可免费在线阅读、或下载手册。

▲50万工程师关注的阿里技术公众号

为什么这本手册值得借鉴?


2017年天猫双11,成交额再创新高达到1682亿元,其中无线交易额占比90%;2017年12月,钉钉在诞生1075天后,注册用户突破1亿;而在同期,闲鱼用户也突破了2亿……面对如此大的用户量和流量,这些App依然可以做到“丝般顺滑”。


在这背后,是阿里巴巴移动开发团队的不断探索和优化。久而久之,这些经验汇总成了一套完善的开发规范,指导工程师开发出体验好、性能优、稳定性佳、安全性高的App。


本手册以开发者为中心视角分为Java语言规范(遵循《阿里巴巴Java开发手册》),Android资源文件命名与使用,Android基本组件,UI与布局,进程、线程与消息通信,文件与数据库,Bitmap、Drawable与动画,安全以及其他等九大部分。


《阿里巴巴Android开发手册》目录

 

这是一个广义的编码规范, 一本随时可以查阅的技术参考,你在手册中可以找到很多的技术规范、最佳实践,避坑指南等,它是每一位优秀移动开发者手里的必备好书。

手册有哪些亮点?


根据约束力强弱,规约依次分为强制、推荐、参考三大类:

 

  • 【强制】必须遵守,违反本约定或将会引起严重的后果;

  • 【推荐】尽量遵守,长期遵守有助于系统稳定性和合作效率的提升;

  • 【参考】充分理解,技术意识的引导,是个人学习、团队沟通、项目合作的方向。


对于规范条目的延伸信息中,增加了规范的解释说明和代码示例,“正例”提倡什么样的编码和实现方式,“反例”说明需要提防的雷区,以及错误案例,让开发者透彻理解每一条规范内容。

 

手册部分内容


阿里技术大牛对手册如何评价?


淘宝技术负责人南天:

车同轨,书同文,《阿里巴巴Android开发手册》既是高效合作的基础,也是深度创新的开始。


淘宝基础平台部负责人天施:

写出简洁优雅、性能好、兼容性考虑全面的Android代码是一件不容易的事情,更是优秀Android架构师功底所在。


淘宝资深技术专家玄黎:

稳定、体验优的客户端来源于一行行健壮的代码,手册沉淀了阿里多年的端侧经验,可以帮助Android工程师少走弯路。


一个优秀的工程师和一个普通工程师的区别,不是现在满天飞的架构图,他的功底就是体现在他写的每一行代码上。别人都说我们是码农,但我们知道,自己是个艺术家。也许我们不过多在意自己的外表和穿着,但我们不羁的外表下,骨子里追求着代码的美、质量的美。而代码规约其实就是一个对美的定义。


最后再告诉大家一个小秘密:关注阿里技术官方公众号,它的菜单栏还藏了不少阿里技术好书,全部开放下载,相信会对你的工作有所启发。

▲50万工程师关注的阿里技术公众号

登录查看更多
0

相关内容

阿里巴巴集团于1999年创立,阿里巴巴集团子公司及关联公司有:阿里巴巴网络有限公司、淘宝网、淘宝商城(天猫)、一淘、支付宝、阿里云计算、中国雅虎等。
【干货书】现代数据平台架构,636页pdf
专知会员服务
260+阅读 · 2020年6月15日
打怪升级!2020机器学习工程师技术路线图
专知会员服务
99+阅读 · 2020年6月3日
华为发布《自动驾驶网络解决方案白皮书》
专知会员服务
130+阅读 · 2020年5月22日
【Manning新书】现代Java实战,592页pdf
专知会员服务
101+阅读 · 2020年5月22日
【实用书】Python技术手册,第三版767页pdf
专知会员服务
240+阅读 · 2020年5月21日
专访阿里亚顿:Serverless与BFF与前端
前端之巅
45+阅读 · 2019年5月8日
强推!《PyTorch中文手册》来了
新智元
33+阅读 · 2019年2月14日
2018年7月份GitHub开源项目排行榜
算法与数据结构
15+阅读 · 2018年8月3日
阿里给程序员准备的开源年货,你收到了吗?
前端大全
3+阅读 · 2018年1月23日
《人工智能标准化白皮书(2018版)》发布|附下载
人工智能学家
18+阅读 · 2018年1月21日
【重磅】《人工智能标准化白皮书(2018)》发布(完整版)
一篇文章读懂阿里企业级数据库最佳实践
阿里巴巴数据库技术
5+阅读 · 2017年12月20日
刚刚,阿里发布了一个技术重磅炸弹!
数据分析
6+阅读 · 2017年12月20日
Knowledge Flow: Improve Upon Your Teachers
Arxiv
5+阅读 · 2019年4月11日
Arxiv
5+阅读 · 2019年2月28日
dynnode2vec: Scalable Dynamic Network Embedding
Arxiv
15+阅读 · 2018年12月6日
VIP会员
相关VIP内容
【干货书】现代数据平台架构,636页pdf
专知会员服务
260+阅读 · 2020年6月15日
打怪升级!2020机器学习工程师技术路线图
专知会员服务
99+阅读 · 2020年6月3日
华为发布《自动驾驶网络解决方案白皮书》
专知会员服务
130+阅读 · 2020年5月22日
【Manning新书】现代Java实战,592页pdf
专知会员服务
101+阅读 · 2020年5月22日
【实用书】Python技术手册,第三版767页pdf
专知会员服务
240+阅读 · 2020年5月21日
相关资讯
专访阿里亚顿:Serverless与BFF与前端
前端之巅
45+阅读 · 2019年5月8日
强推!《PyTorch中文手册》来了
新智元
33+阅读 · 2019年2月14日
2018年7月份GitHub开源项目排行榜
算法与数据结构
15+阅读 · 2018年8月3日
阿里给程序员准备的开源年货,你收到了吗?
前端大全
3+阅读 · 2018年1月23日
《人工智能标准化白皮书(2018版)》发布|附下载
人工智能学家
18+阅读 · 2018年1月21日
【重磅】《人工智能标准化白皮书(2018)》发布(完整版)
一篇文章读懂阿里企业级数据库最佳实践
阿里巴巴数据库技术
5+阅读 · 2017年12月20日
刚刚,阿里发布了一个技术重磅炸弹!
数据分析
6+阅读 · 2017年12月20日
Top
微信扫码咨询专知VIP会员