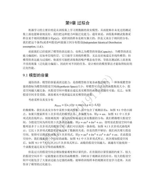
【导读】来自龙龙老师《TensorFlow深度学习》是一本面向人工智能,特别是深度学习初学者的书,在Github趋势日榜单全球排名第5!本书旨在帮助更多的读者朋友了解、喜欢并进入到人工智能行业中来,因此作者试图从分析人工智能中的简单问题入手,一步步地提出设想、分析方案以及实现方案,重温当年科研工作者的发现之路,让读者身临其境式的感受算法设计思想,从而掌握分析问题、解决问题的能力。这种方式也是对读者的基础要求较少的,读者在学习本书的过程中会自然而然地了解算法的相关背景知识,避免出现为了学习而学习的窘境。

项目地址:
https://github.com/dragen1860/Deep-Learning-with-TensorFlow-book
作者试图将读者的基础要求降到最低,但是人工智能不可避免地需要使用正式化的数学符号推导,其中涉及到少量的概率与统计、线性代数、微积分等数学知识,一般要求读者对这些数学知识有初步印象或了解即可。比起理论基础,读者需要有少量的编程经验,特别是 Python 语言编程经验,显得更加重要,因为本书更侧重于实用性,而不是堆砌公式。
本书共15章,大体上可分为4个部份:第1-3章为第1部分,主要介绍人工智能的初步认知,并引出相关问题;第4-5章为第2部分,主要介绍 TensorFlow 相关基础,为后续算法实现铺垫;第6-9章为第3部分,主要介绍神经网络的核心理论和共性知识,让读者理解深度学习的本质;第10-15章为模型算法应用部分,主要介绍常见的算法与模型,让读者能够学有所用。
在本书中编写时,很多英文词汇尚无法在业界找到一个共识翻译名,因此作者备注翻译的英文原文,供读者参考,同时也方便读者日后阅读相关英文文献时,不至于感到陌生。尽管每天都有深度学习相关算法论文的发布,但是作者相信,深度学习的核心思想和基础理论是共通的。本书已尽可能地涵盖其中基础、主流并且前沿的算法知识,但是仍然有很多算法无法涵盖,读者学习完本书后,可以自行搜索相关方向的研究论文或资料,进一步学习。
部分截图:















便捷下载:
请关注
专知
公众号(点击上方蓝色
专知
关注)
更多深度学习资料,请上专知网站查看
https://www.zhuanzhi.ai/topic/2001228999615594/vip

专知,专业可信的人工智能知识分发,让认知协作更快更好!欢迎注册登录专知www.zhuanzhi.ai,获取5000+AI主题干货知识资料!
欢迎微信扫一扫加入专知人工智能知识星球群,获取最新AI专业干货知识教程视频资料和与专家交流咨询!
请加专知小助手微信(扫一扫如下二维码添加),
获取专知VIP会员码
,加入专知人工智能主题群,咨询技术商务合作~
点击“阅读原文”,了解注册成为
专知VIP会员
,查看5000+AI主题知识资料。