【北京人工智能产业发展白皮书】全国AI公司4040家,北京占1070家

近日,北京市经信委组织相关单位,编制而成的《北京人工智能产业发展白皮书(2018)》已经正式对外发布。



《白皮书》首次摸清了北京人工智能产业底数。综合清科、WIND、IT桔子、蓝海巨浪等公开数据及投资机构定向采集数据,由课题组整理,截至2018年5月8日,全国人工智能企业4040家,北京市人工智能企业1070家,占比26% ;全国拿过风险投资的人工智能公司合计1237家,北京市拿过风险投资的人工智能企业431家,占比35%。从融资阶段看,北京人工智能企业一半以上仍处于初创期,在A轮之前的企业占比达56.97%,具有创新发展潜力。从企业成立时间看,北京人工智能企业2015-2016年呈现出爆发性增长,人工智能快速增长特征明显。从区域看,60.96%的人工智能企业注册在海淀区。中关村成为我国人工智能创新高地。


同时,《白皮书》不仅绘制了北京人工智能全产业链图,而且针对智慧医疗、智能家居、智慧城市、智慧零售和无人驾驶等5个特色鲜明的领域绘制了分领域产业链图。《白皮书》总结了北京人工智能产业在政策、人才、创新、软件研发、专利等5个方面的优势,以及在原始创新、高端芯片等4个方面面临的挑战,并给出了大力发展核心技术、超前布局原始创新等6项策略。


第一章 国内外人工智能行业发展概况 2

    1.1 人工智能产业进入快速发展期 2

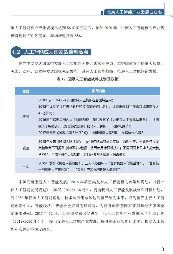
    1.2 人工智能成为国家战略制高点 3

    1.3 IT 巨头抢滩人工智能产业 4

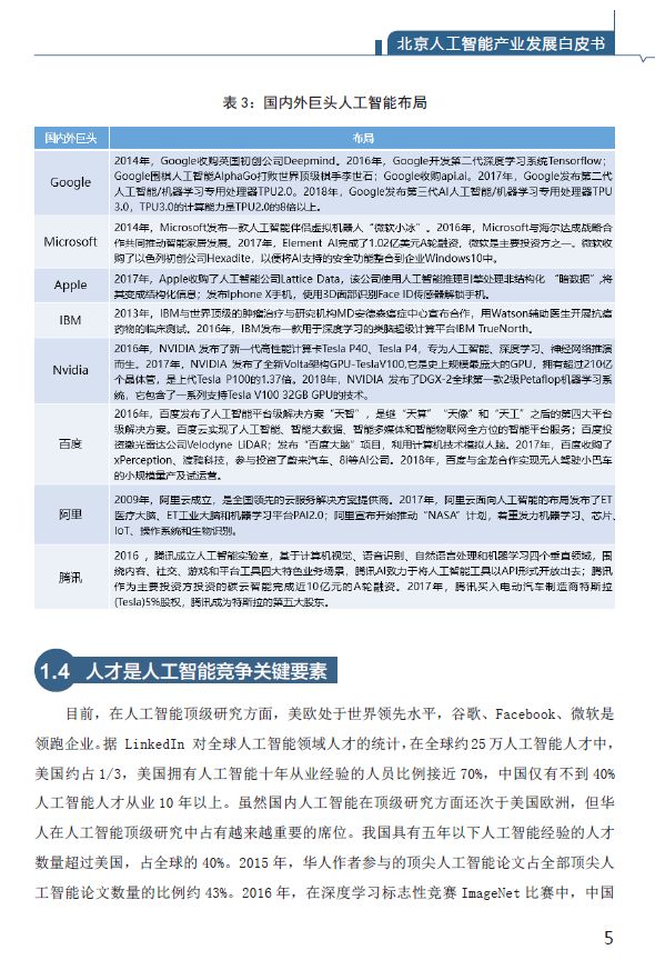
    1.4 人才是人工智能竞争关键要素 5

    1.5 人工智能专利的中国机会 6

第二章 北京人工智能产业发展情况 7

    2.1 北京人工智能产业发展概述 7

    2.2 北京人工智能产业发展特点 10

    2.2.1 北京重视人工智能产业发展,多重政策支持 10

    2.2.2 北京有优质学术和人才资源,研发优势明显 10

    2.2.3 北京人工智能创新创业活跃,资本推动创新 11

    2.2.4 北京人工智能软件优势突出,位居全国先列 11

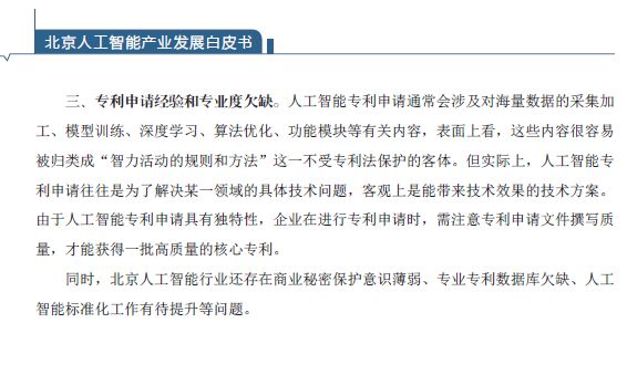
    2.2.5 北京重视人工智能专利保护,数量列居前位 12

    2.3 北京人工智能产业发展面临的挑战 13

第三章 北京人工智能与实体经济融合重点领域介绍 14

    3.1 智慧医疗产业 14

    3.2 智能家居产业 16

    3.3 智慧零售产业 17

    3.4 无人驾驶产业 18

    3.5 智慧城市产业 20

    3.6 人工智能专利概况 21

第四章 北京人工智能产业发展策略 23

    4.1 大力发展核心技术,超前布局形成原始创新重大突破 23

    4.2 重点支持人工智能新兴产业,形成高端产业集群优势 24

    4.3 推动人工智能广泛应用,建设智能社会和智慧城市 24

    4.4 加快推动产业智能化升级,发展科技服务业 25

    4.5 建设多层次培养体系,吸引人工智能尖端人才 25

    4.6 构建公共平台和服务体系,完善行业生态体系 26

附录 27

    (一)北京部分重点领域人工智能企业名单 27

    (二)人工智能重点投资机构名单 35

    (三)编写说明


请关注专知公众号(扫一扫最下面专知二维码,或者点击上方蓝色专知),

  • 后台回复“BJAI” 就可以获取北京人工智能产业发展白皮书(2018) 报告下载~ 


附报告原文



来源:北京经信委

-END-

专 · 知


人工智能领域主题知识资料查看与加入专知人工智能服务群

【专知AI服务计划】专知AI知识技术服务会员群加入人工智能领域26个主题知识资料全集获取欢迎微信扫一扫加入专知人工智能知识星球群,获取专业知识教程视频资料和与专家交流咨询


请PC登录www.zhuanzhi.ai或者点击阅读原文,注册登录专知,获取更多AI知识资料

请加专知小助手微信(扫一扫如下二维码添加),加入专知主题群(请备注主题类型:AI、NLP、CV、 KG等)交流~



关注专知公众号,获取人工智能的专业知识!

点击“阅读原文”,使用专知

展开全文
Top
微信扫码咨询专知VIP会员