面向深度学习研究者的*概率分布*基础教程(附代码)

导读

本文介绍由Github用户graykode发布的概率分布基础教程,包括伯努利分布、高斯分布、狄利克雷分布等13种概率分布介绍与代码,主要针对用Python库进行深度学习研究的人员。


作者 | graykode
编译 | Xiaowen


深度学习中的概率分布关系一览
https://github.com/graykode/distribution-is-all-you-need

  • conjugate 表示共轭分布关系
在贝叶斯概率理论中,如果后验分布p(n|x)与先验概率分布p(n)处于相同的概率分布家族中,则先验和后验被称为共轭分布,而在似然函数之前,先验被称为共 轭先验。
  • Multi-Class 表示随机变量大于2
  • N Times 表示我们还考虑先验概率P(X)
  • 学习更多概率相关知识,推荐阅读[pattern recognition and machine learning, Bishop 2006]

分布概率与特征


  • 均匀分布(连续)
    • 均匀分布在[a,b]上具有相同的概率值
    • 代码:https://github.com/graykode/distribution-is-all-you-need/blob/master/uniform.py
  • 伯努利分布(离散)
    • 不考虑先验概率p(x)的伯努利分布。因此,如果我们优化到最大似然,将容易过拟合
    • 利用二值交叉熵对二值分类进行分类。它的形式类似于取伯努利分布的负对数
    • 代码:https://github.com/graykode/distribution-is-all-you-need/blob/master/bernoulli.py


  • 二项分布(离散)
    • 参数n和p的二项分布是n个独立实验序列中成功次数的离散概率分布。
    • 二项分布是通过指定预先选择的数目来考虑先验概率的分布
    • 代码:https://github.com/graykode/distribution-is-all-you-need/blob/master/binomial.py


  • Multi-伯努利分布,分类分布(离散)
    • 多伯努利分布称为分类分布,是一个大于2的概率
    • 交叉熵具有相同的形式,就像取多个伯努利分布的负对数
    • 代码:https://github.com/graykode/distribution-is-all-you-need/blob/master/categorical.py
  • 多项式分布(离散)
    • 代码:https://github.com/graykode/distribution-is-all-you-need/blob/master/multinomial.py
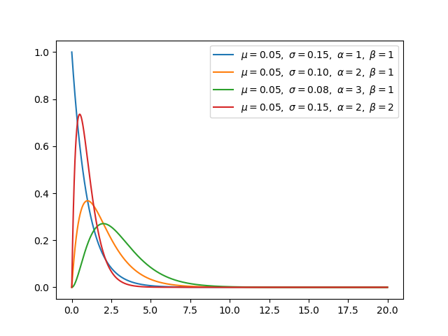
  • Beta分布(连续)
    • Beta分布与二项分布和伯努利分布是共轭的
    • 利用共轭性,我们可以更容易地利用我们所知道的先验分布来获得后验分布
    • 当Beta分布满足特殊情况(alpha=1,Beta=1)时,与均匀分布相同。
    • 代码:https://github.com/graykode/distribution-is-all-you-need/blob/master/beta.py
  • 狄利克雷分布(连续)
    • 狄利克雷分布与多项分布共轭
    • 如果K=2,变为Beta分布
    • 代码:https://github.com/graykode/distribution-is-all-you-need/blob/master/dirichlet.py
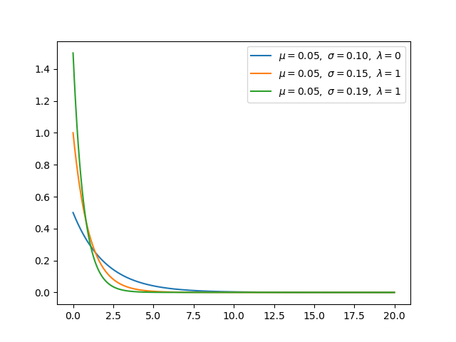
  • Gamma分布(连续)
    • 如果Gamma(a,1)/Gamma(a,1)+Gamma(b,1)与β(a,b)相同,则Gamma分布为β分布
    •  指数分布和卡方分布是Gamma分布的特例
    • 代码:https://github.com/graykode/distribution-is-all-you-need/blob/master/gamma.py
  • 指数分布(连续)
    • 指数分布是在Alpha为1时的Gamma分布的特殊情况
    • 代码:https://github.com/graykode/distribution-is-all-you-need/blob/master/exponential.py
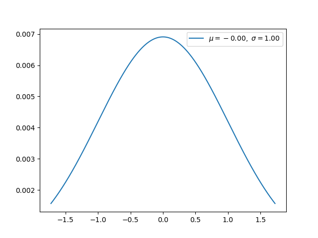
  • 高斯分布(连续)
    • 高斯分布是非常常用的连续值概率分布
    • 代码:https://github.com/graykode/distribution-is-all-you-need/blob/master/gaussian.py
  • 正态分布(连续)
    • 正态分布是标准高斯分布,均值=0,方差=1
    • 代码:https://github.com/graykode/distribution-is-all-you-need/blob/master/normal.py
  • 卡方分布(连续)
    • 具有k自由度的卡方分布是k个独立标准正态随机变量平方和的分布
    • 卡方分布是Beta分布的特例
    • 代码:https://github.com/graykode/distribution-is-all-you-need/blob/master/chi-squared.py
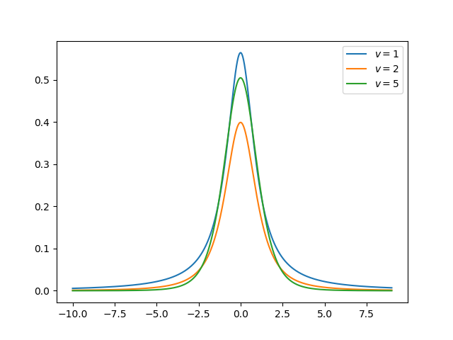
  • Student-t 分布(连续)
    • T型分布是对称的、钟形的,如正态分布,但具有较重的尾部,这意味着更容易产生远离其平均值的值
    • 代码:https://github.com/graykode/distribution-is-all-you-need/blob/master/student-t.py
作者信息:
  • Tae Hwan Jung @graykode, Kyung Hee Univ CE(Undergraduate).
  • Author Email : nlkey2022@gmail.com




-END-
专 · 知


专知,专业可信的人工智能知识分发,让认知协作更快更好!欢迎登录www.zhuanzhi.ai,注册登录专知,获取更多AI知识资料!
欢迎微信扫一扫加入专知人工智能知识星球群,获取最新AI专业干货知识教程视频资料和与专家交流咨询
请加专知小助手微信(扫一扫如下二维码添加),加入专知人工智能主题群,咨询技术商务合作~
专知《深度学习:算法到实战》课程全部完成!560+位同学在学习,现在报名,限时优惠!网易云课堂人工智能畅销榜首位!
点击“阅读原文”,了解报名专知《深度学习:算法到实战》
展开全文
Top
微信扫码咨询专知VIP会员