【分享】《区块链技术人才培养标准》权威发布!!!

【导读】由长沙市人民政府、中国电子学会和中国电子信息产业集团有限公司共同主办的2018国际区块链大会于11月28日-30日在长沙召开,中国电子学会在会上发布了《区块链技术人才培养标准》,推出了区块链技术人才岗位群分布整理和学科培养内容体系建议,为未来全国规模范围的区块链技术人员的人才培养和能力测试做了纲领性的引导。

介绍:      


区块链技术近两年来呈现爆发趋势,对人才的需求度也急剧增长,从传统互联网行业流入的技术人才无法满足人才市场需求,形成人才与需求的脱轨,市场上由此爆发出各类区块链技术形式多样的培训,无主体、无规范的大量培训班在市场上显现,呈现人才培养伪速成的现象,成为区块链行业虚荣性泡沫中一大问题。区块链本身作为架构性创新技术,涉及计算机技术、P2P网络、密码学、共识机制、智能合约等多种技术的集成创新,经济学(激励制度创新,商业模式创新),和社会学(社群组织,共识等)等领域创新,所涉及的学科非常广泛。因此,区块链技术人才是行业发展的根本,其它相关领域的人才是区块链领域创新的动力。
此前,在11月15日,中国电子学会在北京进行了《培养标准》的专家评审会,来自同济、清华、北航、北科大、复旦等全国知名高校的学者和若干知名企业代表参与本次标准的评审会,提出各种可行性建议,为《区块链技术人才培养标准》提供了专家意见和权威认可。


原文链接:

http://www.cie-info.org.cn/index/xhdt/2018124/1543903800233_1.html


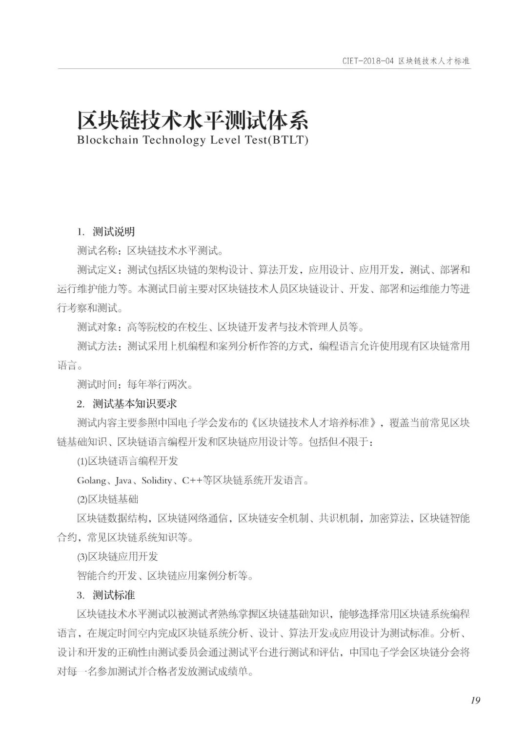
附报告全文:


-END-

专 · 知


人工智能领域26个主题知识资料全集获取与加入专知人工智能服务群: 欢迎微信扫一扫加入专知人工智能知识星球群,获取专业知识教程视频资料和与专家交流咨询!


请PC登录www.zhuanzhi.ai或者点击阅读原文,注册登录专知,获取更多AI知识资料!



请加专知小助手微信(扫一扫如下二维码添加),加入专知主题群(请备注主题类型:AI、NLP、CV、 KG等)交流~

 AI 项目技术 & 商务合作:bd@zhuanzhi.ai, 或扫描上面二维码联系!

请关注专知公众号,获取人工智能的专业知识!

点击“阅读原文”,使用专知


展开全文
Top
微信扫码咨询专知VIP会员