2018年度中国科学院优秀博士学位论文获奖名单公示

2018年度中国科学院优秀博士学位论文评选终评工作已经完成。经院内外同行专家通讯评议、学科专家组会议评审、中国科学院大学学位评定委员会最终审定,2018年度中国科学院优秀博士学位论文获奖名单已产生,现将名单公示于中国科学院大学通知公告栏内(www-ucas-ac-cn.webvpn.ucas.edu.cn/ 通知公告)。


链接:http://www.ucas.ac.cn/site/157?u=66218


中科院自动化研究所黄岩助理研究员的博士学位论文“深度学习新模型及其应用研究”钱胜胜助理研究员的博士学位论文“多模态跨平台社会事件分析技术研究”入选2018年“中国科学院优秀博士学位论文”。


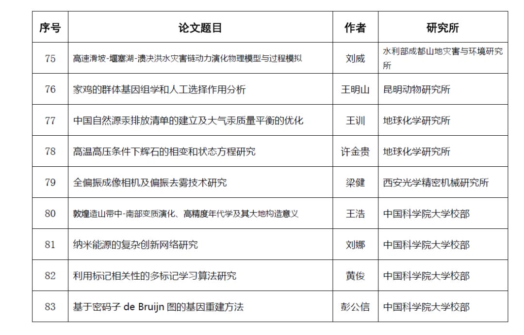
2018年度中国科学院优秀博士学位论文获奖名单

-END-

专 · 知


人工智能领域主题知识资料查看与加入专知人工智能服务群

【专知AI服务计划】专知AI知识技术服务会员群加入人工智能领域26个主题知识资料全集获取欢迎微信扫一扫加入专知人工智能知识星球群,获取专业知识教程视频资料和与专家交流咨询


请PC登录www.zhuanzhi.ai或者点击阅读原文,注册登录专知,获取更多AI知识资料

请加专知小助手微信(扫一扫如下二维码添加),加入专知主题群(请备注主题类型:AI、NLP、CV、 KG等)交流~



关注专知公众号,获取人工智能的专业知识!

点击“阅读原文”,使用专知

展开全文
Top
微信扫码咨询专知VIP会员