【导读】图像去噪是学术工业关注的问题。最近广东深圳哈工大分院的研究人员撰写了最新图像去噪深度学习的综述论文,非常值得学习!
地址:
https://arxiv.org/abs/1912.13171
简介:
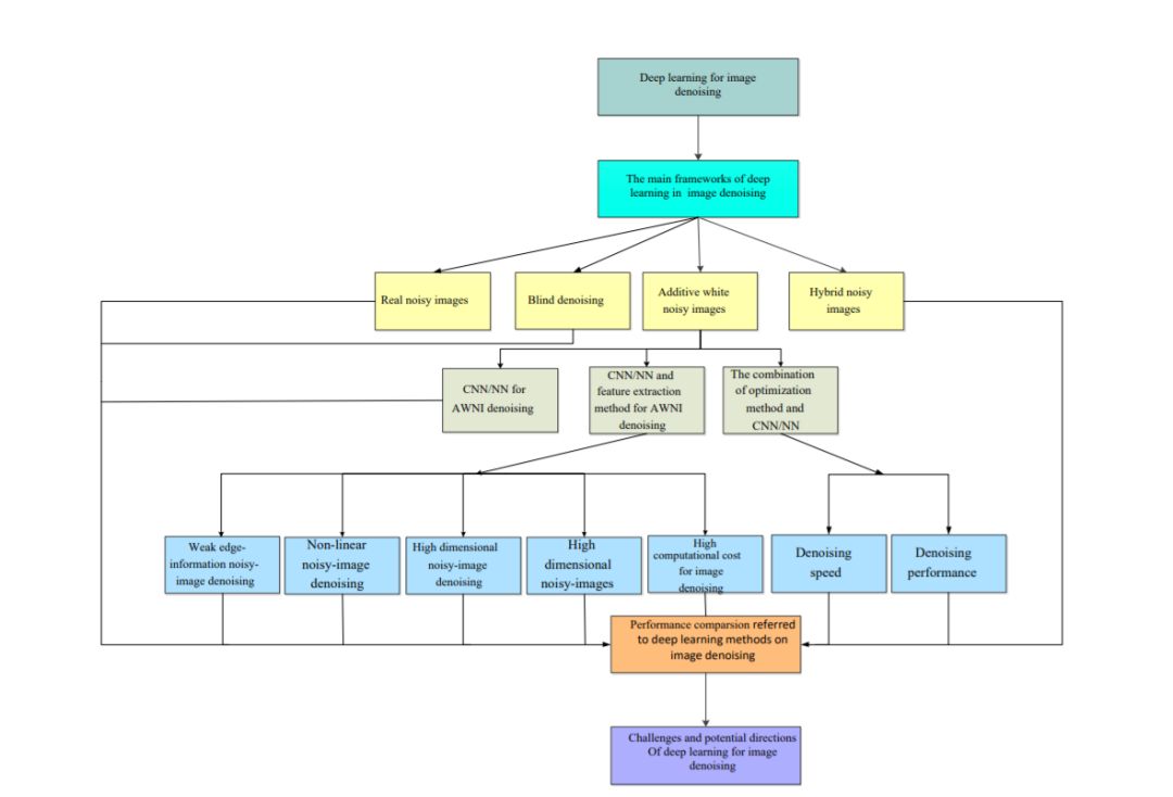
深度学习技术在图像降噪方面获得了极大的关注。但是,处理噪声的不同类型的学习方法有很大的差异。具体来说,基于深度学习的判别式学习可以很好地解决高斯噪声。基于深度学习的优化模型方法对真实噪声的估计有很好的效果。迄今为止,很少有相关研究来总结用于图像去噪的不同深度学习技术。在本文中,作者对图像去噪中不同深度技术进行了比较研究。我们首先对(1)用于加白噪声图像的深卷积神经网络(CNN),(2)用于真实噪声图像的深CNN,(3)用于盲目去噪的深CNN和(4)用于混合噪声图像的深CNN进行分类,这是噪声,模糊和低分辨率图像的组合。然后,又分析了不同类型的深度学习方法的动机和原理。接下来,将在定量和定性分析方面比较和验证公共去噪数据集的最新方法。最后,论文指出了一些潜在的挑战和未来研究的方向。
简要内容:
图像去噪的深度学习方法的基础框架:
机器学习方法
神经网络方法
卷积神经网络方法
图像去噪中的深度学习技术:
用于加白噪声图像的深卷积神经网络
深度学习技术可实现真正的噪点图像降噪
盲降噪的深度学习技术
深度学习技术用于混合噪声图像去噪
便捷查看,请关注专知公众号(点击上方蓝色专知关注)
后台回复“DLID” 就可以获取《图像去噪的深度学习》专知下载链接索引
点击“阅读原文”,了解使用专知,查看5000+AI主题知识资料