中国信通院发布《人工智能发展白皮书-技术架构篇》(2018年)附pdf下载

2018人工智能发展白皮书是中国信息通信研究院、中国人工智能产业发展联盟首次联合发布。本篇为技术架构篇,从产业发展的角度,选择以深度学习算法驱动的人工智能技术为主线,分析作为人工智能发展“三驾马车”的算法、算力和数据的技术现状、问题以及趋势,并对智能语音、语义理解、计算机视觉等基础应用技术进行分析,并提出了目前存在的问题和技术的发展趋势。后续我院与中国人工智能产业发展联盟将继续发布人工智能应用、产业和政策方面研究成果

请关注专知公众号(扫一扫最下面专知二维码,或者点击上方蓝色专知),

  • 后台回复“AIR2018” 就可以获取人工智能发展白皮书下载链接~ 



【目    录】

  一、   人工智能技术发展概述. 1

  (一)   人工智能技术流派发展简析. 1

  (二)   深度学习带动本轮人工智能发展. 2

  二、   基于深度学习的人工智能技术现状. 3

  (一)   基于深度学习的人工智能技术体系综述. 3

  1. 基础硬件层. 4

  2. 深度神经网络模型编译器. 4

  3. 软件框架层. 4

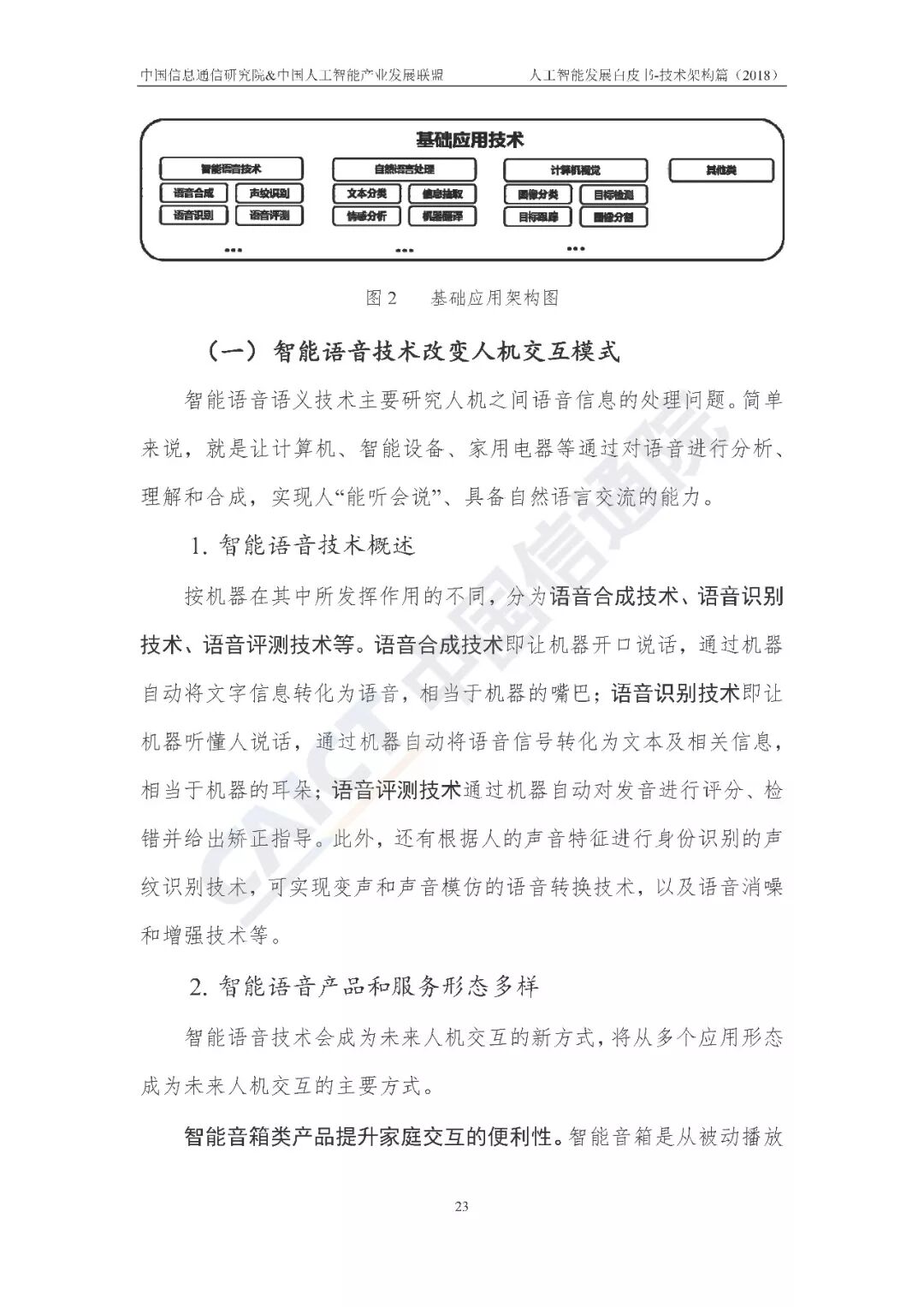
  4. 基础应用技术. 5

  (二)   算法发展趋势. 5

  1. 算法的设计逻辑. 5

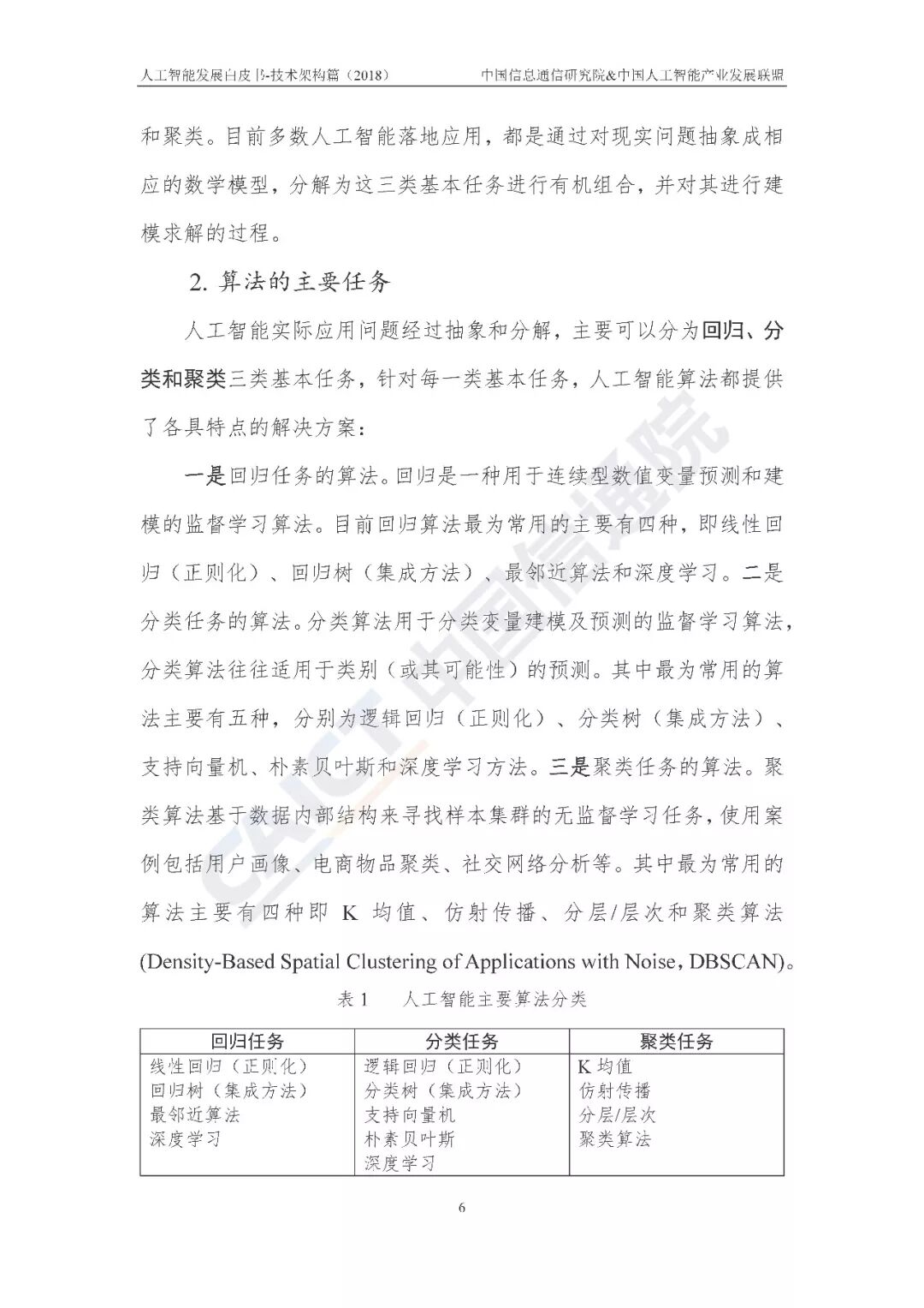
  2. 算法的主要任务. 6

  3. 新算法不断提出. 7

  (三)   软件框架成为技术体系核心. 8

  1. 开源软件框架百花齐放各具特点. 8

  2. 巨头以开源软件框架为核心打造生态. 11

  (四)   编译器解决不同软硬件的适配问题. 12

  1. 深度学习网络模型编译器解决适应性问题. 13

  2. 中间表示层解决可移植性问题. 14

  3. 未来亟需模型转换及通用的模型表示. 15

  (五)   AI计算芯片提供算力保障. 16

  1. 深度学习对AI计算芯片的需求. 16

  2. 典型AI计算芯片的使用现状. 16

  (六)   数据为算法模型提供基础资源. 19

  (七)   高性能计算服务器和服务平台快速发展. 20

  1. GPU服务器. 20

  2. 以服务的形式提供人工智能能力成为趋势. 21

  三、   基于深度学习的基础应用技术现状. 22

  (一)   智能语音技术改变人机交互模式. 23

  1. 智能语音技术概述. 23

  2. 智能语音产品和服务形态多样. 23

  (二)   计算机视觉技术已在多个领域实现商业化落地. 24

  1. 计算机视觉概述. 24

  2. 计算机视觉技术应用领域广阔. 26

  (三)   自然语言处理成为语言交互技术的核心. 27

  1. 自然语言处理技术现状. 27

  2. 自然语言处理技术的应用方向. 28

  四、   问题和趋势展望. 28

  (一)   主要问题. 28

  (二) 趋势展望  30

-END-

专 · 知


人工智能领域26个主题知识资料全集获取与加入专知人工智能服务群: 欢迎微信扫一扫加入专知人工智能知识星球群,获取专业知识教程视频资料和与专家交流咨询!



请PC登录www.zhuanzhi.ai或者点击阅读原文,注册登录专知,获取更多AI知识资料!


请加专知小助手微信(扫一扫如下二维码添加),加入专知主题群(请备注主题类型:AI、NLP、CV、 KG等)交流~

 AI 项目技术 & 商务合作:bd@zhuanzhi.ai, 或扫描上面二维码联系!

请关注专知公众号,获取人工智能的专业知识!

点击“阅读原文”,使用专知

展开全文
Top
微信扫码咨询专知VIP会员