了解这些,才算真正知道开源!

2019 年 1 月 11 日 CSDN


作者 | 老曹

责编 | 沭七

封图付费下载自视觉中国

没有开源软件,现在的互联网根本无法存在,开源的历史可以追溯到 ARPANET 建立。开源在今天已经不再是一个时髦的词了,对于互联网的开发者来说,它现在就像空气和水一样,就在我们的生活中。

来自 https://octoverse.github.com

如今的主流开源参与者,不再只是个人爱好者,更多的是著名 IT 企业的员工,商业公司也纷纷支持。IT 企业投入了大量人力在各个开源社区和项目上,包括开发测试、项目协调、运营推广等。


什么是开源?


从软件的版权属性和发布方式上看,软件的分类如下:

开源软件被定义为描述其源码可以被公众使用的软件,并且此软件的使用,修改和分发也不受许可证的限制。开放源码软件通常是有 copyright 的,它的许可证可能包含这样一些限制:蓄意的保护它的开放源码状态,著者身份的公告,或者开发的控制。

简单的说,开源就是源代码开放和开源许可协议的选择。开源意味着用户可以免费运行、自由学习、免费二次分发以及自由修改改进。


开源许可协议及选择


开源许可协议大概有上百种,例如:

  • Apache License 2.0 (Apache-2.0)

  • 3-clause BSD license (BSD-3-Clause)

  • GNU General Public License (GPL)

  • GNU Lesser General Public License (LGPL)

  • MIT license (MIT)

  • Mozilla Public License 2.0 (MPL-2.0)

  • Eclipse Public License (EPL-1.0)

  • ……

但是,常见的开源许可大约 10 种,主要有类似 GPL,类似 BSDL 和类似 MPL 等。

  • GPL

GPL 给软件以版权保护,使用 GPL,可以获得复制、发布和修改这些软件的法律许可。

GPL 的特殊性是 copyleft 与自由的病毒式传播。在所有开源许可证中,GPL 的最大特色在于它的“copyleft”规则。 它严格地控制基于自由软件的集合作品或者衍生作品,GPL 第 1 条将其称为“基于程序的作品”,发布规则很简单,只要使用了 GPL 下的自由软件,那么衍生作品以及集合作品的发布都要基于 GPL 之下。

类似的开源许可证 AGPL、LGPL 等等,是一种相对理想的是实用主义。

  • BSDL

BSDL 主要适用于 Apache 服务器和基于 BSD 的操作系统项目(FreeBSD、 OpenBSD、 NetBSD),不排斥对开源软件的商业利用,有实用主义的观点。

BSDL 的特殊性是被许可人的绝对自由,对被许可人做了最少的限制,只要尊重原作者, 合理恰当地标明了源代码的出处,被许可人将不受限制于将这些源代码用在自己的程序中而按自己的要求进行程序的发布和软件的许可、产生衍生作品后仅以目标码的形式发布,等等。这意味着可以从 BSDL 的开源软件中衍生出私有软件。

类似的开源许可证有 Apache、MIT 等等。

  • MPL

MPL 是 1998 年初 Netscape 的 Mozilla 项目组为其开放源代码软件项目设计的开源许可证。

MPL 的特殊性是在开源软件许可证谱系中接近于 BSDL,但它带有强烈的商业化特征,为公司保留了相当的权利,相当于集开源之力,都为我所用。

类似的开源许可证 Apple 公共代码许可证(1.2)、Sun 公司的 SISSL 和 Sun 公共许可证 (1.0)、Nokia 开放源代码许可证(1.0a)、 IBM 公共许可证(1.0)等等。

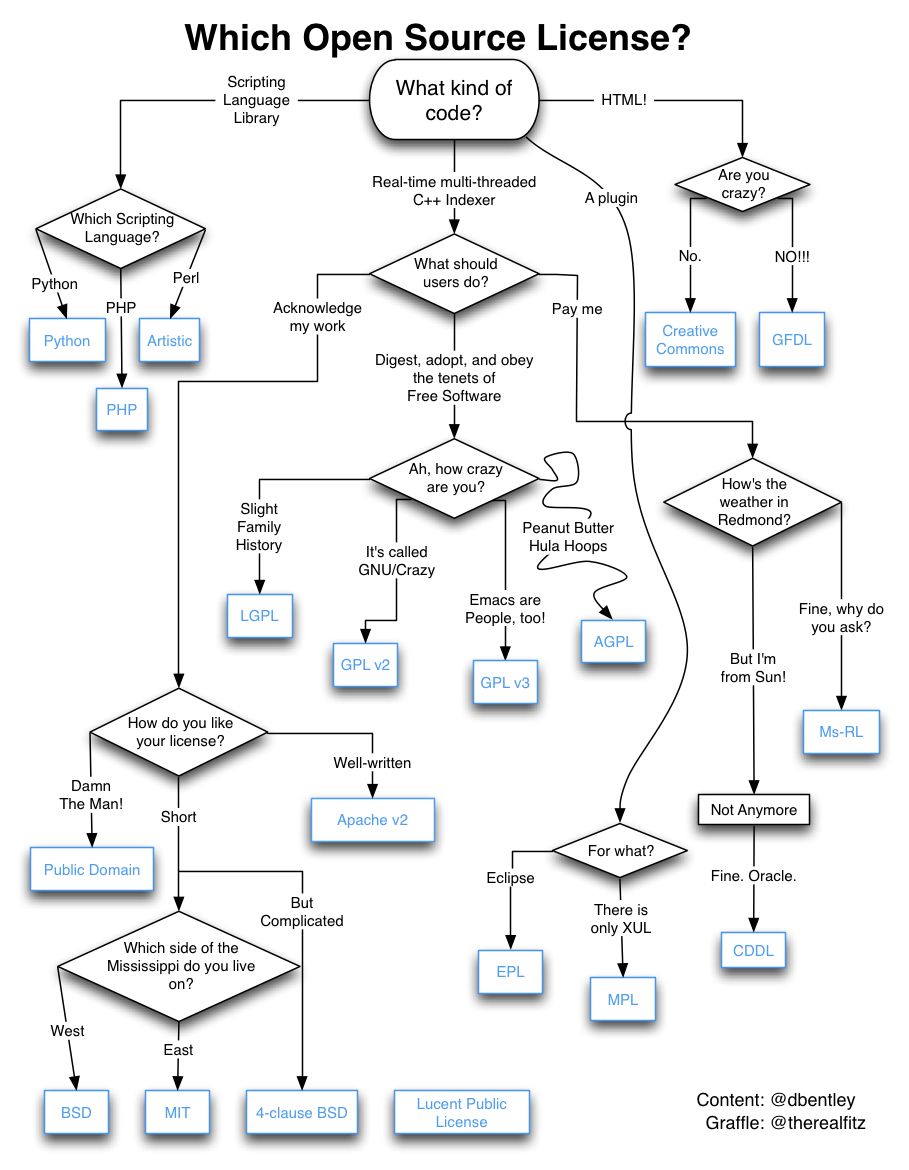
如果选择一个开源协议呢?乌克兰程序员 Paul Bagwell 给出了一张分析图,如下:

国内的阮一峰在博客上给出了简化的版本:

除了 Linux 操作系统外,一个可能是最成功的复杂开源系统体系可能对理解开源许可协议有帮助。


Android 的开源许可体系


Android 有关 Linux 内核部分采用 GPLv2 协议开源,有关 userspace 采用 ASLv2(Apache 协议版本 2 )协议开源。

GPL 和非 GPL 的分界线在于一个 Bionic Libc 的库。头文件由 Linux 内核的同名头文件自动生成,用来获取完成用户空间系统调用的必要信息。它只包含原头文件中的常数、结构和宏定义,因此,不包含版权信息。让 GPL 止步于内核空间被 Linux 内核的作者 Linus Torvalds 以及其他的内核开发人员多次澄清,普通系统调用为非 GPL 的作用范围。

Android 在用户空间与内核空间之间存在着硬件抽象层 HAL,HAL 类库本质上一种用户空间的驱动,其中的主要用途之一就是规避 GPL。硬件厂家把需要保护的商业机密以及知识产权相关的逻辑放在 HAL 层,以二进制包的方式发布,不需要公开源代码。

PAX 专利联盟是 Google 加强它对 Android 控制力 的另一种手段。手机厂商想要采用这些免费的专利,就不得不预装 Play 商店及一系列 Google 应用。


开源与专利


将开源代码修改后,自己申请软件专利是可能的,这取决于具体的开源许可证。MPL 禁止将开放源代码以许可证形式许可后再去申请与这些源代码有关的专利的行为。BSD、Apache 等对于专利申请没有限制。

就 Ricoh、SISSL、NOKOS、AFL、Artistic、APSL 等开源许可而言,贡献者将自己享有实质专利权的技术加入开源软件的,视为源代码的专利权人将该专有权利向公众许可。

使用代码扫描工具如 Black DUCK 或 Openlogic 等,能够对代码进行合规性检查,通过扫描源代码,发现并确认其中存在的开源代码,及其版本、许可证(License)信 息等,形成“材料清单”,让用户了解其代码。


开源中的法律问题


开源软件,虽然理念上违反传统的知识产权法,但是行动上却寻求包括著作权法、商标法、专利法在内的综合保护,进而形成了一个类似于商业软件知识产权综合保护的体系。开源后,侵权证据极易获得。

关于开源软件的著作权,主要有两个维度的风险:

  • 复制、分发或修改他人软件时,要求按照协议规定附上版权说明,若不履行该义务,将可能面临著作权侵权(例如 Apache-2.0\BSD-3-Clause\GPL-3.0\MIT 等);

  • 对修改而言,有的协议明确要求对修改的部分进行明示,标明修改人信息(例如 Apache-2.0\GPL-3.0\LGPL 等)。

开源软件的专利权也存在风险,协议中授权被许可人专利申请的权利,以及专利再许可的授权。若在协议中未明确专利的再授权,将会存在一定的专利侵权风险,如 BSD-3-Clause\MIT,未有明确的专利授权,专利侵权风险较大;GPL-3.0\LGPL-3.0,要求专利以免费的、非独占的许可方式分发给使用者,这就将一些授权风险排除,从协议来看风险反而会小一些。

开源软件的商标权风险,未依据协议要求正确使用商标 在部分协议中,针对商标权的使用,予以明确授权 GPL-3.0\LGPL-3.0,未明确规定不能使用商标; Apache-2.0\BSD-3-Clause 明确不允许使用其商标,若使用将会存在商标侵权风险。在商业行为中,在开源程序中删除原有商标,更换为自己的商标后发布,构成商标法意义上的反向假冒,侵犯商标权。


那些开源的大公司


在 2016 年,微软是 Linux 基金会的白金会员和董事,微软云 Azure 支持 Redhat,Ubuntu, Suse 等 Linux 版本。SQL Server 也推出了 Linux 版本,开源了.Net, Visual Studio 等核心产品,在 github 上贡献排名一度超过了 facebook 和 google,内部人士宣称除了 Window 和 Office,其他产品都已经开源或者在开源的路上。Azure 是微软最重要的未来,事实上有 1/3 虚拟机是 Linux 系统,不支持 Linux,微软云没法跟 AWS 和 Google 竞争。

Google 的核心业务场景是抓取网页数据,建索引,最后响应用户需求。Google 做了全产业链的布局,而且全部以开源开放的方式,例如:

  • 浏览器 – Chrome & Blink

  • Webapp - PWA

  • 网页加速- AMP

  • 前端框架 - AngularJS

  • ......

还有前面提到的 Android。以 Google 开源的图片格式 Webp 为例,相对于 PNG 和 JPG,在文件长度上有 28%到 45%的减少,可以减少大量的存储空间,带宽以及页面的平均加载时间。

在国内,华为的开源影响力很高,是 Linux 基金会,OpenStack 基金会,CNTF(k8s)的白金会员,且到目前为止都是国内唯一,贡献排名均居前列。作为 Apache 基金会的金牌会员,捐献的 CarbonData 成为了 Apache 的顶级项目。 华为的主张是“源于开源,强于开源,回馈开源”,通过参与开源,积极投入到云计算的相关开源技术领域,引领并主导技术标准的演进,促进华为在云计算基础设施上的技术能够领先。

百度有自己的对外开源规范,echarts 早在 2013 年就在 github 上开源了。2016 年 9 月,PaddlePaddle 在百度世界大会上宣布开源,这是是一个易用、高效、灵活、可扩展的深度学习框架,兼容多种异构硬件,具有优异的训练&预测性能,官方支持多种领先模型,提供全流程的深度学习模块和组件,适合不同层次开发需求。百度在 github 上有数十个开源项目,2017 年 4 月,百度宣布阿波罗计划,无人车系统开源。

阿里知名项目 Weex、fastjson、Dubbo、RocketMQ、druid、jstorm 等等等。阿里通过用户的意见反馈,bug 报告,patch 提交,促进了开源软件本身的质量提高,技术能力和开放精神获得了业内的认可,阿里技术工程师又了强烈的认同感,同时吸引了更多有能力的工程师加入。通过开源软件和自主开发相结合,实现了更好可控性和更高可扩展性,阿里的技术品牌通过得到了加强。


开源的商业模式


开源的商业模式有很多,有点跟产品强关联,例如微软和 Azure;有的利用开源构建生态,从生态里面挣钱,例如 Google Android。在维基百科上列出林林总总 18 种方式,主要包括:

  • 通过服务来收费,例如 RedHat,IBM 等;

  • 通过双 License 来收费,例如 MongoDB、Neo4J 等;

  • 通过商业版本提供高级功能,例如 Cloudera(Hortonworks 已经并入 Cloudera 抱团取暖)等;

  • 通过云来收费,例如 AWS、Azure 等等;

  • 通过生态来收益,例如 Google 等等。

一个好的开源项目需要有价值,这是前提。同时需要降低用户贡献的门槛,还需要提供合理的用户激励。

参考资料:

  • https://en.wikipedia.org/wiki/Business_models_for_open-source_software

  • http://opensource.org/osd

  • https://linuxfoundation.cn/resources/open-source-guides/starting-open-source-project/

  • https://about.gitlab.com/20-years-open-source

  • http://github.com/baidu/paddle

  • https://www.oschina.net/news/74999/how-to-choose-a-license

  • http://www.gnu.org/licenses/license-list.html

作者简介:老曹,CSDN 博客专家,一个半吊子全栈工匠,二十多年的老码农,三次世界 500 强企业的从业经历,四家创业公司的投入,五篇铅字短文,六次会议分享,七年时间见证一个生态系统的兴衰,八种编程语言入门,九项国内外专利的署名,(《深入分布式缓存》一书)十位作者之一。

博客地址:https://blog.csdn.net/wireless_com

【完】


CSDN 开源开发者交流群

立即扫小编的微信二维码加入吧!

加好友时请备注#开源+公司+职位#

如无备注,不会通过哦

 热 文 推 荐 

☞ Facebook 十五年,扎克伯格回到了工程师的原点

☞ iPhone 大降价;谷歌再爆丑闻;京东云金山云回应合并传闻 | 极客头条

☞ 从 C++98 到 C++17,元编程是如何演进的? | 技术头条

☞ 刚刚!程序员集体荣获2个冠军,这份2018 IT报告还说这些!

☞ 代码“大换血”,以太坊能耗将减少99%背后的故事

☞ “微信之父”张小龙:我没去过龙泉寺!

☞ Spark+Alluxio性能调优十大技巧

☞ 春运抢票靠加速包?试试这个Python开源项目吧


print_r('点个好看吧!');
var_dump('点个好看吧!');
NSLog(@"点个好看吧!");
System.out.println("点个好看吧!");
console.log("点个好看吧!");
print("点个好看吧!");
printf("点个好看吧!\n");
cout << "点个好看吧!" << endl;
Console.WriteLine("点个好看吧!");
fmt.Println("点个好看吧!");
Response.Write("点个好看吧!");
alert("点个好看吧!")
echo "点个好看吧!"

点击“阅读原文”,打开 CSDN App 阅读更贴心!

喜欢就点击“好看”吧!
登录查看更多
0

相关内容

General Public License的缩写--GNU通用公共授权。大多数软件许可证剥夺共享和修改软件的自由。GNU通用公共许可证试图保证你共享和修改自由软件的自由。保证自由软件对所有用户是自由的。
【2020新书】实战R语言4,323页pdf
专知会员服务
102+阅读 · 2020年7月1日
最新《自动微分手册》77页pdf
专知会员服务
103+阅读 · 2020年6月6日
【Manning新书】现代Java实战,592页pdf
专知会员服务
101+阅读 · 2020年5月22日
【2020新书】如何认真写好的代码和软件,318页pdf
专知会员服务
65+阅读 · 2020年3月26日
【资源】100+本免费数据科学书
专知会员服务
108+阅读 · 2020年3月17日
《代码整洁之道》:5大基本要点
专知会员服务
50+阅读 · 2020年3月3日
【书籍推荐】简洁的Python编程(Clean Python),附274页pdf
专知会员服务
183+阅读 · 2020年1月1日
【电子书】C++ Primer Plus 第6版,附PDF
专知会员服务
88+阅读 · 2019年11月25日
21个必须知道的机器学习开源工具!
AI100
13+阅读 · 2019年9月13日
2020年你应该知道的8种前端JavaScript趋势和工具
前端之巅
5+阅读 · 2019年6月9日
34个最优秀好用的Python开源框架
专知
9+阅读 · 2019年3月1日
从零开始一起学习SLAM | 学习SLAM到底需要学什么?
计算机视觉life
8+阅读 · 2018年9月9日
2018年8月份GitHub上最热门的开源项目
算法与数据结构
3+阅读 · 2018年9月4日
3月份GitHub上最热门的开源项目
大数据技术
3+阅读 · 2018年4月10日
号称“开发者神器”的GitHub,到底该怎么用?
算法与数据结构
5+阅读 · 2018年3月29日
这10个开源人工智能项目,你必须了解!
大数据技术
9+阅读 · 2018年1月2日
33款可用来抓数据的开源爬虫软件工具 (推荐收藏)
数据科学浅谈
7+阅读 · 2017年7月29日
Arxiv
8+阅读 · 2018年6月19日
Arxiv
7+阅读 · 2018年6月1日
Arxiv
27+阅读 · 2017年12月6日
VIP会员
相关VIP内容
【2020新书】实战R语言4,323页pdf
专知会员服务
102+阅读 · 2020年7月1日
最新《自动微分手册》77页pdf
专知会员服务
103+阅读 · 2020年6月6日
【Manning新书】现代Java实战,592页pdf
专知会员服务
101+阅读 · 2020年5月22日
【2020新书】如何认真写好的代码和软件,318页pdf
专知会员服务
65+阅读 · 2020年3月26日
【资源】100+本免费数据科学书
专知会员服务
108+阅读 · 2020年3月17日
《代码整洁之道》:5大基本要点
专知会员服务
50+阅读 · 2020年3月3日
【书籍推荐】简洁的Python编程(Clean Python),附274页pdf
专知会员服务
183+阅读 · 2020年1月1日
【电子书】C++ Primer Plus 第6版,附PDF
专知会员服务
88+阅读 · 2019年11月25日
相关资讯
21个必须知道的机器学习开源工具!
AI100
13+阅读 · 2019年9月13日
2020年你应该知道的8种前端JavaScript趋势和工具
前端之巅
5+阅读 · 2019年6月9日
34个最优秀好用的Python开源框架
专知
9+阅读 · 2019年3月1日
从零开始一起学习SLAM | 学习SLAM到底需要学什么?
计算机视觉life
8+阅读 · 2018年9月9日
2018年8月份GitHub上最热门的开源项目
算法与数据结构
3+阅读 · 2018年9月4日
3月份GitHub上最热门的开源项目
大数据技术
3+阅读 · 2018年4月10日
号称“开发者神器”的GitHub,到底该怎么用?
算法与数据结构
5+阅读 · 2018年3月29日
这10个开源人工智能项目,你必须了解!
大数据技术
9+阅读 · 2018年1月2日
33款可用来抓数据的开源爬虫软件工具 (推荐收藏)
数据科学浅谈
7+阅读 · 2017年7月29日
Top
微信扫码咨询专知VIP会员