AI大牛周伯文加入清华电子系,英伟达预警“矿难”来袭,小冰成立游戏工作室,今日更多大新闻在此

2022 年 5 月 30 日 量子位
日报君 发自 凹非寺
量子位 | 公众号 QbitAI

大家好,今天是5月30日星期一。

这周只用上四天,就迎来不!用!调!休!的端午假期了。

今天科技圈有哪些值得关注的新闻?

一起来看。

今日大新闻

小冰公司成立游戏工作室

今日,小冰公司宣布成立ICEGamer游戏工作室,将推动NPC向有情感的人工智能交互主体方向发展。

ICEGamer工作室成员来自畅游、完美世界、网易等游戏大厂,与小冰岛部分核心AI团队进行了整合。目前研发工作已启动,首款开放世界手游作品与七创社凹凸世界IP合作,由AI being担任全部NPC。

据小冰官方介绍,所谓AI being NPC,将摆脱传统限制,不会有固定的行动路线,也不会重复脚本。他们和玩家之间的交互,将如同人与人之间的平等交流,有自己的“意识”,而不是时刻以完成任务为唯一目标。

而小冰对游戏领域的布局,早在“微软小冰”阶段已开始,得益于其人工智能对话引擎(X Conversational AI)、超级自然语音(X-GAN)、人工智能歌声生成模型(DNN V/X Studio)和神经网络渲染(XNR)等方面的技术,已和许多游戏伙伴进行了合作生产,比如日本DMM等公司近期游戏产品中的全部NPC就均由小冰框架创造。

周伯文受聘为清华电子系长聘教授

清华大学官方消息,IEEE Fellow、中国人工智能学会(CAAI)会士、原京东高级副总裁周伯文受聘成为清华大学电子工程系长聘教授、清华大学惠妍讲席教授。

 图源清华大学电子工程系官方微信

周伯文教授从事人工智能基础理论和核心前沿技术的研究、应用及产业化已超过20年,研究领域包括语音和自然语言处理、多模态内容理解与生成、知识表征与推理、人机对话、可信赖AI等,及其在产业化、数智化的应用。

他本科毕业于中国科学技术大学电子信息工程专业,研究生毕业于中国科学院信息和信号处理专业,2003年从科罗拉多大学波尔得分校获得电子和计算机工程博士学位,随后加入IBM,担任IBM Research人工智能基础研究院(AI Foundations)院长等职位,负责人工智能和深度学习基础研究方面的工作。

2017年9月周伯文加入京东,历任京东集团高级副总裁、京东集团技术委员会主席、京东云与AI总裁、京东人工智能研究院创始院长。

2020年获得吴文俊人工智能杰出贡献奖获得者。

2021年11月,周伯文从京东离职,在北京创办衔远科技。

目前,周伯文教授在清华大学的课题组已经面向全球启动了教师、研究员(含副研、助理研究员)、博士后、工程师的招聘以及硕博研究生招生工作。课题组研究方向主要包括但不限于:1)多模态表征、理解、生成、推理与交互;2)可信赖人工智能基本理论与新范式;3)AI+产业数智化应用。

iPhone 14 Pro系列将独享熄屏显示

苹果全球开发者大会(WWDC)倒计时一周。据彭博社消息,即将发布的iPhone 14搭载全新iOS 16系统,将拥有息屏显示功能。

借助该功能,iPhone就能大幅降低锁屏界面的刷新率,并快速呈现信息,类似于新款Apple Watch的效果。

据悉,这项功能本计划在去年的iPhone 13上推出,现在将只为iPhone 14 Pro和Pro Max机型独享。

除了息屏显示,彭博社还透露,iOS 16系统还将带来一系列重大升级,包括通知、信息、健康、锁屏等应用(比如在信息中添加社交网络功能);iPhone 14 Pro的新特色则还将包括新的前置摄像头、Face ID挖孔、A16芯片和4800万像素后置摄像头等。

谷歌禁止在Colab中训练Deepfake

随着DeepFake技术越来越强大,产生的社会问题也越来越多。

就在Colab最近的一次更新中,谷歌对Deepfake发布了“禁令”:不再允许用户在网站上训练该模型。

目前,Deepfake诞生了两个开源项目DeepFaceLab(DFL)和FaceSwap,不过只有更著名的DFL成为了此项禁令的直接目标。有开发人员在Colab上运行了该项目后就收到了警告,运行FaceSwap就不会产生同样的情况。

有意思的是,尽管DFL被禁止,但用户还是可以选择冒着封号的风险继续执行这些代码。

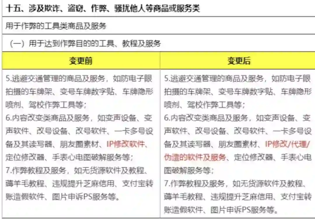
淘宝宣布禁止销售IP代理服务

继微博、微信、抖音、快手等社交平台先后推出IP属地显示功能后,IP代理服务也小火了一把。

不过日前,淘宝平台已对《淘宝平台违禁信息管理规则》进行了部分修改,将明确禁止发布代写/代拍买家秀、软件、种草笔记、软文等涉嫌对消费者进行欺骗性销售诱导的商品或信息,以及明确禁止销售IP修改/代理/伪造的软件及服务

新规定将于6月3日正式生效。

法律学者认为AI也要有专利权

随着AI技术的飞速发展,AI产生了不少让人类眼前一亮的作品和成就,这些产出是否拥有专利权也成为热议话题。

最近,来自澳大利亚新南威尔士大学的两位作者在Nature发表评论文章,称世界各地的政府都应为人工智能设定知识产权法,为它们提供申请专利的权利。

这两位作者分别为法学教授和人工智能教授,他们认为,AI现在正在改变一部分科学研究和发明的方式。

而当回报有限时,投资者和企业利用AI发明家来进行研究的动力就会变得不那么强烈。因此我们的可能会错过一些非常有价值、甚至挽救生命的发明和科学进展。

ps. 目前,全球范围内已有一个叫做DABUS的AI机器(人工神经系统)因为发明了两项新技术,历经周折在南非获得了专利授权。随后,澳大利亚联邦法院也做出裁决:发明者可以是非人类。

英伟达预警矿卡崩盘之潮来袭

显卡挖矿的热潮已过,巨头英伟达自然也嗅到了市场萎靡的气息,在最新发布的第一财季财报中,进行了一波风险预警。

英伟达表示,由于加密货币标准和流程的变更,以及待定的以太坊2.0标准,可能会减少以太坊挖矿GPU的使用,并增加GPU产品的售后转售,影响零售价格,且新GPU的需求也会减少,进而影响未来业绩。

如果出现大量二手矿卡进入市场,便宜的价格总是让一些人经不住诱惑。真的要买,还是要注意甄别,确保支持个人送保。

余承东:现在买燃油车就像智能手机时代买功能机

在周日召开的2022粤港澳大湾区国际汽车博览会上,华为智能汽车解决方案BU CEO余承东称今天的汽车领域会像十多年前的手机行业一样,真正能活下来的是少数巨头。

对于汽车行业未来发展,他认为智能电动汽车就像智能手机一样,是大势所趋。

“纯燃油车时代会迅速结束,今天大家买车还买燃油车的话,就像智能手机时代刚来临的时候觉得不够好,还在买功能机一样。”

对于此番言论,有人认为两者并不能直接画等号,称燃油车与电动车之间的关系并不是一种升级的关系。

在此之前,蔚来CEO李斌也表示:“为什么现在还有人买油车,除了闻汽油味就只能听个响,难道是汽油味好闻吗?”

「人工智能」、「智能汽车」微信社群邀你加入!

欢迎关注人工智能、智能汽车的小伙伴们加入我们,与AI从业者交流、切磋,不错过最新行业发展&技术进展。

ps.加好友请务必备注您的姓名-公司-职位哦~


点这里👇关注我,记得标星哦~

一键三连「分享」、「点赞」和「在看」

科技前沿进展日日相见~


登录查看更多
0

相关内容

周伯文博士,现任京东集团副总裁、京东集团技术委员会主席、京东人工智能研究院院长。 周伯文博士担任京东集团技术委员会主席,负责推动京东技术服务的战略,创新,研究,产品/解决方案和商业化。 周伯文博士是IEEE Fellow,国家新一代人工智能治理专家委员会委员、国家新一代人工智能发展研究中心专家委员。他长期从事人工智能基础理论和核心前沿技术的研究,是深度自然语言理解领域的开创者之一,其多篇开创性论文单篇被引用过千次,累计上万次,在语音和自然语言处理、机器翻译、深度语义理解等领域取得杰出成就,并在2020年获得“吴文俊人工智能杰出贡献奖”。
 【中科院信工所】社交媒体情感分析,40页ppt
专知会员服务
104+阅读 · 2019年12月13日
倒计时一天!“AI-未来”第四届北京高校人工智能学术论坛明日盛大开幕
京东集团副总裁周伯文离职,将投身AI创业
机器之心
0+阅读 · 2021年11月16日
技术大咖齐聚爱数智慧人机交互技术论坛 | CNCC2021
CAAI-AIDL 第六期《自然语言处理》丨 京东何晓冬,清华大学唐杰
中国人工智能学会
10+阅读 · 2018年12月16日
国家自然科学基金
15+阅读 · 2016年12月31日
国家自然科学基金
0+阅读 · 2015年4月20日
国家自然科学基金
0+阅读 · 2014年12月31日
国家自然科学基金
0+阅读 · 2012年12月31日
国家自然科学基金
0+阅读 · 2012年12月31日
国家自然科学基金
0+阅读 · 2012年12月31日
国家自然科学基金
0+阅读 · 2012年12月31日
国家自然科学基金
1+阅读 · 2009年12月31日
Arxiv
0+阅读 · 2022年7月24日
Arxiv
11+阅读 · 2019年6月19日
Arxiv
13+阅读 · 2018年1月20日
VIP会员
相关VIP内容
 【中科院信工所】社交媒体情感分析,40页ppt
专知会员服务
104+阅读 · 2019年12月13日
相关基金
国家自然科学基金
15+阅读 · 2016年12月31日
国家自然科学基金
0+阅读 · 2015年4月20日
国家自然科学基金
0+阅读 · 2014年12月31日
国家自然科学基金
0+阅读 · 2012年12月31日
国家自然科学基金
0+阅读 · 2012年12月31日
国家自然科学基金
0+阅读 · 2012年12月31日
国家自然科学基金
0+阅读 · 2012年12月31日
国家自然科学基金
1+阅读 · 2009年12月31日
Top
微信扫码咨询专知VIP会员