高中信息技术必修课实验与实验室建设探索

2019 年 4 月 20 日 MOOC

| 全文共8037字,建议阅读时长8分钟 |


本文由《中国电化教育》授权发布

作者:钟柏昌

摘要

高中信息技术课程标准首次使用了“信息技术实验室”来指称信息技术课程的教学场所,表明信息技术课程教学不仅需要新理念,更需要新环境。针对当前信息技术课程实施场所(机房)存在的设备单一、见物不见人、缺乏规范等问题,首先需要认真把握新课标和新教材的实验需求,在此基础上,还需要对丰富多彩的实验进行必要的分类,按类别研究其实验条件。结合成熟的理化生实验的分类方法,该文从学习成果的角度将信息技术必修课实验分为两大类:一是作品导向类,侧重可视化成果的产生,根据载体的不同细分为程序设计类和硬件搭建类;二是知识导向类,侧重隐性的经验知识的产生,根据知识加工深度的不同细分为体验感悟类和科学探究类。整体而言,信息技术必修课实验具有综合性、多样性(开放性)、非线性和应用性(实践性)等特点,其实验条件的建设更为复杂。作为一项新的实验室建设工作,还需要特别注意实验室功能定位、人机比例、实验助教、建设策略和标准规范等问题。


信息技术课程的前身是计算机课程,这一变化不仅是名称及其所指内容的变化(超越了基于计算机/台式机和网络的教学内容),还体现在课程目标的变革(从计算机素养转变到信息素养的培养),然而一直以来信息技术课程的教学场所依然局限在计算机教室,以应用软件的操作训练和程序设计为主要学习活动,未能跟上课程名称和内涵的变化步伐。《普通高中信息技术课程标准(2017年版)》(下文简称“新课标”)相比上一个版本,在课程目标和内容上均有大幅革新,更加突出了实践和实验性内容的设计,并首次使用了“信息技术实验室”来指称信息技术课程的教学场所,表明信息技术课程教学不仅需要新理念,更需要新环境。可以说,建设信息技术实验室不仅重要,而且必要,可谓正逢其时。


毋庸讳言,有关信息技术实验室的探索才刚刚开始,是一个非常时新的话题,如何在原有机房基础上升级改造,实现“华丽蜕变”,有诸多问题需要思考。首先需要了解当前机房建设和使用过程中的突出问题,然后从分析新课标和新教材出发,了解信息技术实验的具体需求和案例,最后才能形成实验项目的基本分类和实验室的建设要求。此外,还需要认清信息技术实验室的一些特殊性,预设实验室建设过程中的可能问题。因课程内容跨度大,信息技术实验室姑且可以分为必修课实验室和选修课实验室两类,鉴于后者所涉内容相对单一,而前者更为复杂,因此本文将主要聚焦于必修课实验室建设的讨论。



一、当前机房建设和使用过程中的突出问题


当前信息技术课程所普遍采用的机房条件,主要存在三个方面的突出问题:


一是设备单一。因为诸多历史原因,当前的计算机房以配置台式机为主,缺少其他信息技术设备和教学资源。在教育督导部门的日常督导工作中,对机房的检查也不得不侧重计算机数的统计,主要关注生机比指标。显然,这种设备配置与新课标要求不匹配。


二是见物不见人。目前大部分学校的机房布局依旧沿用普通教室大班授课制模式,秧田式布局,缺少活动空间,不方便开展合作学习,难以开展研讨、测试和展示活动。


三是缺乏规范。除了计算机房建设的基本标准如安全性等技术指标外,目前依然缺少针对中小学信息技术课程教学场所的建设规范或指南。如果说采用常规计算机房就可以满足老版课标和教材的主要教学需求,那么针对新课标和教材所提出的各种新的教学活动需求,从普通机房转型升级的信息技术实验室,必然在建设规范上有别于传统计算机房,尤其是需要引入哪些实验,需要使用何种功能的设备,如何合理使用,均提出了新的要求,也有待进一步探索。


二、新课标背景下的信息技术必修课实验需求分析


针对现有机房所存在的种种不足,新建实验室或对旧有机房进行升级改造已无可避免。如何新建或升级改造,首先需要准确把握信息技术必修课的实验需求。鉴于相关研究工作的缺失,尤其缺少信息技术必修模块的实验参考样例,从既有研究文献开始分析是行不通的。因此,新课标和新教材就成为我们分析信息技术实验的一个较好起点。为此,本文首先基于新课标进行了梳理,同时结合教育科学出版社出版的高中信息技术必修教材(初审版本)做了补充对照分析,形成了高中信息技术必修课的主要实验需求(如表1和表2所示)。



三、信息技术必修课实验分类与实验条件


根据表1和表2的分析,可以发现信息技术必修课的实验需求非常多样,如果只是以简单枚举的方式罗列信息技术必修课实验,难免挂一漏万,也不利于形成结构性认识。因此,寻找一个合适的实验分类是必要的。


(一)分类维度的探寻


既然信息技术实验是一个全新的话题,缺少经验和理论积累,那么有关实验分类的依据,可以从物理、化学、生物等成熟学科实验中去寻找启示。


1.物理实验


关于物理实验的分类研究较多,主要有如下三种代表性观点:

三分类:


(1)测量型实验,又分直接测量类(主要涉及各种物理属性的测量)和间接测量类(主要涉及各种物理定律的验证或简单应用);

(2)探究型实验,主要探究各种物理规律、效应和影响因素,探究方法相对明确;

(3)开放设计型实验,需要学生具备综合分析、设计和归纳的能力[3]。三种物理实验体现了不同的开放性程度,其中测量型实验的实验方法和结果均比较明确,相当于封闭型的探究任务;探究型实验的结果具有不确定性,相当于半开放的探究任务;设计型实验的实验条件和方法均具有不确定性和多样性,相当于开放性探究任务[4]。

四分类:根据认知发展规律,可以将实验项目分为演示性、基础性实验、综合设计性实验和研究性实验等四个循序渐进的层次[5]。

五分类:按学科属性分类,如力、热、声、电、光实验等[6]。


2.化学实验


有关化学实验的分类研究并不多见,比较流行的一种分类方法是根据技能认知目标的要求,将化学实验分为以下三类:体验型实验(体现感知、感悟两个层级的技能目标)、应用型实验(体现综合、应用两个层级的技能目标)、创新型实验(体现创新层级的技能目标)[7]。


3.生物实验


与生物实验相关的分类研究集中在高中阶段,主要有两种典型观点:

高中生物实验系统可分为三大类:以实验操作为主的生物实验、以实验观察为主的生物实验、以结论总结为主的生物实验[8]。此种分类在一定程度上体现了学生参与实验的不同程度。


高中生物课程的四类实验:观察、生理或生化分析、模拟探究、调查[9]。此种分类基本上是依据实验方法和工具的不同做的实验分类。

综上,我们可以得到两个非常重要的发现和启示:



一是尽管传统理科实验中边界清晰的封闭性实验依然是主流,但实验类型已经发生了很大的变化,体验实验、调查实验、探究实验、设计实验、应用实验等开放性、综合性实验在理化生等传统学科中都有不同程度的体现,表明传统边界清晰、流程严格的科学实验已经不再是理科实验的唯一类型,学科实验的边界在不断扩大,导致实验与实践甚至创新性实践的边界逐渐模糊。这种发展趋势无疑与新课标强调项目式学习方式保持了高度的一致。反观信息技术实验,如果无法兼容此类开放式项目活动,则将难以适应新时代的课程实施需求。因此,本文认为,信息技术实验具有鲜明的应用性和实践性特征,不能沿袭传统理科实验的老路,应该更加开放和多样。


二是不同学科甚至同一学科均提出了线索迥异的实验分类维度,主要涉及实验的开放性、实验的认知难度、实验内容的学科归属、学生的参与度、实验的方法与工具等。信息技术必修课实验的分类也可以参考这些分类维度,但适用性仍需考量。例如,按涉及的学科归属分类,界限比较清晰,但对于必修模块而言,涉及细分的学科较为广泛且范围并不确定,因此此种分类容易限制实验室的可扩展性,也存在人为肢解综合性实验的弊端。也可以按照实验任务的开放性分类,例如封闭性实验、半开放实验、开放性实验,此种分类边界也较为清晰,有利于教师梳理和设计实验任务,但并不利于指导实验室的建设。相较而言,学生的参与程度、认知难度、实验的技术工具等有较好的启发性,但如果单一使用这些分类维度,又力有不逮,整合这些分类线索也许是一种更可行的思路。


(二)实验分类框架与归类


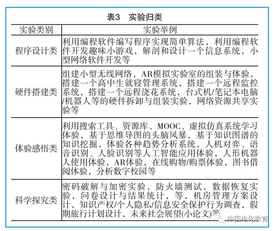
结合上述分析,本文拟从学习成果的角度进行分类,首先将信息技术必修课的实验活动分为两大类:一是作品导向类,侧重可视化成果的产生;二是知识导向类,侧重隐性的经验知识的产生。其中,作品导向类实验又可以根据载体的不同细分为程序设计类(面向纯数字作品)和硬件搭建类(面向软硬结合类作品,或称虚实融合类作品),体现了实验所需技术工具的差异;知识导向类实验又可以根据知识加工深度的不同细分为体验感悟类(侧重感性经验和感性知识的获得)和科学探究类(侧重理性知识的获得),既体现了学生参与实验程度的不同,也体现了不同的认知难度。


根据下图的分类,可以将表1和表2中的实验进行归类,所有罗列的实验均可以归类到唯一的分类(如表3所示),说明本分类体系是完备的,也是包容的。



(三)不同实验类别的实验室条件分析


1.程序设计类实验


程序设计类实验主要包括程序设计和移动应用开发,所需实验条件与传统机房有很大的相似度,但因为引入了移动应用的开发实验,因此还需要提供移动终端(手机或平板设备)及相应的APP开发环境,如APP Inventor。


2.硬件搭建类实验


硬件搭建类实验不仅包含硬件,还包含程序控制,主要涉及计算机拆卸与组装,无线网络/局域网的搭建,机器人/物联网等信息物理融合系统的实现。实验条件除了传统的计算机设备、各种网络连接设备以外,还特别需要配置机器人和物联网套件(含监控云台及控制软件),以及较大的测试与展示场地。


3.体验感悟类实验


体验感悟类实验主要鼓励学生尝试使用各种信息资源、工具和系统,体验信息技术给学习和生活带来的诸种便利和优势,在使用体验的过程中学会观察和分析各种技术的基本工作原理或流程。实验条件除了计算机设备(台式机或移动终端)和网络条件外,还需要配置可供教学使用的虚拟仿真系统、MOOC、人工智能应用等各种数字资源,以及可选的实体机器人、AR设备等。


4.科学探究类实验


科学探究类实验主要涉及两个子类:一是基于编程软件、系统工具或应用软件的计算机科学问题探究;二是基于问卷调查的社会问题探究。传统机房也可满足这类实验的所需条件。


除了上述实验类别所需的特定实验条件外,还有一些通用的实验条件,例如用于快速建模和表达观点的思维导图、数位板/手绘板等。需要说明的是,部分体验性实验可能需要使用虚拟仿真系统,以配合体验活动的有效开展。


(四)信息技术必修课实验的特点分析


仔细分析上述实验类型,与传统理科实验相比,信息技术必修课实验具有如下四个特点:


1.综合性


信息技术必修课涉及内容广泛,大部分实验都要涉及多个知识点甚至多学科知识,具有较为明显的综合性,而传统的理科实验一般只针对单一知识点展开。


2.多样性(开放性)


信息技术必修课的四类实验,不仅在学习成果上有显著差别,在实验选题和手段上也非常多样,需要设计不同形式的实验活动,包括头脑风暴与研讨、书面与数字建模、设计与制作、测试与调试、展示与交流等,需要使用到体验式学习、项目式学习、探究式学习、逆向工程式学习[10]等多种学习方法,实验具有典型的开放性,与传统封闭式的理科实验有较大不同。


3.非线性


因为活动形式和方法的多样性,导致信息技术必修课实验在具体操作步骤上缺少严格意义上的“实验流程”,有时甚至因为鼓励学生研讨和创意而使得实验过程非常“复杂”,难以做到“齐头并进”。而传统的物理实验则一般需要依据实验流程按部就班地展开,基本上能确保所有学生按固定时间节点完成各项实验。


4.应用性(实践性)


大部分的信息技术必修课实验都需要围绕实际问题展开,指向技术工具的实际运用。即便是知识导向类实验,也需要在学习和体验技术工具的过程中应用其解决学习或生活中的问题。整体而言,相比强调学科知识本位的传统理科实验而言,信息技术必修课实验具有很强的应用性色彩。



四、信息技术必修课实验室建设将面临的挑战


作为一项全新的课题,信息技术必修课实验室建设如同新课程实施一样,需要经受复杂实践的考验,也必然遭遇诸多挑战。就目前而言,有关实验室的功能定位、人机比例、实验助教、建设策略和标准规范等方面均需要进一步的思考和尝试。


(一)功能定位问题:实验室是不是开设信息技术课的主要场所


信息技术实验室应该作为现有机房的补充,还是应该作为独立实施信息技术课程的主阵地?鉴于笔者倾向于将信息技术实验的范围拓展到实践教学和项目式学习,因此赞同“主阵地”的定位,即大部分信息技术课程的学习活动都可以在信息技术实验室中完成。与之相反,如果除了信息技术实验室外,还需要学校另外配置计算机房等实践教室,显然有重复建设之嫌,不利于教育经费的有效利用。当然,由于信息技术课程涉及学习内容非常广泛,基于场馆的学习也是一种重要的补充,因此将信息技术课程完全局限在信息技术实验室中开展也不恰当。对于学校而言,如需实施新课程,可以根据自身条件,或者新建信息技术实验室,或者改造已有计算机房。


(二)人机比例问题:多少学生一套实验设备比较适宜


一线教师习惯采用一人一机或一人一套设备的方式开展教学,但笔者认为在很多情况下,这不是一种好的配置方式。一方面,在大班额教学的条件下,一人一机的方式将大幅占用紧张的场地空间,限制其他活动空间的提供;另一方面,在核心素养教育的背景下,学生合作能力的培养不可或缺。在我们最近有关程序设计教育和机器人教育的实证研究中,比较强调配对编程和配对学习模式的使用。所谓配对编程,指的是两个人使用一台计算机完成编程任务,一个是“驾驶员”(Driver),负责操作计算机编写代码;另一个通常被称为“导航员”(Navigator),负责观察“驾驶员”的工作,及时指出错误并提出问题解决建议,任务完成过程中,配对双方需要按一定的规则进行角色交换[11]。由此引申出来的配对学习模式,也可以应用于信息技术实验室的各种学习任务。研究表明,这种两人合作模式相对人数较多的传统合作学习有较大的优势,可以有效避免角色固化、“搭便车”现象、责任弥散等问题[12]。如果采用配对学习模式开展信息技术实验,那么只需要按2人一组为单位配置一套实验设备,不仅可以有效减少建设经费和维护成本,也可以节约实验场地,留出更多的空间用于研讨、测试和展示。两个配对小组合并则可以开展传统的合作学习,尤其是头脑风暴活动的开展,也方便人数较多的班级使用。当然,如果条件允许,传统的一人一机模式也可以作为配对学习的一种补充。


(三)实验助教问题:一位信息技术教师如何胜任大班实验教学任务


根据我们的实践观察,大班实验教学对教师要求极高,指导老师往往“疲以奔命”,加之信息技术实验的综合性、非线性等特点,不适合采用讲练结合的方式开展教学,导致相当一部分学生常常难以按时完成预定实验任务。尽管一线老师在长期实践中摸索出了一些行之有效的策略,如小老师、小导师、异质分组等策略,但面对复杂多样的实验任务,这些策略有时并不奏效。因此,对于条件较好的学校,可以尝试“主教+助教”模式以降低生师比,尤其在重要的实验课时中,如果能够以两名教师合作的模式开展实验教学,将有效提高实验教学质量。在今后有关信息技术实验室建设指南的研制中,这或许应该成为一个需要专门讨论的实验室条件,也将是实验室建设“见物又见人”的一个重要体现。


(四)建设策略问题:信息技术实验室应该如何改造


从实践操作的角度分析,信息技术实验所需诸项条件的建设不是简单的做加法或减法。一方面,需要考虑主次之分,由主到次统筹考虑,采用“必配+选配”策略有序配置,由现有条件利用向机房改造或新增实验室逐步延伸。例如,老旧计算机及现有机房的台式机和服务器应当视作信息技术必修课的最基础设备(必配),其后是各种移动终端和虚拟仿真系统(必配或选配),然后是各种机器人套件和物联网套件(必配或选配),最后才是人形机器人、AR设备等体验性实验所需的昂贵设备(一般作为选配)。另一方面,在电子设备的添置时序上,需要避免一次性大批量的购置行为,尤其是一些智能设备尚处于高速迭代升级阶段,分批量购置才能实现可持续发展,避免浪费宝贵的教育经费,这也是引入以小组为单位配置设备的另一个重要原因。事实上,因一次性采购所造成的严重浪费的学校案例并不鲜见,尤其值得教育主管部门和校长的重视。此外,无论是既有机房改造还是新建实验室,需要考虑各种功能区(如设备空间、活动空间和储物空间)的一体化设计,在满足开放性、项目式学习的需求之外,还必须考虑到现实条件的制约和成本投入,将部分功能区进行叠加设计,有效利用宝贵的场地空间,从以往只注重生机比转向生空比、生师比及多种功能区的综合供给,避免过度投入和不必要的空间浪费。


(五)标准规范问题:信息技术实验室是否需要建设标准


整体而言,本文主要思考的还是实验室条件应该有什么的问题,随着研究和深入的推进,今后可能还需要关注实验室建设标准规范的问题,但鉴于信息技术实验的综合性和开放性等特点,以及不同版本教材涉及的项目活动差异,在短期内要沉淀出一个比较稳定的建设标准是比较困难的。鉴于新课程实施的紧迫性,就目前而言,以新课标为核心尽快推出信息技术实验室的建设指南或指导性意见,或者以新教材为核心提供五套高中信息技术教材版本的建设指南,可能是比较现实的选择。这个指南可能需要聚焦的问题包括:从实验条件上看,一方面是设备和场地的建设指南,另一方面是实验室使用与管理的指导意见;从基础指标上看,一方面是技术指标,尤其是耐用性问题、兼容性问题;另一方面是功能指标,例如,每一类实验需要包含哪些具体实验(必做实验和选做实验),每一类实验所需设备的具体功能(基本功能和可拓展功能),实验设备和场地空间究竟应该提供哪些功能区(基本功能区和特色功能区)等。


参考文献:

[1][2] 教育部.普通高中信息技术课程标准(2017年版)[M].北京:人民教育出版社,2018.

[3] 张雅歌.初中物理实验试题分类探析[J].数理化学习(初中版),2016,(11):57-58.

[4] Zhong B.,Wang Q.,Chen J.,Li Y. An exploration of three-dimensional integrated assessment for computational thinking[J].Journal of Educational Computing Research,2016,53(4):562-590.

[5] 何光宏,韩忠等.大学物理实验分类分层实验体系建设[J].物理与工程,2017,(s1):168-171.

[6] 解玉鹏.大学物理实验分类教学体系的探讨[J].吉林化工学院学报,2017,(6):54-56.

[7] 何翔.基于技能认知目标的化学实验分类与教学[J].化学教育,2013,34(7):73-75.

[8] 王祥钢.高中生物实验分类及其特点[J].现代教育,2012,(1):73-74.

[9] 王仕雄,刘彩虹.高中生物实验特点与分类[J].基础教育参考,2011, (22):51-51.

[10] 夏莉颖,钟柏昌.试论STEM 教育的两种取向与四种方法[J].中小学数字化教学,2018,(9):8-11.

[11] Zhong B.,Wang Q.,Chen J.The impact of social factors on pair programming in a primary school[J].Computers in Human Behavior, 2016,64:423-431.

[12] 钟柏昌,王艳霞.配对学习模式在机器人教育中的有效性[J].现代远程教育研究,2018,(3):66-74.




作者简介:钟柏昌:教授,博士生导师,研究方向为中小学机器人教育、创客教育、信息技术教育等。


转载自:《中国电化教育》2019年 第3期

排版、插图来自公众号:MOOC(微信号:openonline)


新维空间站相关业务联系:

刘老师 13901311878

邓老师 17801126118


微信公众号又双叒叕改版啦

快把“MOOC”设为星标

不错过每日好文



喜欢我们就多一次点赞多一次分享吧~


有缘的人终会相聚,慕客君想了想,要是不分享出来,怕我们会擦肩而过~


《预约、体验——新维空间站》

《【会员招募】“新维空间站”1年100场活动等你来加入》

有缘的人总会相聚——MOOC公号招募长期合作者


产权及免责声明 本文系“MOOC”公号转载、编辑的文章,编辑后增加的插图均来自于互联网,对文中观点保持中立,对所包含内容的准确性、可靠性或者完整性不提供任何明示或暗示的保证,不对文章观点负责,仅作分享之用,文章版权及插图属于原作者。如果分享内容侵犯您的版权或者非授权发布,请及时与我们联系,我们会及时内审核处理。


了解在线教育,
把握MOOC国际发展前沿,请关注:
微信公号:openonline
公号昵称:MOOC

   

登录查看更多
1

相关内容

指称是指某些代词名词在文章中的具体称述对象。用来指称事物的词语叫“指称语”;所指称的事物叫指称对象。充当指称语的一般是代词和名词及其词组。
人机对抗智能技术
专知会员服务
214+阅读 · 2020年5月3日
中科大-人工智能方向专业课程2020《脑与认知科学导论》
新时期我国信息技术产业的发展
专知会员服务
71+阅读 · 2020年1月18日
思维发展型课堂的概念、要素与设计
MOOC
4+阅读 · 2018年12月18日
今年高考志愿,选个好专业比选个好学校更重要!
深度学习世界
4+阅读 · 2018年6月10日
国内高校人工智能教育现状如何?
大数据技术
9+阅读 · 2018年4月24日
Hierarchical Deep Multiagent Reinforcement Learning
Arxiv
8+阅读 · 2018年9月25日
Image Captioning based on Deep Reinforcement Learning
Arxiv
11+阅读 · 2018年7月8日
VIP会员
Top
微信扫码咨询专知VIP会员