退住宿费了!这个学校退了1700万元,还有这些省都通知退费!

2020 年 5 月 3 日 CVer

点击上方“CVer”,选择加"星标"或“置顶”

重磅干货,第一时间送达

本文转载自:浙大学报英文版

内容来源:公众号中国青年报、浙江之声、生物世界等



由于疫情原因,全国几乎所有学校都延迟开学,那么住宿费,学费又如何收取呢?

今天(5月2日),陕西西安翻译学院发布通知将为学生退还住宿费。该校以一学期5个月为基数,根据实际住宿时间,退还3个月住宿费,未缴费的同学将按照2个月时间收取。此次退费将涉及2万余名学生,退费金额 1700余万元 。据悉该校学生将于5月6日起分批返校。

还有以下这些省份发布了特殊时期的学费,住宿费收取政策:

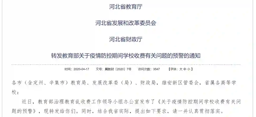
河北省



河北省教育厅早在4月份已经发出通知,落实住宿费退费。之前也给大家推送过。




四川省



四川省教育厅此前发布通知,明确各级各类学校未开学或未开课不得提前收取学费(保教费);住宿费不得跨学年或学期预收,未住宿不得提前收取住宿费,已按学年收取的住宿费,学校根据实际住宿时间并综合考虑与宿舍直接相关的人员、折旧等成本支出,在春季学期末结算清退。




宁夏



宁夏教育厅近日发布《疫情防控期学校收费问题通知》,明确住宿费不得跨学年或学期预收,未住宿不得提前收取住宿费。已按学年收取住宿费的,学校须将多收部分在2020年春季学期末结算退还学生。


住宿费每学年按10个月(每学期按5个月)计算。疫情防控期间,学校应根据学生实际在校住宿时间计收住宿费。在校住宿时间不足1个月的,15天(含15天)以上按1个月计算,15天以下的按半个月计算。




陕西



陕西省教育厅发布《关于做好疫情防控期间治理教育乱收费有关工作的通知》,明确住宿费不得跨学年或学期预收,未住宿不得提前收取住宿费。已按学年或学期收取的住宿费,学校应根据学生实际住宿时间,科学计算,合理清退。


疫情防控期间,各地各校应严格依照非营利原则合理收取住宿费,住宿费收取标准按月平均计算,按学年收取的以10个月为平均基数,按学期收取的以5个月为平均基数,学校应根据实际住宿时间收取住宿费。




浙江



浙江省昨日发布通知:做好线上教学和开学复课工作,不得跨学年或学期预收学费(保教费),未开学或未开课(含网课)的不得收取学费(保教费)。



切实做好住宿费退费工作:学校按照实际发生原则收取住宿费,每学年按照10个月(每学期5个月)计算,多余部分一律退还学生。在校实际住宿时间不足一个月的,15天以下的按半个月计算,15天以上的按一个月计算。


给这几个省份点赞,期待其他省份加入退费的行列。


你收到学校的退费通知了么?

这事儿绝对不能让爹妈知道,嘘~


重磅!CVer-论文写作与投稿 交流群已成立


扫码添加CVer助手,可申请加入CVer-论文写作与投稿 微信交流群,目前已满1300+人,旨在交流顶会(CVPR/ICCV/ECCV/ICML/ICLR/AAAI等)、顶刊(IJCV/TPAMI/TIP等)、SCI、EI等写作与投稿事宜。


同时也可申请加入CVer大群和细分方向技术群,细分方向已涵盖:目标检测、图像分割、目标跟踪、人脸检测&识别、OCR、姿态估计、超分辨率、SLAM、医疗影像、Re-ID、GAN、NAS、深度估计、自动驾驶、强化学习、车道线检测、模型剪枝&压缩、去噪、去雾、去雨、风格迁移、遥感图像、行为识别、视频理解、图像融合、图像检索、论文投稿&交流、PyTorch和TensorFlow等群。


一定要备注:研究方向+地点+学校/公司+昵称(如论文写作+上海+上交+卡卡),根据格式备注,可更快被通过且邀请进群

▲长按加微信群


▲长按关注CVer公众号

请给CVer一个在看

登录查看更多
1

相关内容

具有动能的生命体。
 第八届中国科技大学《计算机图形学》暑期课程课件
专知会员服务
62+阅读 · 2020年3月4日
中科大-人工智能方向专业课程2020《脑与认知科学导论》
人工智能学习笔记,247页pdf
专知会员服务
187+阅读 · 2019年12月14日
资源 | 李航老师《统计学习方法》(第2版)课件下载
专知会员服务
255+阅读 · 2019年11月10日
重要通知:有个轻松赚零花钱的机会,微信可直接提现
七月在线实验室
3+阅读 · 2018年11月28日
今年高考志愿,选个好专业比选个好学校更重要!
深度学习世界
4+阅读 · 2018年6月10日
“我今年36岁了,除了收费啥也不会!”
创业邦杂志
4+阅读 · 2018年1月14日
Arxiv
19+阅读 · 2020年7月13日
Arxiv
9+阅读 · 2018年5月24日
Arxiv
11+阅读 · 2018年5月21日
Arxiv
3+阅读 · 2018年3月29日
Arxiv
7+阅读 · 2018年3月22日
Arxiv
4+阅读 · 2017年11月4日
VIP会员
相关论文
Arxiv
19+阅读 · 2020年7月13日
Arxiv
9+阅读 · 2018年5月24日
Arxiv
11+阅读 · 2018年5月21日
Arxiv
3+阅读 · 2018年3月29日
Arxiv
7+阅读 · 2018年3月22日
Arxiv
4+阅读 · 2017年11月4日
Top
微信扫码咨询专知VIP会员