在当今日益复杂多变的国际环境中,情报机构面临着常被称为特种战争的现象,此处将其理解为动能与非动能威胁的结合,例如信息操纵、网络攻击、政治颠覆以及有组织犯罪集团的卷入。虽然类似的多域挑战在早期阶段(包括冷战和全球反恐战争期间)已然存在,但当代行动的速度、技术维度和规模对情报结构造成了质变的新压力。本文采用概念性与比较性方法论,批判性地审视了关于情报周期的现有学术研究,并考察了受案例启发的特种作战动态,以评估基于网络的模型是否能更有效地反映这些需求。该分析整合了对传统线性周期的批评,开发了一个强调分析人员、操作人员和决策者之间同步性、适应性和实时协作的模型,并指出了实施过程中的制度与文化挑战。本研究并不声称此类挑战完全是当前时代所独有,但认为数字化和基于网络的领域凸显了线性方法的局限性。结论是,网络化方法虽未完全取代传统周期,但代表了情报工作的一项重要调整,对国家安全实践和情报学理论进展均具有影响。

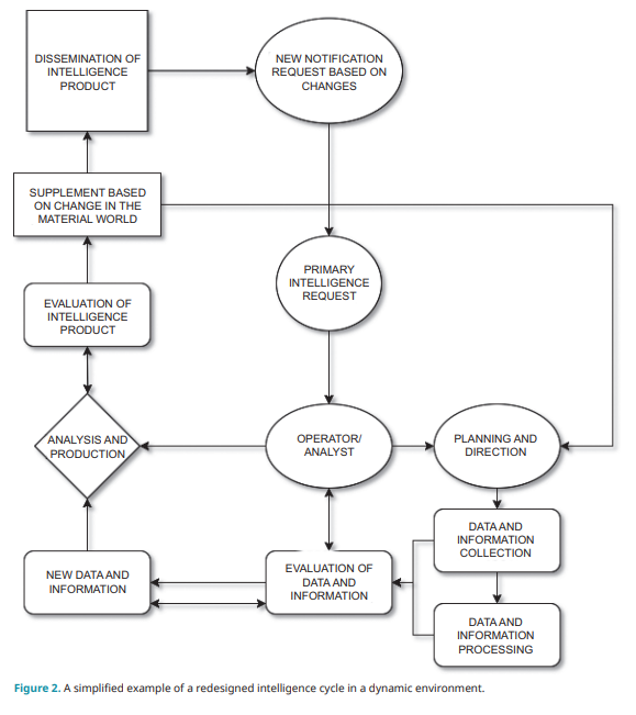
本文首先概述了传统情报周期及其局限性,随后将其置于现代复杂环境和特种战争的背景中进行定位。接着提出一个基于网络的自适应模型,讨论其作战适用性,并通过若干假设性示例说明其应用,最后给出关键结论。

成为VIP会员查看完整内容
0

相关内容

人工智能在军事中可用于多项任务,例如目标识别、大数据处理、作战系统、网络安全、后勤运输、战争医疗、威胁和安全监测以及战斗模拟和训练。
微信扫码咨询专知VIP会员