蛋壳周报20190224:本周共有20起融资

2019 年 2 月 24 日 动脉网

作品 |  灸艾图

作者 |  李唐

图说医疗史 |  20190224期



本周头条

 

周一| 斯坦福大学AI100报告:“人工智能+医疗”五大场景,人机协作是大范围应用前提

动脉网编译了AI100报告中与医疗有关的部分,本文的主要内容包括:

  • 临床环境:AI助手帮助自动化问诊流程;

  • 医疗分析:管理临床记录和患者数据、自动图像解译;

  • 医疗机器人:人机工程学+智能自动化;

  • 数字医疗:利用生物识别技术,提供个性化建议;

  • 老年护理:多项创新技术为居家生活提供便利。

 

周二| 强生、美敦力、飞利浦等医械巨头收购盘点,它们都在买什么?

对于巨头而言,想要在高度专业和细分的医疗器械市场中保持竞争力,并购可以说是一条捷径。本文将重点通过剖析这条“捷径”的轨迹,盘点2017-2019年医疗器械巨头投资轨迹,对比早些年间器械巨头并购方向,试图解答哪些方向是医疗器械巨头们重点关注的领域。

 

周三| 德勤报告:人工智能、机器人、物联网……数字技术正在改变全球医疗保健行业

俗话说,“世事有起终有落”,但这句话在2019年不太可能适用于全球医疗保健行业。老龄化和人口增长、慢性病的流行、极具创新性但代价高昂的数字技术的指数级发展以及其他进展持续、不断地增加医疗保健需求和开支。

 

近日,德勤(Deloitte)发布了名为《2019全球卫生保健展望:塑造未来》的报告,对上述情况做了具体说明,并介绍了现有可行的解决方法。动脉网为您编译整理了该报告的部分内容

 

周四| 900家诊所、KKR重金投资,口腔连锁模式在美国跑通了?

口腔连锁是国内的热门话题,也是资本重金投入的主体,但口腔连锁一直存在医生成本高、异地扩张盈利难等问题,从全球范围来看,可行的连锁模式是什么样?我们试图从一些标杆案例中找到答案。本期主角是美国DSO中代表企业Heartland Dental.

 

周五| 万字长文解读健康险创新赛道,独角兽将从这几个方向涌现

动脉网拟对保险创新赛道进行扫描,以发现这一领域独特的创新公司。本文主要内容有:

  • 从分散的风险到大致的确定性,保险的本质;

  • 从萌芽到中兴,我国健康险行业发展三阶段;

  • 从产品到服务,健康险行业如何全流程创新;

  • 从初创到“独角兽”,保险创新赛道公司潜力大。

 

 

本周行业大事

 

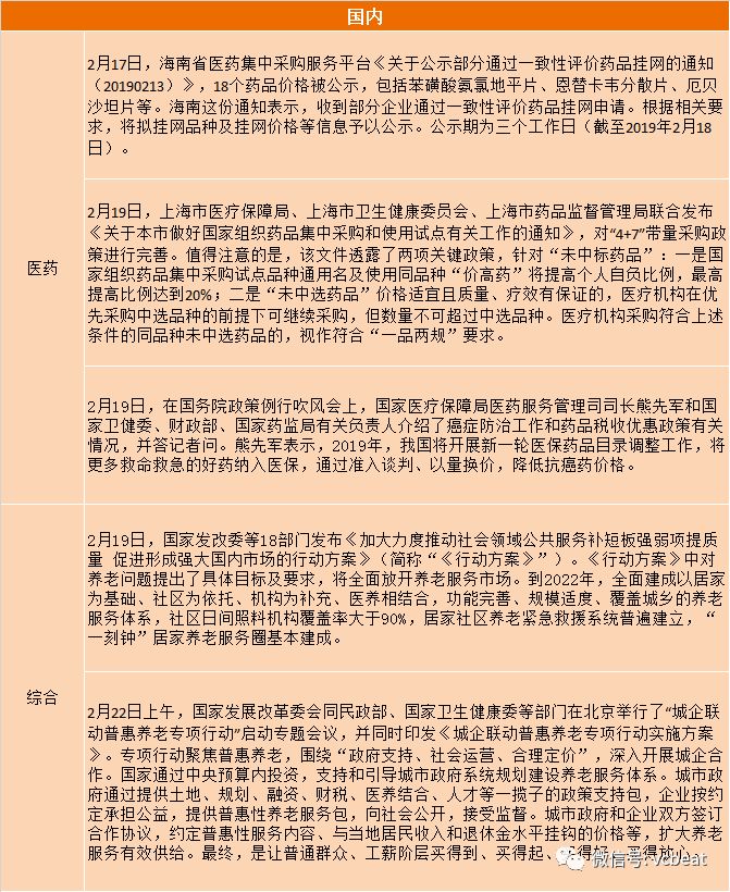
关键词:抗癌药

 

患者用上国家医保谈判药,新药平均审评时长缩短一半,抗癌药有了“绿色通道”

2月19日,国务院新闻办举行国务院政策例行吹风会,国家卫健委副主任李斌等介绍了我国加强癌症早诊早治和用药保障的措施。近年来,我国全力做好癌症筛查、临床治疗和药品供应工作,努力降低癌症死亡率。同时,采取多种措施促进抗癌药降价惠民,把更多救命救急的好药纳入医保,让百姓用上质量更高、价格更低的药品。

 

新一轮医保药品目录即将调整!抗癌药利好 辅助用药出局

据新华社消息,总理在国务院常务会议上要求,加快医保药品目录调整频率,把更多救命救急的抗癌药等药品纳入医保,缓解用药难用药贵。相关工作要做实做细,严格管理,让更多患者切实得到实惠。另据相关人士透露,国家医保局已经将医保目录调整纳入了2019年重点工作之列,除了抗癌药等重大疾病用药,慢病用药、罕见病用药、儿童用药,也将是医保目录扩容的主力军。

 

关键词:罕见病

 

罕见病“天价药”或降价!减按3%征收进口环节增值税

2月22日,财政部发布关于罕见病药品增值税政策的通知,自2019年3月1日起,增值税一般纳税人生产销售和批发、零售罕见病药品,可选择按照简易办法依照3%征收率计算缴纳增值税。上述纳税人选择简易办法计算缴纳增值税后,36个月内不得变更;自2019年3月1日起,对进口罕见病药品,减按3%征收进口环节增值税。

 

国家卫健委发布第一批罕见病诊疗协作网医院名单

近日,国家卫健委宣布建立全国罕见病诊疗协作网,以加强我国罕见病管理,提高罕见病诊疗水平。协作网由324家医院组成,包括1家国家级牵头医院:中国医学科学院北京协和医院、32家省级牵头医院以及291家成员医院。

 

21个罕见病用药名单正式出炉 一大批药企迎来减税利好

这意味着,我国罕见病患者将获得更好的诊疗服务,且药费将进一步降低。这也是国务院自2018年5月1日大幅降低抗癌药关税以来,发放的又一个健康“大礼包”。而随着药品审评审批制度改革的推进,相关药品也将加速在国内上市,承接相关企业和整个行业的利好。

 

关键词:带量采购

 

“4+7”带量采购再出新政 中标“高价药”支付比例将这样定

2月18日,上海市召开做好国家组织药品集中采购和使用试点培训会。而与此同时,一份由上海市医疗保障局、上海市卫生健康委员会以及上海市药品监督管理局联合印发的通知文件也流出,文件直指“4+7”带量采购品种量上保障的问题。

 

值得注意的是,该文件透露的一项关键政策是,国家组织药品集中采购试点品种通用名及使用同品种“价高药”将提高个人自付比例,最高提高比例达到20%。这意味着,“4+7”带量采购已经在医保政策上发力,以保证首批次带量采购试点品种达到承诺的采购量。虽然这仅是上海市发布的相关政策,但相信会迅速在其他试点城市以及跟进“4+7”带量采购的省份如福建省蔓延。

 

带量采购后续效应出现 这个知名大品种全国降价

带量采购的后续效应出现了:把原研药的超国民待遇拉下神坛,不仅原研药要降价,仿制药也要降价。无论是跨国药企或者本土药企,都在面临一场生死局。

 

 

政策动态




资本动态

 

本周国内外医疗领域共有 20 起融资事件。其中国内有5起,国外有15期。


从轮次上看多为早期项目。

 

国内:

 

专注于心脑疾病人工智能,数坤科技完成2亿元B轮融资,创世伙伴资本领投

2019年2月18日,医疗人工智能公司数坤科技宣布完成2亿元B轮融资。本次投资由创世伙伴资本领投,上一轮投资人晨兴资本、华盖资本,天使投资远毅资本继续跟投。继2018年7月亿元A轮融资后,短短半年,数坤科技再获亿元级融资,成为仅有的10家完成B轮融资的医学影像公司之一。

 

本轮所得资金将用于研发投入,以帮助数坤科技在心脑疾病领域建立的领导者优势,并将AI技术延伸至肿瘤和神经系统等其他病种,覆盖心、脑、肺、乳腺、前列腺等重要疾病和临床场景。

 

奇迹之光基金领投,杭州汇健科技完成Pre-A轮融资

动脉网获悉,位于杭州的汇健科技于近日完成了Pre-A轮融资,本轮融资由华大旗下奇迹之光基金领投、岩木草投资跟投。

 

汇健科技成立于2016年,是由科学家和企业家联合创建的高科技公司,致力于解决精准医疗领域未满足的临床需求,构建了处于国际前沿水平的高通量临床质谱及人工嗅觉传感系统两大平台型技术。

 

睿笛生物获比邻星创投、三捷资本数千万元投资,专注打造创新电磁诊疗技术平台

近日,动脉网获悉,杭州睿笛生物科技有限公司近期完成了数千万元A轮融资,由比邻星创投和三捷资本投资,比邻星创投合伙人李喆出任董事。

 

睿笛生物专注于电磁学技术在肿瘤治疗中的应用,已经攻克了脉冲设计、控制等关键技术,开发了自主创新的肿瘤治疗仪器,适用于肝癌、胰腺癌等恶性肿瘤的治疗。相较于国际上临床使用的电磁消融肿瘤产品技术,睿笛生物的新型电磁诊疗技术治疗效率更高、手术风险更低、成本也相应减少,并有潜力降低肿瘤的侵袭转移和复发。

 

中国抗体完成数亿元人民币Pre-IPO轮融资,易凯资本担任本次交易独家财务顾问

动脉网新医药获悉,中国领先的抗体新药研发企业中国抗体制药有限公司日前完成数亿元人民币Pre-IPO轮融资,本轮融资由中金资本旗下中金智德平台(简称“中金智德”)管理的基金和杏泽资本联合领投。同时,中国抗体宣布将于近期启动上市计划。易凯资本在中国抗体本轮融资交易中担任独家财务顾问。

 

中国抗体为香港注册、面向全球市场的抗体新药研发公司,由香港中文大学、香港科技大学客座教授、前香港生物科技研究院院长、港交所生物科技咨询小组顾问梁瑞安博士于2001年在香港创立。

 

这家医生集团6个月盈亏平衡,获风和资本数千万A轮投资,估值2.2亿元 

近日,据动脉网获悉,专注于减重代谢外科的佑道医生集团成功完成数千万A轮融资,由风和资本独家投资。

 

本轮融资后,公司将加快全国重点城市减重代谢分中心开发进度,迅速启动广州诊所建设,持续加大对人才队伍的扩充和培养,积极开展与医疗机构及各界同仁的战略合作,同时推进和完善健康管理服务体系的建设,实现将佑道医生集团建设成为中国减重代谢外科领军企业的愿景,为广大的肥胖症和2型糖尿病患者带来福音。

 

国外:

 

奥博资本领投,Passage Bio完成1.15亿美元A轮融资,研发中枢神经疾病基因疗法

动脉网获悉,近日,生物技术公司Passage Bio完成1.15亿美元A轮融资,用于治疗由单基因缺陷引起的中枢神经系统(CNS)罕见病。

 

本轮融资由OrbiMed Advisors(奥博资本)领投,Frazier Healthcare Partners、Versant Ventures、New Leaf Venture Partners、Vivo Capital(维梧资本)和Lilly Asia Ventures(礼来亚洲基金)参投。

 

Passage Bio是一家总部位于美国费城的生物技术公司,专注于开发以腺相关病毒(AAV)为载体的基因疗法。

 

1upHealth获238万美元种子轮融资,构建全球集成度最高的FHIR平台

动脉网获悉,近日,数字医疗公司1upHealth获得了238万美元的种子轮融资。本轮融资由Eniac Ventures、Social Leverage和Meridian Street Capital共同投资。这笔资金将被用于扩大1upHealth的业务规模。

 

1upHealth成立于2017年,是一家数字医疗公司,致力于为患者、医疗人员汇总和共享医疗数据,改善患者生活并降低医疗成本。

 

Endo Tools Therapeutics获500万欧元C轮融资,其三角测量平台拓展介入性胃肠病治疗方式

动脉网获悉,近日,医疗器械公司Endo Tools Therapeutics获得了500万欧元(约560万美元)的C轮融资。本轮融资由Epimède领投,现有投资者FPIM-SFPI、Chagral Invest和其他个人投资者跟投。据了解,C轮融资获得的资金将被用于继续研究和开发Endo Tools Therapeutics的医疗设备和其旗下三角测量平台Endomina。

 

Endo Tools Therapeutics成立于2008年,是比利时的一家医疗器械公司,致力于开发新型医疗设备,为肠胃病学家提供新的治疗方案。该公司开发了一个三角测量平台Endomina,为介入性胃肠病增加了治疗通道和医生自由度,可以独立于内窥镜移动。

 

初创公司Arvelle Therapeutics获1.8亿美元A轮融资,推进抗癫痫新药进军欧洲市场

动脉网获悉,近日全球领先的神经病学公司Axovant Gene Therapies(NASDAQ:AXON)旗下团队独立成为一家总部位于瑞士巴塞尔的新公司Arvelle Therapeutics,并继续向成为一家专注于基因治疗的生物技术公司迈进。

 

新公司Arvelle Therapeutics于2019年2月18日获1.8亿美元A轮融资,将推进新药cenobamate(一种治疗部分发作性癫痫的抗癫痫药物)进入欧洲市场。该轮融资由Life Sciences Partners领投,NovaQuest、BRV Capital Management、Andera Partners和HIG BioHealth Partners参投。本轮融资也是欧洲生物技术公司最大的A轮融资之一。

 

Alan完成4519万美元B轮融资,扩大数字健康保险用户群 

2019年2月19日,动脉网获悉,法国数字医疗保险公司Alan完成4519美元B轮融资,该轮融资由Index Ventures和DST Global共同投资,用以扩大Alan公司在法国的数字健康保险用户群,重点关注人群为中小企业和自由职业者。

 

自1986年以来,Alan是第一个获得法国金融审慎监管局(ACPR)许可的独立保险公司。Alan专注用户体验,为用户提供具有性价比优势的数字健康保险计划。

 

1亿美元收购Casmed,Edwards Lifesciences进军脑血氧检测领域

动脉网获悉,继以6.9亿美元收购以色列心脏二尖瓣、三尖瓣修复及置换技术公司Valtech Cardio,进军心脏瓣膜经导管治疗领域后,位于加州欧文市的医疗设备公司Edwards Lifesciences又在脑血氧检测技术上下了新的赌注。

 

Edwards Lifesciences在结构性心脏病和重症患者监护方面处于全球领先地位,近期宣布收购CAS Medical Systems(CASMED)。CASMED致力于无创监测大脑组织脑血氧饱和度技术。

 

Covera Health完成850万美元A轮融资,加速研发放射学数据分析产品 

动脉网获悉,2019年2月19日,医疗数据分析公司Covera Health宣布完成850万美元的A轮融资,本轮融资由Equity Group Investments(EGI)领投,部分个人投资者参投。

 

这笔资金的用途主要有三个方面:一是深化Covera Health与医疗机构的临床合作伙伴关系,二是加速研发放射学数据分析产品,三是推动Covera Health与合作伙伴一起实施“放射学卓越中心计划”。

 

利用AI解读遗传信息,Emedgene融资600万美元专研人工智能基因组学

动脉网据外媒获悉,基因公司Emedgene于美国当地时间2月19日上午完成了600万美元的A轮融资。本轮融资由Olive Tree Ventures独家领投,用以资助Emedgene继续研发基于AI的基因组学。

 

Emedgene是目前世界上第一个完全自动化解读遗传信息的基因公司,可帮助遗传学家更快、更准确地解读测试结果,减少解释和报告所花费的时间,提高工作效率。

 

NarrativeDx融资300万美元,利用AI平台搭建患者意见反馈桥梁

2019年2月20日,动脉网获悉,总部位于德克萨斯州奥斯汀的Narrative公司获得300万美元战略投资。本轮融资由Christiana Care Health System,Summation Health Ventures和德克萨斯医疗中心联合领投,HealthX Ventures和Cultiv Capital跟投。

 

据了解,NarrativeDx由Kyle Robertson和Senem Guney于2014年共同创立,是一家帮助医院分析患者意见的创业公司,总部设在美国德克萨斯州。

 

费森尤斯领投,SafeRide Health完成A轮融资,整合全美医疗交通服务

动脉网获悉,2019年2月20日,医疗保健物流供应公司SafeRide Health宣布完成A轮融资,融资金额不详。本轮融资由费森尤斯领投,Amplify.LA、Bonfire Ventures、FCA Venture Partners和Meridian Street Capital参投。

 

此轮融资完成后,SafeRide Health将投入更多人力、财力在医疗交通服务相关软件的升级迭代上,从而整合全美医疗交通服务。根据外媒相关报道,美国医疗交通市场份额约为150亿美元,潜力巨大。

 

SafeRide Health是一家风险投资支持的创业公司,成立于2016年。该公司规范与简化了医疗保健领域的交通运营方式。

 

微生物医疗创企BiomX完成3200万美元B轮融资,推广治疗痤疮和炎症性肠病药物

动脉网获悉,近日,微生物医疗创企BiomX完成3200万美元的B轮融资,用于推广治疗痤疮和炎症性肠病(IBD)的药物。

 

BiomX是一家总部位于以色列的微生物组药物研发公司,致力于针对痤疮、IBD和癌症等慢性疾病开发定制噬菌体疗法。2017年5月,BiomX在A轮融资中获得2400万美元,并于2018年1月获得了庆应义塾大学医学院的IBD药物研发批准。

 

Calypso Biotech完成2000万欧元A轮融资,开发自身免疫性疾病生物制剂

 2019年2月21日,动脉网获悉,总部位于荷兰阿姆斯特丹的Calypso Biotech公司宣布于20日完成2000万欧元A轮融资。本轮融资由Gilde Healthcare和INKEF Capital联合领投,强生创新公司(JJDC)和M Ventures跟投。此次融资资金将用于支持Calypso Biotech的抗白细胞介素-15(IL-15)抗体CALY-002的开发,及几种自身免疫适应症的患者研究。

 

据了解,Calypso Biotech由Merck Serono在2013年衍生而成,是一家免疫疗法生物技术公司,专注于研究和开发新型生物制剂,以治疗免疫疾病,特别是胃肠道适应症的未满足医疗需求。

 

Neuspera Medical完成2600万美元B轮融资,开发植入式神经调节电子装置

2018年1月24日,神经调节医疗公司Neuspera Medical宣布初步完成B轮股权融资。2019年2月20日,该公司宣布结束B轮股权融资。

 

动脉网据外媒获悉,本轮融资总筹集资金2600万美元,本次收盘完成了最后1200万美元部分。Neuspera Medical融资所得将用于推进公司的植入式神经调节产品开发并开展临床计划。

 

默沙东公司以3亿美元收购Immune Design,专研肿瘤免疫疗法 

2019年2月22日,动脉新医药(公众号:biobeat1)获悉,美国生物制药公司默沙东(MSD)宣布以每股5.85美元,总值3亿美元收购Immune Design(免疫设计公司)。每股5.85美元的价格比在出公告前10天的Immune Design平均股价约高出300%,此次收购成为少见的溢价高达300%的收购事件。

 

默沙东公司是全球知名制药公司,主要经营处方药、疫苗、生物制品及动物保健品等业务。

 

Morphic Therapeutic获强生7.25亿美元资金支持,推进整联蛋白口服给药进军全球市场 

动脉网获悉,强生公司与Morphic Therapeutic于2019年2月21日达成协议,成为Morphic Therapeutic旗下新项目Morphic treatment及其小分子整合素平台的合作伙伴,并承诺向该项目提供至多7.25亿美元资金支持。

 

此次研发协议将侧重于几个未公开的整合素候选药物。Morphic Therapeutic和强生计划对候选药物进行临床前测试,这些候选物旨在通过激活或抑制作用来调节整合素的功能。

 

 

投资人观点

 

道彤投资 邹国文

 

趋势的判断对于中早期投资机构尤为重要,当别人想第一步的时候,我们要走到第三步,投资机构挣得钱主要是趋势的钱。特别是针对近年来较难实现大规模商业化的医疗AI来说,许多投资人表示想等待发展更为成熟的时期再入场,或许就为时已晚。(来源:亿欧)

 

 

活动预告




深度报告

 

医械研究院:中国医疗器械蓝皮书(2019 版)

报告显示,随着人们健康需求日益增加,医疗卫生事业不断发展,作为医疗服务中重要组成部分的医疗器械市场也受益于此,多年来一直保持稳步增长,据Evaluate MedTech 发布的《WorldPreview 2018, Outlook to 2024》显示,2017 年全球医疗器械市场销售额为4050 亿美元,同比增长4.6%;预计2024 年销售额将达到5945 亿美元,2017-2024 年间复合增长率为5.6%。

 

受益于经济水平的发展,健康需求不断增加,中国医疗器械市场迎来了巨大的发展机遇,据医械研究院测算,2018 年中国医疗器械市场规模约为5304 亿元,同比增长19.86%。

 

OMAHA:医疗+区块链——在多领域的应用变革

本文通过对相关文献和资料进行检索和研究,归纳,同时选取国内有代表性的医疗区块链领域的意见领袖进行深度访谈,准确把握区块链在医疗领域中的应用模式和发展方向。我们希望通过分析国内外医疗+ 区块链的应用现状,结合我国实际国情,总结出能有利于促进我国医疗区块链产业发展的实践经验。



文 |  龙琴、李汶芸

信 | kokopellii

添加时请注明:姓名-公司-职位

后台发送关键词即可获得相关好文

网站、公众号等转载请联系授权


近期推荐

 万字长文解读健康险创新赛道,独角兽将从这几个方向涌现

 德勤报告:数字技术正在改变全球医疗保健行业

 强生、美敦力、飞利浦等医械巨头收购盘点,它们都在买什么?

 全球“医药+区块链”项目盘点

动脉新医药

 礼来亚洲、红杉中国、君联资本、弘晖资本……2018年顶级投资机构都投了哪些生物项目?

 和肿瘤赛跑,中国新医药的创新速度

 2014-2018年全球新医药领域投融资数据报告

 2019生物医药趋势

 转战港股,即将上市的生物企业,就是这十家

声明:动脉网所刊载内容之知识产权为动脉网及相关权利人专属所有或持有。文中出现的采访数据均由受访者提供并确认。未经许可,禁止进行转载、摘编、复制及建立镜像等任何使用。
“阅读原文”一起来充电吧!
登录查看更多
0

相关内容

商业数据分析,39页ppt
专知会员服务
165+阅读 · 2020年6月2日
广东疾控中心《新型冠状病毒感染防护》,65页pdf
专知会员服务
19+阅读 · 2020年1月26日
【德勤】中国人工智能产业白皮书,68页pdf
专知会员服务
310+阅读 · 2019年12月23日
2018-2019年国内化妆品行业研究报告
行业研究报告
15+阅读 · 2019年9月28日
医药零售行业报告
医谷
9+阅读 · 2019年7月8日
2018年物业管理行业深度研究报告
行业研究报告
7+阅读 · 2019年5月17日
重磅!2019中国经济研判,涉及20个敏感问题…
笔记侠
10+阅读 · 2019年2月17日
中国平安股价持续大涨背后
凤凰财经
5+阅读 · 2017年9月13日
人工智能与医疗,正成为人工智能时代重头戏
机器之能
6+阅读 · 2017年7月10日
Arxiv
7+阅读 · 2018年11月1日
Feature Selection Library (MATLAB Toolbox)
Arxiv
7+阅读 · 2018年8月6日
Arxiv
3+阅读 · 2017年12月18日
VIP会员
相关资讯
Top
微信扫码咨询专知VIP会员